恭喜税务师考生,今天起,这类考生可以报名2021税务师考试啦!
官宣:今天起,这类考生可
报名2021税务师考试!
8月17日,经有关部门批准,国家税务总局海南省税务局与海南省委人才发展局共同印发《海南自由贸易港境外人员参加税务师职业资格考试实施办法》,明确自今年起在海南自贸港内面向境外人员开放税务师职业资格考试。
图片来源:国家税务总局海南省税务局
9月9日,国家税务总局海南省税务局发布了《关于2021年度海南自由贸易港境外人员参加税务师职业资格考试的通告》:明确了2021年度海南自由贸易港境外人员参加税务师职业资格考试的有关事项。
图片来源:国家税务总局海南省税务局
一、报名人员范围
在海南自由贸易港合法工作、居留或有意愿来海南自由贸易港工作、居留的境外人员以及来华留学生。不含香港、澳门、台湾居民。
香港、澳门、台湾居民在海南自由贸易港参加2021年度税务师职业资格考试按照《2021年度税务师职业资格考试报名公告》(中国注册税务师协会公告〔2021〕第11号)执行。
二、报名条件
凡遵守中华人民共和国法律、法规,恪守职业道德,具有完全民事行为能力的境外人员,符合下列相应条件之一的,均可自愿报名参加海南自由贸易港税务师职业资格考试。
(一)取得经济学、法学、管理学学科门类大学本科及以上学历(学位)(含在校应届毕业生);或者取得其他学科门类大学本科学历,从事经济、法律相关工作满1年。
(二)取得经济学、法学、管理学学科门类大学专科学历,从事经济、法律相关工作满2年;或者取得其他学科门类大学专科学历,从事经济、法律相关工作满3年。
境外人员在境外的从业经历,可视同国内从业经历。
三、报名时间
2021年9月10日至10月10日。
四、报名程序
2021年,境外人员采取上门报名方式向国家税务总局海南省税务局提交报名材料,报名成功后,通过邮寄接收或上门自取方式领取准考证。2021年报名程序如下:
(一)提交报名材料
1.海南自由贸易港境外人员税务师职业资格考试报名表(1式2份);
2.境内大学专科以上学历或学士以上学位证书,或经中华人民共和国教育行政部门认可的境外大学专科以上学历或学士以上学位证书;
3.从事经济、法律相关工作年限证明;
4.外籍人员有效护照、签证或外国人永久居留身份证等有效身份证明复印件;
5.最近一年1寸免冠白底证件照片(贴于报名表上)、电子版(照片文件格式为JPG或JPEG格式,白色背景,宽295像素,高413像素,此照片将被用于准考证和税务师职业资格证书)。报名期结束后不得更换照片。
(二)受理单位
国家税务总局海南省税务局纳税服务处,地点:海口市龙华区龙昆北路10号8418房,联系电话:0898-66792502。
(三)交费
1.考试费标准:每科人民币93元。
2.支付方式:报名人员应于报名审核通过后当场通过现金或微信、支付宝转账方式支付报名费。
3.考试费发票:报名人员应正确填写开票信息,报名人员通过邮寄接收或上门自领取方式领取发票。
(四)报名完成
报名完成后,报考科目不能增减,报名费不予退还。
(五)特殊情况的处理方法
1.持国外学历证书的报名人员,学历证书编号栏应填写国家教育部留学服务中心学历认证书编号。
2.学历证书遗失、损毁的报名人员,报名前应上教育部“学信网”查询自己的学历信息。学信网查询不到的,应向学信网或相关受理机构申请学历认证报告。
五、考试科目、大纲及用书
(一)考试科目
《税法(一)》《税法(二)》《涉税服务相关法律》《财务与会计》《涉税服务实务》。
(二)考试大纲
《2021年度全国税务师职业资格考试大纲》经人力资源社会保障部、国家税务总局审定,由中国注册税务师协会公布。
(三)考试用书
根据《2021年度全国税务师职业资格考试大纲》,全国税务师职业资格考试用书由全国税务师职业资格评价与考试专家委员会编写,由中国税务出版社出版。
税务师40小时速成班正式开启
三段式冲刺,高效备考
点击下方卡片,即可查看详情
六、考试方式、时间及城市
(一)考试方式
考试采用闭卷计算机化考试方式,即在计算机终端获取试题、作答并提交答题结果。
考试系统支持5种输入法,即微软拼音输入法、谷歌拼音输入法、搜狗拼音输入法、极品五笔输入法、万能五笔输入法。不提供手写板等辅助输入设备与软件。
(二)考试时间
2021年11月13日
9::00—11::30税法(一)
13::00—15::30税法(二)
16::30—19::00涉税服务相关法律
2021年11月14日
9::00—11::30财务与会计
14::00—16::30涉税服务实务
(三)考试城市:海口
七、准考证、考试成绩、资格证书
(一)准考证
国家税务总局海南省税务局受理境外人员报名后,将报名信息抄送中国注册税务师协会,中国注册税务师协会于2021年11月8日前,制发境外报名人员准考证并寄送国家税务总局海南省税务局,由国家税务总局海南省税务局向报名人员发放准考证。
(二)考试成绩认定
1.考试成绩合格标准经全国税务师职业资格评价与考试委员会认定,报国家税务总局、人力资源社会保障部审定,由中国注册税务师协会发布。
2.考试成绩实行5年为一个周期的滚动管理办法。考生须在连续5个考试年度内通过全部应试科目的考试。
3.考试结束后约30个工作日,境外报考人员可通过国家税务总局海南省税务局查询考试成绩。
(三)资格证书申领
境外报名人员全部科目考试合格的,资格证书申领方式届时另行通知。
八、其他注意事项
(一)报名人员应阅读《税务师职业资格考试报名须知》和《专业技术人员资格考试违纪违规行为处理规定》,并遵守有关规定。
(二)报名条件中所涉工作年限和取得毕业证书时限的默认时间为2021年12月31日。
(三)报名人员参加考试除携带准考证、身份证件等材料,还需要出具48小时内核酸检测证明(具体要求以本地防疫部门规定为准)。
(四)考试咨询电话:0898-66792502。
(五)特别提醒
1.海南自由贸易港境外人员参加税务师职业资格考试,与境内考生统一大纲、统一命题、统一组织,考生切勿轻信虚假宣传,谨慎选择社会培训,防止个人信息泄露或被诈骗。
2021年税务师备考大幕已经拉开。想要一年拿证,就必须要学起来了!
为了帮助同学们快速、高效备考起来,今天,奥奥特别奉送税务师干货资料包。快快下载,上班路上、地铁里、空闲时间随时随地拿出手机背起来!
历年真题&答案解析
税务师大纲变化分析
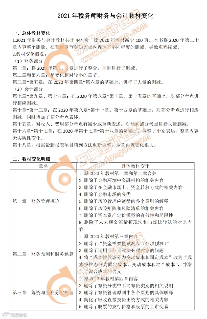
税务师教材变化
想获取以上完整版资料
点击关注下方公众号
回复“资料包”即可免费领取
Tips:不要回复错别字哦!如果不能弹出链接,请先取消关注再重新关注试试!~
22考季全新打造
双效抢跑计划带你备考先行
无论零基础还是有基础的学员
都能在这里找到合适你的课程
东奥24周年庆典,购课更划算
全场限时7折起,大额神券等你来领!
保价双十一
抢占先机,即刻开学
心动不如行动,扫码即可购买
推荐阅读
丨本文由东奥会计在线(ID:dongaocom) 整理。
部分内容源自于中税协等,若须引用或转载,请务必与我们联系并在文首注明以上信息。

