作为具备“耳听八方”能力的财会人
为了可以保证自身的专业知识的准确性
我们需要及时了解国家最新的财经政策
但也难免会因为工作太忙
而疏忽掉部分热点
为了帮助大家紧跟实事
奥奥特地为大家推出了财税大事记板块
定期盘点最新政策
那么最近都发生了什么大事件呢
来跟着奥奥的脚步来看一下吧
继续执行的城市维护建设税
优惠政策明确
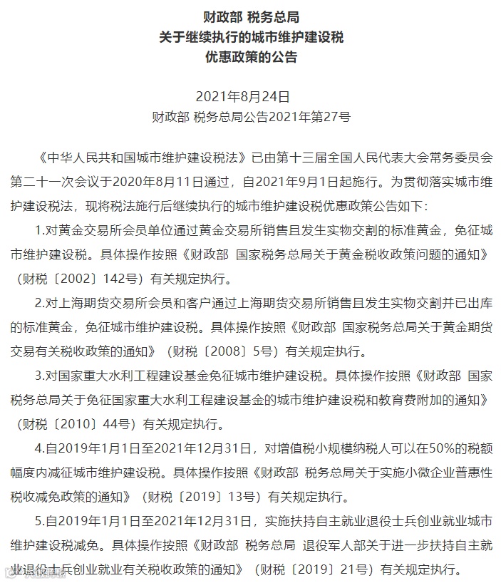
2021年8月24日,财政部、税务总局联合发布《关于继续执行的城市维护建设税优惠政策的公告》(财政部 税务总局公告2021年第27号)。
《公告》主要明确
(1)对黄金交易所会员单位通过黄金交易所销售且发生实物交割的标准黄金、上海期货交易所会员和客户通过上海期货交易所销售且发生实物交割并已出库的标准黄金、国家重大水利工程建设基金,免征城市维护建设税。
(2)自2019年1月1日至2021年12月31日,对增值税小规模纳税人可以在50%的税额幅度内减征城市维护建设税。
(3)自2019年1月1日至2021年12月31日,实施扶持自主就业退役士兵创业就业城市维护建设税减免。
(4)自2019年1月1日至2025年12月31日,实施支持和促进重点群体创业就业城市维护建设税减免。
原文如下:
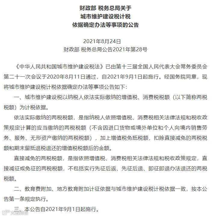
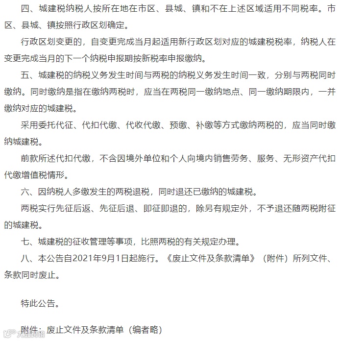
城市维护建设税计税依据确定
办法等事项明确
2021年8月24日,财政部、税务总局联合发布《关于城市维护建设税计税依据确定办法等事项的公告》(财政部 税务总局公告2021年第28号),自2021年9月1日起施行。
《公告》主要明确
(1) 城市维护建设税以纳税人依法实际缴纳的增值税、消费税税额为计税依据。
(2) 教育费附加、地方教育附加计征依据与城市维护建设税计税依据一致,按上述(1)的规定执行。
原文如下:
东奥24周年庆典购课更划算!
全场限时7折起,更有大额神券等你来领!
保价双十一,即刻开学!
👇扫描下方二维码,查看更多惊喜👇
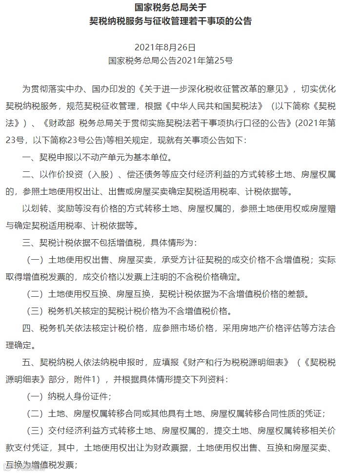
契税纳税服务与征收管理
若干事项明确
2021年8月26日,国家税务总局发布《关于契税纳税服务与征收管理若干事项的公告》(国家税务总局公告2021年第25号),自2021年9月1日起施行。
《公告》主要明确
(1)契税申报以不动产单元为基本单位。
(2)以作价投资(入股)、偿还债务等应交付经济利益的方式转移土地、房屋权属的,参照土地使用权出让、出售或房屋买卖确定契税适用税率、计税依据等。以划转、奖励等没有价格的方式转移土地、房屋权属的,参照土地使用权或房屋赠与确定契税适用税率、计税依据等。
(3)契税计税依据不包括增值税,并规定了具体情形。
(4)契税纳税人依法纳税申报时,应填报《财产和行为税税源明细表》(《契税税源明细表》部分,《公告》附件1),并根据具体情形提交相关资料。
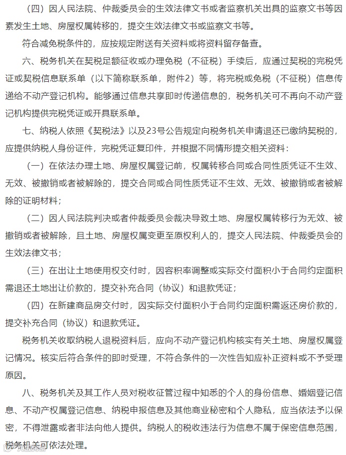
(5)纳税人依照规定向税务机关申请退还已缴纳契税的,应提供纳税人身份证件,完税凭证复印件,并根据不同情形提交相关资料。
原文如下:
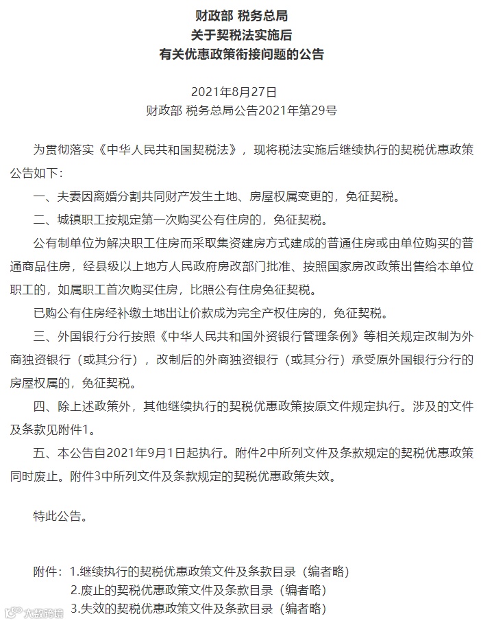
《契税法》实施后优惠政策
衔接问题明确
2021年8月27日,财政部、税务总局联合发布《关于契税法实施后有关优惠政策衔接问题的公告》(财政部 税务总局公告2021年第29号),自2021年9月1日起施行。
《公告》主要明确
(1)夫妻因离婚分割共同财产发生土地、房屋权属变更的,免征契税。
(2)城镇职工按规定第一次购买公有住房的,免征契税。公有制单位为解决职工住房而采取集资建房方式建成的普通住房或由单位购买的普通商品住房,经县级以上地方人民政府房改部门批准、按照国家房改政策出售给本单位职工的,如属职工首次购买住房,比照公有住房免征契税。已购公有住房经补缴土地出让价款成为完全产权住房的,免征契税。
(3)外国银行分行按照《中华人民共和国外资银行管理条例》等相关规定改制为外商独资银行(或其分行),改制后的外商独资银行(或其分行)承受原外国银行分行的房屋权属的,免征契税。
(4)其他继续执行的契税优惠政策按《公告》附件1的原文件规定执行。
原文如下:
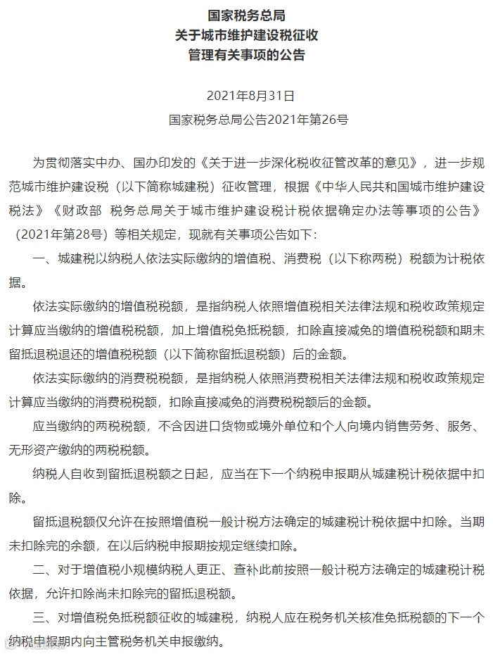
城市维护建设税征收管理
有关事项明确
2021年8月31日,国家税务总局发布《关于城市维护建设税征收管理有关事项的公告》(国家税务总局公告2021年第26号),自2021年9月1日起施行。
《公告》主要明确
(1)城市维护建设税计税依据的确定规则。
(2)增值税留抵退税额在城市维护建设税计税依据中扣除的规则。
(3)增值税免抵税额征收城市维护建设税申报时间的规定。
(4)行政区划变更后新税率适用时间的规定。
(5)城市维护建设税与增值税和消费税同征同管的具体规定。
原文如下:
以上就是今天的财税大事记的所有内容了
要说哪个圈子的新闻资讯多又多
那财会圈的小伙伴可有绝对的话语权
以更新频率和速度遥遥领先
深知财会路慢慢的奥奥温馨提示:
努力完成自身的工作内容的同时
也要及时精进自己的专业能力哦!
今天
奥奥还给大家带来一份财税资料包
帮助财会er们提高工作效率
速速领取免费福利
300份可视化财务报表
180个企业税务筹划最全案例
500例Excel函数应用
最新整理常用会计分录大全
全自动预算管理系统
……


没有套路只有诚意
长按下方二维码关注
回复“111”
即可免费领取【财税资料包】
推荐阅读
丨本文由东奥会计在线(ID:dongaocom) 整理。
部分内容来源于中国税务出版社微信公众号,若须引用或转载,请务必与我们联系并在文首注明以上信息。
点分享
点收藏
点点赞
点在看

