距离2021中级会计职称考试还有59天,备考的同学们是不是感觉压力与日俱增呢?

想要在各科目的考试中收获理想的分数,在备考的时候就有了解好学习重难点、考点框架等相关内容。
为了帮大家提高学习效率、节省复习时间,奥奥准备了《中级会计实务》、《财务管理》及《经济法》科目的重要知识点,一起来看看吧!
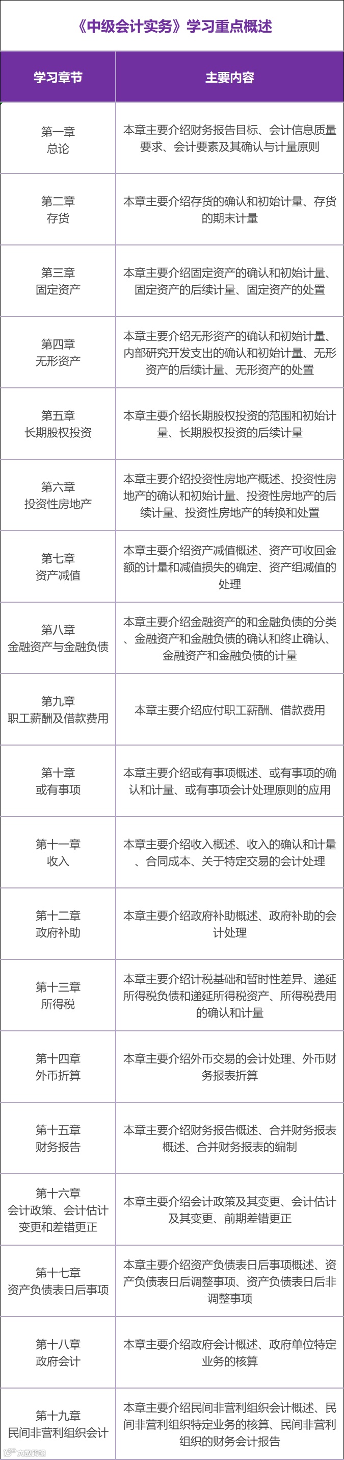
中级会计实务
从历年考生反馈的考试情况来看,《中级会计实务》科目在中级会计考试中难度最大,内容最多,在中级会计考试中稳居C位!
该科目的综合性非常强,涉及的分录是非常多的,是对于经济业务的不断分类。
表格内容来源于《轻1》
扫码购买《轻1》+《轻4》组合,抓重点、练习题两不误~
财务管理
《财务管理》考试考核内容全面、计算量大且计算分析题和综合题分值所占的比重较大,需要考生们记忆并熟练运用很多公式。
表格内容来源于《轻1》
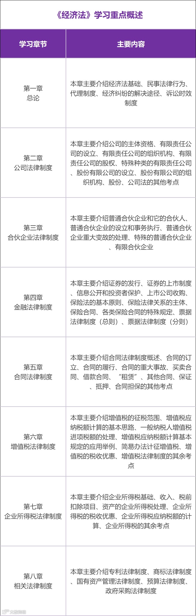
经济法
《经济法》讲述的是财税职业必备的基本法律知识,有的内容关乎职业底线,必须精确掌握,所以考试也就格外关注,考查的内容也是比较细致的!
表格内容来源于《轻1》
60天对于想要改变的你来说,时间足够了!你只需要现在开始利用好接下来的每一天,坚持行动59天,只管埋头好好努力,剩下的交给时间,结果一定不会骗你!
「21天速成书课包」
3大应试辅导专家
30小时浓缩课程
紧锁核心考点
双效提高备考效率!
限时优惠中,三科联购更划算!
扫码快速抢购
👇
推荐阅读
丨本文由东奥会计在线(ID:dongaocom) 原创发布。
若须引用或转载,请务必与我们联系并在文首注明以上信息。未经授权擅自转载者将被依法追究法律责任。⊙东奥会计在线 保留所有权利。

