前天下午
2021年CPA考试落下帷幕
要说起这场考试
真的是!本奥职业生涯中见过的!
被“点评”得最有质量的一次!
为什么这么说呢?
因为从考后的微博上的评论
奥奥看完都忍不住心疼你们
但又不得不说一句:“是你吗?秀儿!”
接下来咱们就一起来看看
2021年的CPAer
是怎么看待(tucao)这次考试的~
🔥感觉今年考CPA的同学,即便日后没有成为四大合伙人,但是未来的脱口秀节目里,必有大家的一席之地!
而有经验的同学都知道,每到CPA考试期间,登上微博热搜已经成为了常规操作!
2021年注会考试C位表情包
而究其缘由,可以毫不谦虚的说!是你们!撑起了CPA话题热度的半边天~
那么,今年的CPA考试到底是“何方神圣”?惹得这么多“秀儿”来吐槽呢?今天奥奥就带大家盘一盘2021注会延期考试!前方高能请注意,考情分析他来啦!
DONG AO
延考注会科目
考情分析&考点总结
1、延考《会计》考试第1批次
2、延考《税法》考试第1批次
3、延考《经济法》考试第1批次
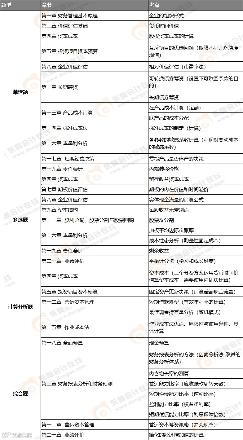
4、延考《财管》考试第一批次
01
考情分析
02
考点总结
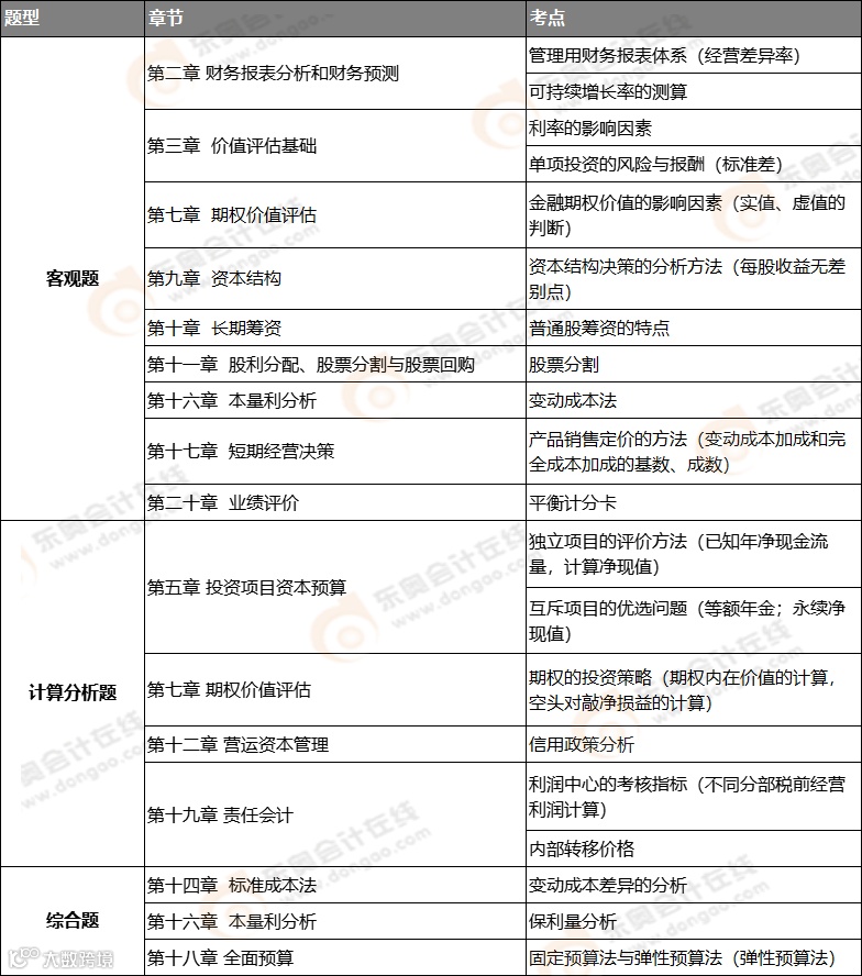
5、延考《财管》考试第二批次
01
考情分析
02
考点总结
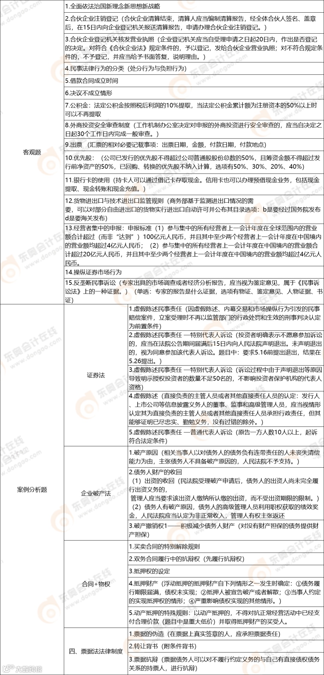
6、延考《会计》考试第二批次
点击下方卡片关注
👇即可查看21年CPA所有考情分析👇
DONG AO
东奥名师封神啦
快看考生即时反馈
奥奥在看同学们的考试情况时,看到了不少参加考试的同学,遇到了之前学过刷过的题,纷纷留言感谢东奥的老师们,快来一起围观这群幸运鹅👇
1、9月19日
向左滑动看更多
2、9月20日
向左滑动看更多
DONG AO
一句话总结学员看后反馈
后悔的直拍大腿
很多考生看完上面的考生反馈之后是否有一样的感受,后悔没早点看老师的课,早点看《轻松过关》系列图书!后悔买了课更没时间看!
准备明年考试的考生,一定要避免上面这类教训!
别等到考试后再想为什么没早点看到!2022年想要提前学习的考生福利来了!赶快来24周年主会场!
东奥24周年庆典
保价双十一
购课更划算全场限时7折起
大额神券等你来领
天天抽豪礼,说不定免单的就是你!
抢占先机,即刻开学

推荐阅读
丨本文由东奥会计在线(ID:dongaocom) 整理。
部分内容来源于中注协、新浪微博等,若须引用或转载,请务必与我们联系并在文首注明以上信息。

