河南、山东2地发布了最新考试政策,奥奥已经给大家整理好啦,一起来看!
昨日,河南省财政厅会计处连发两条:《河南省2021年度全国会计专业技术中级资格考试新冠肺炎疫情防控告知暨承诺书》、《致参加2021年度全国会计专业技术中级资格考试河南考区考生的公开信》。

新冠肺炎疫情防控告知暨承诺书
1.请广大考生近期注意做好自我健康管理,通过微信小程序“国家政务服务平台”或支付宝小程序“豫事办”申领本人健康码,并确认本人健康码为“绿色”、通信大数据行程卡为“绿色”和同行密接人员自查信息为“安全”状态。
2.考生赴考时需要全程佩戴一次性医用口罩,可佩戴一次性手套,并做好手部卫生,同时注意社交距离。
3.考生应当在每批次本人首场考试科目入场前48小时内到具有新冠肺炎病毒检测资质的医疗机构或检测机构进行核酸检测(打过疫苗的考生也需要核酸检测),并领取纸质核酸检测报告。自2021年8月31日00:00起,考生登录全国会计资格评价网(http://kzp.mof.gov.cn/),即可查看本人考试日期并打印准考证,考生本人根据考试时间自行安排核酸检测 (从核酸检测采样时间到本人首场考试科目开始时间不超过48小时)。
4.每场次考试前,考生须持准考证、身份证和考生本人首场考试科目入场前48小时内核酸检测阴性纸质报告至少提前1小时到达考点;经核验防疫健康码绿色“未见异常”、通信大数据行程卡绿色、48小时内核酸检测纸质报告阴性、现场测量体温正常(<37.3℃)且无咳嗽等呼吸道异常症状者方可进入考点;经现场确认有体温异常或呼吸道异常症状者,不得进入考点,工作人员做好记录,由考生签字确认,并配合到定点收治医院发热门诊就诊。
5.为避免影响考试,有境外活动史、来自国内疫情中高风险地区的考生以及与新冠病毒肺炎确诊、疑似病例或无症状感染者有密切接触史的考生,应至少提前14天到达考点所在城市或省内其他低风险地区,按照疫情防控有关规定,自觉接受隔离观察、健康管理和核酸检测,并于本人首场考试科目入场前提供48小时内核酸检测阴性纸质报告。
6.考生如因有相关旅居史、密切接触史等流行病学史被集中隔离,考试当天无法到达考点的,视为主动放弃考试资格。仍处于新冠肺炎治疗期或出院观察期,以及其他个人原因无法参加考试的考生,按主动放弃考试资格处理。
7.请考生注意个人防护,自备一次性医用口罩,除核验身份时按要求及时摘戴口罩外,进出考点、考场和考试时应当全程佩戴口罩。
8.考试期间,考生要自觉维护考试秩序,与其他考生保持安全距离,服从现场工作人员安排,考试结束后按规定有序离场。考生在考试过程中被发现或主动报告身体不适经复测复查确有发热、咳嗽等呼吸道异常症状,由驻点医护人员进行个案预判并按规定妥善处置,不再参加当次考试。
9.考生在打印准考证时应同时打印签署《全国会计专业技术资格无纸化考试协议》(本人首场考试科目入场前上交监考人员),承诺已知悉并遵守包括《河南省会计考试疫情防控工作指南》在内的全部疫情防控告知事项和防疫要求,自愿承担因不实承诺应承担的相关责任,接受相应处理。凡隐瞒或谎报考前14天内境外或国内中高风险区旅居史、接触史、健康状况等疫情防控重点信息,不配合工作人员进行防疫检测、询问等造成不良后果的,取消考试资格,终止考试;如有违法情况,将依法追究法律责任。
致参加河南考区考生的公开信
广大考生:
2021年度全国会计专业技术中级资格考试在即,为做好疫情防控下的考务组织,切实保障您的身体健康和生命安全,请大家严格疫情防控、做好各项准备、服从考务安排,保证考试顺利进行。
一、谨慎防范。请牢固树立安全防范意识,考前14天内不到外地出差、旅游,不扎堆、不聚会,不出入人群拥挤、通风不良场所。乘坐公共交通工具、电梯或出入其他人员密集场所时,规范佩戴口罩,保持安全社交距离。安全用餐,不吃生冷食物。不与中、高风险地区返回人员以及有发热、咳嗽等症状人员接触。中、高风险地区的界定可通过微信小程序“国务院客户端”之“疫情风险查询”进行及时查询。
二、做好准备。请提前通过微信小程序“国家政务服务平台”或支付宝小程序“豫事办”申领本人防疫健康码,并持续关注健康码状态。考前14天内有境外或国内疫情中高风险地区旅居史以及与新冠肺炎确诊、疑似病例或无症状感染者有密切接触史的考生,应至少提前14天到达考点所在城市或省内其他低风险地区,并于本人首场考试科目入场前提供48小时内核酸检测阴性纸质报告。
三、从容应考。请在规定时间内登录“全国会计资格评价网”打印准考证并同时打印签署《全国会计专业技术资格无纸化考试协议》,打印准考证时间为2021年8月31日00:00至9月3日23:59。请务必仔细阅读考生须知,牢记考试时间、地点,同时充分考虑交通、天气等因素,合理安排出行时间。注意出行、住宿、饮食等安全问题,确保个人安全。
四、服从管理。赴考时请佩戴好一次性医用口罩,携带本人有效身份证、准考证(含本人签名<全国会计专业技术资格无纸化考试协议>)和考生本人首场考试科目入场前48小时内核酸检测阴性纸质报告于各科目开考前1小时到达考点,主动配合工作人员指挥,前后保持间隔距离有序排队,在入口处接受核验健康码绿码、通信行程卡绿码、48小时内核酸检测阴性纸质报告和测量体温,按规定路线进入考场。除核验考生身份(人脸识别)时应按要求及时摘戴口罩,进出考点、考场和考试时应当全程佩戴口罩。考试结束,要在工作人员指引下,尽快离开考场,避免聚集。口罩等废弃物品要丢弃在指定的垃圾桶内。
五、遵纪守法。对刻意隐瞒及在考试过程中拒不配合疫情防控工作,造成传染病传播或造成不良影响危害考试进行的考生,将由有关部门按照《刑法》和《最高人民法院、最高人民检察院关于办理妨害预防、控制突发传染病疫情等灾害的刑事案件具体应用法律若干问题的解释》等相关法律法规进行处理。对不遵守考试规则,不遵守全国会计专业技术资格无纸化考试协议,不服从考试工作人员管理,有违纪、作弊等行为的,将按照《专业技术资格考试违纪违规行为处理规定》《中华人民共和国刑法修正案(九)》等规定,视情形给予取消考试成绩、记入诚信档案等相应处理。情节严重的,交由相关部门依法追究刑事责任。考生违规违纪情况通报考生所在单位、记入考生档案。
六、咨询服务。中级考试具体安排和疫情防控要求请及时关注各省辖市、济源示范区财政部门官方网站通知或电话咨询各省辖市、济源示范区财政部门:
郑州(0371-67180303)、
开封(0371-23876024)、
洛阳(0379-63259413
平顶山(0375-2627687)、
安阳(0372-5109069)、
濮阳(0393-6666721)、
新乡(0373-3688623)、
焦作(0391-8866630)、
鹤壁(0392-3314193)、
许昌(0374-2676371)、
漯河(0395-3132972)、
三门峡(0398-2608907)、
南阳(0377-62376671)、
商丘(0370-2697901)、
信阳(0376-6699065)、
周口(0394-8319523)、
驻马店(0396-2610813)、
济源(0391-6639232)。
我们将恪守为考生服务的理念,认真做好考务组织工作,严格考务管理,确保2021年度中级考试工作顺利进行。
祝广大考生身体健康!考试顺利!
1、申领本人健康码,确认本人健康码为“绿色”、通信大数据行程卡为“绿色”。
2、首场考试入场前,持48小时领取纸质核酸检测报告入场。
3、现场测量体温正常(<37.3℃)
4、应至少提前14天到达考点所在城市或省内其他低风险地区
5、打印签署《全国会计专业技术资格无纸化考试协议》
今早,山东省会计信息网公布,原定于8月26日开放的准考证打印,延期1天至8月27日开放!

图片来源:山东省会计信息网
关于公布山东省2021年度会计专业技术
中级资格考试准考证打印有关事项的通知
广大考生:
2021年度会计专业技术中级资格考试将于9月4日起进行,现将准考证打印有关事项通知如下:
一、 打印时间
2021年8月27日-9月3日
二、 打印网址
考生在准考证打印时间内登陆山东省财政厅官网-山东会计管理栏目-会计职称业务办理-中级-准考证http://czt.shandong.gov.cn/col/col17084/index.html,或登陆山东会计信息网www.sdkjxxw.cn,凭本人有效身份证号进行打印。
山东省财政厅
2021年8月26日
临近中级考试,很多省份也陆续开通了准考证打印入口!
因为受到国内的疫情影响,各省财政厅相继发布相关的考试防疫要求,奥奥收到了不少留言,很多考生也存在着一些疑惑:
①:今年的中级考试会不会全国延期?
②:我所在的地区防疫要求更新了吗?
③:《安全考试承诺书》在哪打印?
为了解答大家目前所遇到的问题,今天奥奥集中整理了最新的防疫要求和注意事项,一起来看!
中级考试会不会全国延期?
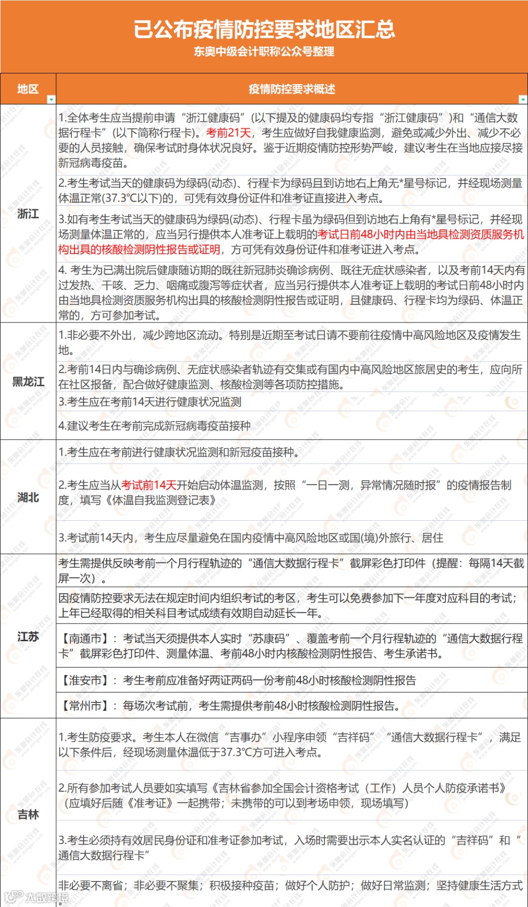
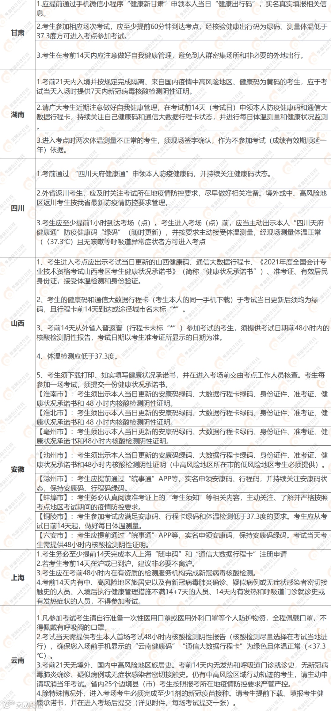
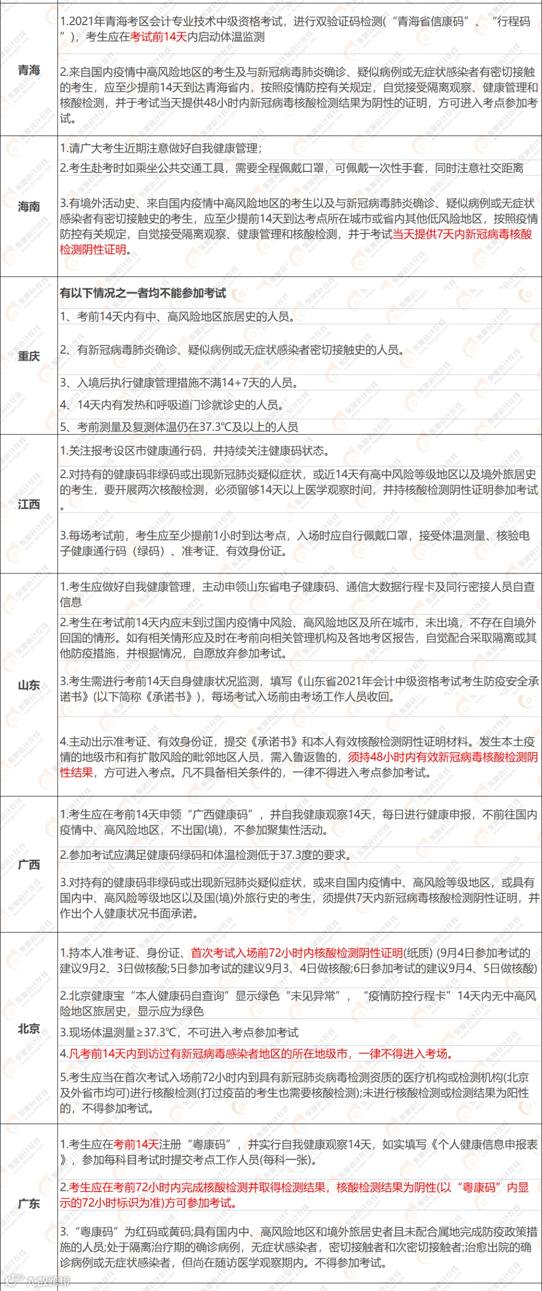
附:最新考场防疫要求汇总
其实,同学们有这样的问题也很正常,毕竟现阶段宣布延期的地区也比较多:江苏南京、宿迁、淮安、湖北、陕西相继延期举行考试。
那么,中级是否会全国延期呢?从近期网上的话题讨论和官方动态来看,奥奥预测中级不会全国延期!
目前,已经有22个地区准考证打印入口已经开通了,11省暂未开通,相信各地已经做好了相应的准备。
目前疫情形势已经慢慢转好,并且也在可控范围内,相信考试能如期举行!
目前,多个地区已经在当地省财政厅发布了考生防疫要求,很多地区还采用短信的形式再次通知考生,要求考生为参加考试做好准备。
因此,中级考试正常举行的可能性还是较大的!奥奥给大家汇总了疫情防控要求,这里需要同学们特别注意!
点击下方卡片
回复:防疫要求,查看各省要求原文
👇👇👇
后续,奥奥也会持续为大家更新各地防疫要求!如奥奥更新的不全,同学们可以再留言区补充哦!
综合上述内容来看,中级考试正常举行的可能性还是很大的!考生们要把握考前的这段时间进行学习,不要懈怠!
由于目前国内疫情仍未完全结束的,各省财政厅在近期相继公布了《考生新冠肺炎疫情防控告知书》,奥奥浏览各地通知公告发现,各地区考生基本都需要统一做到以下几点要求:
1、所在考试地点的健康码、通信大数据行程卡,保持绿码、正常状态,体温检测不得超过37.3℃;
2、考生应当从考试前14天开始启动体温监测;
3、已进行自我健康监测,考试当天提交《考生健康状况承诺书》;
除了往年参加中级必须携带的身份证、准考证,今年很多地区的考生都明确需携带:核酸检测报告、《考生健康状况承诺书》的纸质版。
接下来,奥奥就给同学们解读一下,近期所遇到的问题:
健康承诺书一般都是在各省发布的防疫要求公告的附件中,奥奥知道大家可能不会经常刷新财政厅网站,所以奥奥给大家整理了各省的《健康状况承诺书》,赶紧下载吧!

点击下方卡片
回复关键字:承诺书
立即下载各省《健康状况承诺书》
👇👇👇
PS:不要回复错别字哦!如果不能弹出链接,请先取消关注再重新关注试试!
很多同学过度焦虑,将时间浪费在猜测考试能否正常举行上。
现阶段,其他省份乜有官方通知中级考试延期/取消,因此考生们需要按照自己的计划继续备考学习!不要因为考前学习的不够充分,而导致2021年考试留下遗憾!
万一因为各种原因,导致考试延期或取消,大家也不要担心,东奥为大家准备好了“三大安心考服务”,课程可以立即申请延期,助力21年中级考试!
已延期、取消地区考生
识别二维码
立即申请课程延长
👇👇👇
无论是做中级考试真题还是练习题,同学们都要将错题记录下来,并结合教材内容找出错误原因,建议用笔记录,写一遍能够加深印象,慢慢整理出一本错题集。
及时总结归纳错题,反复梳理,可以强化记忆重要考点。如果一直自己找不到错题原因,千万不要死磕,可以适当使用答疑服务、咨询老师等等,有效节省时间。
进入备考关键期,为帮助同学们更加高效备考,奥奥整理了中级近2年真题!
点击下方卡片
回复:过,即可免费领取近2年真题
👇👇👇
也许考试日期有一万种可能,但是当下我们最最重要的还是备考,你越能沉在当下,才越能在考场上领先他人,60分其实也没那么难!
轻四冲刺刷卷营重磅上线
👇

👇👇👇
中级考试倒计时不足15天
为帮助考生们赢下冲刺战
东奥特别推出全程公益陪考计划
最后关头助力考生高效抢分!

全程陪伴备考的福利远不止如此!既是全程,东奥定会陪伴每一位考生走到领取证书的那一刻!
更多福利看这里:
• 权益一:免费获取大额优惠购课神券,高达1100元
• 权益二:免费享22年「13小时-抢先学衔接课」
• 权益三:课程升级特惠,低至4.5折起
识别二维码
立即了解“安心卡”详情
丨本文由东奥会计在线(ID:dongaocom) 整理。
部分内容来源于山东省会计信息网等,若须引用或转载,请务必与我们联系并在文首注明以上信息。