又有新政策学习了!快跟奥奥一起来看看!
税局明确!
个税执行1%税率!
为了贯彻落实好国家促进房地产市场平稳健康发展的税收政策,促进我省房地产市场平稳健康发展,现就我省个人住房转让所得征收个人所得税有关事项公告如下:
一、根据《国家税务总局关于个人住房转让所得征收个人所得税有关问题的通知》(国税发〔2006〕108号)第三条的规定,对个人转让住房未提供完整、准确的房屋原值凭证,不能正确计算房屋原值和应纳税额,税务机关按照规定对个人所得税实行核定征税的,以转让收入的1%核定应纳个人所得税额。
二、个人通过拍卖方式取得的住房拍卖收入,按照《国家税务总局关于个人取得房屋拍卖收入征收个人所得税问题的批复》(国税函〔2007〕1145号)的规定执行。
本公告自2025年2月1日起施行。
特此公告。
国家税务总局江西省税务局
2024年12月31日
国家明确!
降契税!免增值税!
11月13日,财政部 国家税务总局 住房城乡建设部发布《关于促进房地产市场平稳健康发展有关税收政策的公告》。
1、对个人购买家庭唯一住房(家庭成员范围包括购房人、配偶以及未成年子女,下同),面积为140平方米及以下的,减按1%的税率征收契税;面积为140平方米以上的,减按1.5%的税率征收契税。
对个人购买家庭第二套住房,面积为140平方米及以下的,减按1%的税率征收契税;面积为140平方米以上的,减按2%的税率征收契税。
也就是说,契税税率修改如下:
2、北京市、上海市、广州市和深圳市,凡取消普通住宅和非普通住宅标准的,取消普通住宅和非普通住宅标准后,与全国其他地区适用统一的个人销售住房增值税政策,对该城市个人将购买2年以上(含2年)的住房对外销售的,免征增值税。
也就是说,目前销售住房增值税的政策是这样的:
截止目前,北京和上海已经全面取消了普通住宅与非普通住宅标准,在这两个城市销售购买2年以上住房的,可以免增值税。
3、公告自2024年12月1日起执行。2024年12月1日前,个人销售、购买住房涉及的增值税、契税尚未申报缴纳的,符合本公告规定的可按本公告执行。
最全个人所得税优惠!
33项免征!
1、不属于工资薪金性质的补贴、津贴
《国家税务总局关于印发〈征收个人所得税若干问题的规定〉的通知》(国税发〔1994〕089号)规定:下列不属于工资、薪金性质的补贴、津贴或者不属于纳税人本人工资、薪金所得项目的收入、不征税。独生子女补贴;托儿补助费;差旅费津贴、误餐补助。
《财政部国家税务总局关于误餐补助范围确定问题的通知》(财税字〔1995〕82号)规定:按财政部门规定个人因公在城区、郊区工作,不能在工作单位或返回就餐,确实需要在外就餐的,根据实际误餐顿数,按规定的标准领取的误餐费,不征个人所得税。一些单位以误餐补助名义发给职工的补贴、津贴,应当并入当月工资、薪金所得计征个人所得税。
2、公务用车、通讯补贴收入可扣除一定标准公务费
根据《国家税务总局关于个人所得税有关政策问题的通知》(国税发〔1999〕58号)规定:个人因公务用车和通讯制度改革而取得的公务用车、通讯补贴收人,扣除一定标准的公务费用后,按照“工资、薪金”所得项目计算和代扣代缴个人所得税。公务费用的扣除标准,由省级地方税务局根据纳税人公务交通、通讯费用的实际发生情况调查测算,报经省级人民政府批准后确定,并报国家税务总局备案。
3、福利费(生活补助费)免税
个人所得税法第四条中可以免税的称福利费,是指根据国家有关规定,从企业、事业单位、国家机关、社会组织提留的福利费或者工会经费中支付给个人的生活补助费。
根据《国家税务总局关于生活补助费范围确定问题的通知》 (国税发〔1998〕155号)规定,生活补助费,是指由于某些特定事件或原因而给纳税人本人或其家庭的正常生活造成一定困难,其任职单位按国家规定从提留的福利费或者工会经费中向其支付的临时性生活困难补助。
4、救济金、抚恤金免税
根据《个人所得税法》第四条第四项的规定:救济金、抚恤金免纳个人所得税。《中华人民共和国个人所得税法实施条例》第十四条,救济金,是指各级人民政府民政部门支付给个人的生活困难补助费。
5、工伤保险待遇免税
根据《财政部 国家税务总局关于工伤职工取得的工伤保险待遇有关个人所得税政策的通知》(财税[2012]40号)规定:“一、对工伤职工及其近亲属按照《工伤保险条例》(国务院令第586号)规定取得的工伤保险待遇,免征个人所得税。
工伤保险待遇,包括工伤职工按照《工伤保险条例》规定取得的一次性伤残补助金、伤残津贴、一次性工伤医疗补助金、一次性伤残就业补助金、工伤医疗待遇、住院伙食补助费、外地就医交通食宿费用、工伤康复费用、辅助器具费用、生活护理费等,以及职工因工死亡,其近亲属按照《工伤保险条例》规定取得的丧葬补助金、供养亲属抚恤金和一次性工亡补助金等。”
6、单位和个人缴纳的“三险一金”免税
财税[2006]10号:企事业单位按照规定实际缴付的基本养老保险费、基本医疗保险费和失业保险费,免征个人所得税;个人按照规定缴付的基本养老保险费、基本医疗保险费和失业保险费,允许在个人应纳税所得额中扣除。
单位和个人分别在不超过职工本人上一年度月平均工资12%的幅度内,其实际缴存的住房公积金,允许在个人应纳税所得额中扣除。
7、个人提取的“三险一金”免税
财税[2006]10号:个人实际领(支)取原提存的基本养老保险金、基本医疗保险金、失业保险金和住房公积金时,免征个人所得税。
8、生育津贴免税
根据《财政部、国家税务总局关于生育津贴和生育医疗费有关个人所得税政策的通知》(财税〔2008〕8号)规定:生育妇女按照县级以上人民政府根据国家有关规定制定的生育保险办法取得的生育津贴、生育医疗费或其他属于生育保险性质的津贴、补贴免征个人所得税。
9、按国家统一规定发放的补贴、津贴免税
根据《中华人民共和国个人所得税法》第四条免税。《中华人民共和国个人所得税法实施条例》第十三条规定:国家统一规定发给的补贴、津贴,是指按照国务院规定发给的政府特殊津贴、院士津贴、资深院士津贴,以及国务院规定免纳个人所得税的其他补贴、津贴。
10、退休费、离休费等免税
根据《中华人民共和国个人所得税法》第四条免税。具体规定:按照国家统一规定发给干部、职工的安家费、退职费、基本养老金或者退休费、离休费、离休生活补助费;
11、延长离退休年龄的高级专家从所在单位取得的补贴免税
根据《财政部、国家税务总局关于个人所得税若干政策问题的通知》(财税字〔1994〕20号)规定:达到离休、退休年龄,但确因工作需要,适当延长离休退休年龄的高级专家(享受国家发放的政府特殊津贴的专家、学者和中国科学院、中国工程院院士),其在延长离休退休期间的工资、薪金所得,视同退休工资、离休工资免征个人所得税。
12、科技人员职务转化现金奖励减征50%
财税〔2018〕58号:依法批准设立的非营利性研究开发机构和高等学校根据《中华人民共和国促进科技成果转化法》规定,从职务科技成果转化收入中给予科技人员的现金奖励,可减按50%计入科技人员当月“工资、薪金所得”,依法缴纳个人所得税。
13、科技人员股权奖励暂不征税
国税发[1999]125号:科研机构、高等学校转化职务科技成果以股份或出资比例等股权形式给予科技人员个人奖励,经主管税务机关审核后,暂不征收个人所得税。
14、亚洲开发银行支付的薪金津贴免税
财税〔2007〕93号:对由亚洲开发银行支付给我国公民或国民(包括为亚行执行任务的专家)的薪金和津贴,凡经亚洲开发银行确认这些人员为亚洲开发银行雇员或执行项目专家的,其取得的符合我国税法规定的有关薪金和津贴等报酬,免征个人所得税;
15、军人转业费、复员费、退役金免税
《个人所得税法》第四条免税规定,第六项:军人的转业费、复员费、退役金;
16、军人的十三项补贴
根据《财政部、国家税务总局关于军队干部工资薪金收入征收个人所得税的通知》(财税字〔1996〕14号)规定:
(1)政府特殊津贴;福利补助;夫妻分居补助;随军家属无工作生活困难补助;独生子女保健费;子女保教补助费;机关在职军以上干部公勤费(保姆用费);军粮差价补贴,属于军队干部的免税项目或者不属于本人所得的补贴、津贴,不用缴纳个税。
(2)暂不征税的补贴、津贴有5项:军人职业津贴;军队设立的艰苦地区补助;专业性补助;基层军官岗位津贴(营连排长岗位津贴);伙食补贴。
17、退役士兵的一次性退役金和一次性经济补助免税
《退役士兵安置条例》(中华人民共和国国务院、中华人民共和国中央军事委员会令第608号):对自主就业的退役士兵,由部队发给一次性退役金,一次性退役金由中央财政专项安排;地方人民政府可以根据当地实际情况给予经济补助,经济补助标准及发放办法由省、自治区、直辖市人民政府规定。一次性退役金和一次性经济补助按照国家规定免征个人所得税。
18、远洋船员的伙食费
国税发〔1999〕202号:由于船员的伙食费统一用于集体用餐,不发给个人,故特案允许该项补贴不计入船员个人的应纳税工资、薪金收入。
19、远洋船员个人所得税减半优惠
财政部 税务总局公告2019年第97号 :一个纳税年度内在船航行时间累计满183天的远洋船员,其取得的工资薪金收入减按50%计入应纳税所得额。
20、外交人员所得免税
《中华人民共和国个人所得税法》第四条第八项:依照有关法律规定应予免税的各国驻华使馆、领事馆的外交代表、领事官员和其他人员的所得;
21、外籍人员的八项补贴免税
财税字〔1994〕20号:下列所得,暂免征收个人所得税:
(一)外籍个人以非现金形式或实报实销形式取得的住房补贴、伙食补贴、搬迁费、洗衣费。
(二)外籍个人按合理标准取得的境内、外出差补贴。
(三)外籍个人取得的探亲费、语言训练费、子女教育费等,经当地税务机关审核批准为合理的部分。
22、特定来源的外籍专家工资薪金免税
根据财税字〔1994〕20号:凡符合下列条件之一的外籍专家取得的工资、薪金所得可免征个人所得税:
1)根据世界银行专项贷款协议由世界银行直接派往我国工作的外国专家;
2)联合国组织直接派往我国工作的专家;
3)为联合国援助项目来华工作的专家;
4)援助国派往我国专为该国无偿援助项目工作的专家;
5)根据两国政府签订文化交流项目来华工作两年以内的文教专家,其工资、薪金所得由该国负担的;
6)根据我国大专院校国际交流项目来华工作两年以内的文教专家,其工资、薪金所得由该国负担的;
7)通过民间科研协定来华工作的专家,其工资、薪金所得由该国政府机构负担的。
23、境外人才税负差补贴
财税[2019]31号:自2019年1月1日起至2023年12月31日止,广东省、深圳市按内地与香港个人所得税税负差额,对在大湾区工作的境外(含港澳台,下同)高端人才和紧缺人才给予补贴,该补贴免征个人所得税。
24、西藏地区津补贴免税
财税字[1994]021号:对个人从西藏自治区内取得的艰苦边远地区津贴、浮动工资,增发的工龄工资,离退休人员的安家费和建房补贴费免征个税。财税字[1996]91号:西藏区域内工作的机关、事业单位职工、按照国家统一规定取得的西藏特殊津贴,免征个人所得税。
25、残疾孤老烈属的所得各省确定减税幅度
《中华人民共和国个人所得税法》第五条 有下列情形之一的,可以减征个人所得税,具体幅度和期限,由省、自治区、直辖市人民政府规定,并报同级人民代表大会常务委员会备案:残疾、孤老人员和烈属的所得。
26、住房租赁补贴免税
财政部 税务总局公告2019年第61号《关于公共租赁住房税收优惠政策的公告》:对符合地方政府规定条件的城镇住房保障家庭从地方政府领取的住房租赁补贴,免征个人所得税。
27、解除劳动关系一次性补偿收入3倍以内部分免税
财税【2018】164号第五条第一项:个人与用人单位解除劳动关系取得一次性补偿收入(包括用人单位发放的经济补偿金、生活补助费和其他补助费),在当地上年职工平均工资3倍数额以内的部分,免征个人所得税;超过3倍数额的部分,不并入当年综合所得,单独适用综合所得税率表,计算纳税。
28、一次性破产安置费免税
财税〔2001〕157号:企业依照国家有关法律规定宣告破产,企业职工从该破产企业取得的一次性安置费收入,免征个人所得税。
29、非上市公司股权激励递延纳税
财税[2016]101号:非上市公司授予本公司员工的股票期权、股权期权、限制性股票和股权奖励,符合规定条件的,经向主管税务机关备案,可实行递延纳税政策,即员工在取得股权激励时可暂不纳税,递延至转让该股权时纳税。
30、职工个人取得拥有所有权的量化资产,暂缓征税
国税发[2000]60号:集体所有制企业在改制为股份合作制企业时可以将有关资产量化给职工个人,对职工个人以股份形式取得的拥有所有权的企业量化资产,暂缓征收个人所得税。
个人住房转让要交哪些税?
一、住房买卖
注①:小规模纳税人附加税减半征收政策截至2027年12月31日。
注②:“满五唯一”指自用5年以上、并且是家庭唯一生活用房。
附:契税税率表
注:新契税税率表自2024年12月1日起执行
二、住房赠与
注①:无转让价格的,由税务机关核定。
三、住房继承
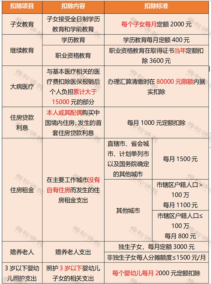
最新个人所得税扣除明细!
1、基本减除费用
2、专项扣除
3、专项附加扣除
4、其他扣除
5、公益性捐赠
✨注会·1V1私人定制计划✨
如果你打算备考25年注会
但是学习中却面临
“不会学、无规划、自制力差”的问题
奥奥推荐大家
东奥【注会·1V1私人定制计划】
东奥原创三师教学体系
精学+导学+带学,三位一体!
学前、听课、做题、冲刺每个阶段,
都有1V1私教老师量身定制学习计划!
4种答疑方式,专属学习资料,
为你的备考全程保驾护航~
现在购课更有【VIP协议退费保障】
东奥超人性化退费协议,让您无后顾之忧!
长按识别下方二维码,
添加1V1顾问老师,
免费领取备考资料和优惠哦~
👇👇👇
|本文由东奥会计在线(ID:dongaocom)整理发布。
内容来源于财务第一教室,税务大讲堂,梅松讲税,税台,财务经理人。若须引用或转载,请务必与我们联系并在文首注明以上信息。

