重磅!《企业所得税法实施条例》新修改,2025年1月20日起施行!今天为大家整理了2025年最新最全企业所得税帮助大家学习。
内容有点多,先来个目录:
一、企业所得税条例新修订、2025年1月20日起施行
二、企税3项新变化
三、企业所得税知识纲要(税率表)
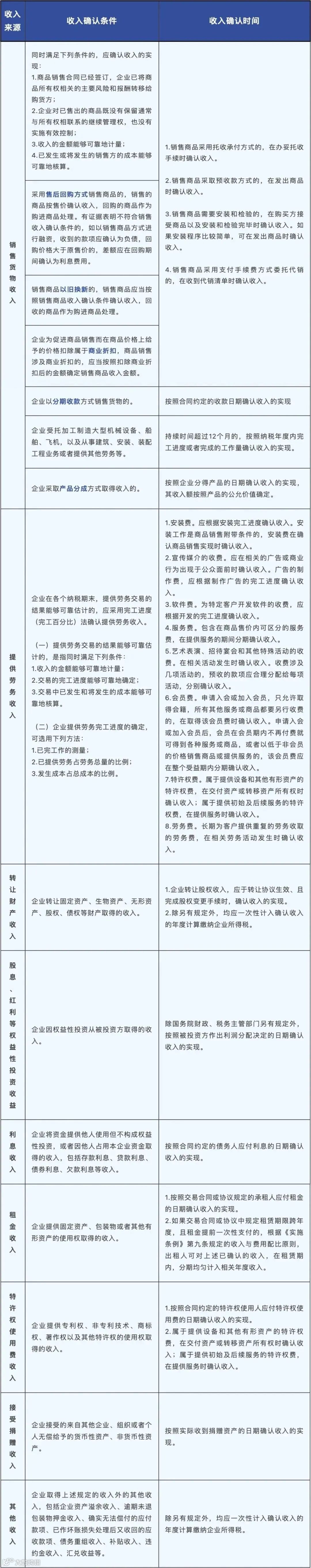
四、企业所得税应税收入确认时间
五、64类企业所得税税前扣除项目汇总表
六、热点问题解答
赶紧一起来看看吧!
企业所得税条例新修订
2025年1月20日起施行
《国务院关于修改和废止部分行政法规的决定》已经2024年11月22日国务院第46次常务会议通过,现予公布,自2025年1月20日起施行。
国务院关于修改和废止部分行政法规的决定
为全面贯彻党的二十大和二十届二中、三中全会精神,落实党和国家机构改革精神,推进严格规范公正文明执法,优化法治化营商环境,保障高水平对外开放,国务院对涉及的行政法规进行了清理。经过清理,国务院决定:
一、对21部行政法规的部分条款予以修改。(附件1)
二、对4部行政法规予以废止。
(附件2)本决定自2025年1月20日起施行。
国务院决定修改的行政法规
……
三、将《中华人民共和国企业所得税法实施条例》第九十三条第二款中的“科技”修改为“工业和信息化、科技”。
……
修改后的《中华人民共和国企业所得税法实施条例》第九十三条第二款
《国家重点支持的高新技术领域》和高新技术企业认定管理办法由国务院工业和信息化、科技、财政、税务主管部门商国务院有关部门制订,报国务院批准后公布施行。
企业所得税3项新变化
一、新增一项税前扣除凭证
公益事业捐赠票据是会计核算的原始凭证,包括电子和纸质两种形式。电子票据和纸质票据具有同等法律效力,是财政、税务、审计、监察等部门进行监督检查的依据。
公益事业捐赠票据可作为捐赠人对外捐赠并根据国家有关规定申请捐赠款项税前扣除的有效凭证。自2024年2月1日起施行。
企业在2024年1月1日至2027年12月31日期间发生的专用设备数字化、智能化改造投入,不超过该专用设备购置时原计税基础50%的部分,可按照10%比例抵免企业当年应纳税额。企业当年应纳税额不足抵免的,可以向以后年度结转,但结转年限最长不得超过五年。
“企业购置并实际使用符合有关规定的环境保护、节能节水、安全生产等专用设备的,该专用设备的投资额的10%可以从企业当年的应纳税额中抵免;当年不足抵免的,可以在以后5个纳税年度结转抵免。”
1、对设在河套深港科技创新合作区深圳园区特定封闭区域(以下简称深圳园区特定封闭区域)符合条件的鼓励类产业企业,减按15%的税率征收企业所得税。
2、享受上述优惠政策的企业需符合以下条件:
(1)以《河套深港科技创新合作区深圳园区企业所得税优惠目录》(以下简称《目录》,见附件)中规定的产业目录为主营业务,且其主营业务收入占收入总额60%以上。收入总额按照《中华人民共和国企业所得税法》第六条规定执行。
(2)开展实质性运营。对不符合实质性运营的企业,不得享受优惠。
3、税务机关对企业主营业务是否属于《目录》难以界定的,可提请深圳市人民政府有关行政主管部门或其授权的下一级行政主管部门出具意见。
4、本通知自2023年1月1日起执行至2027年12月31日。
企业所得税知识纲要
企业所得税应税收入确认时间
64类企业所得税税前扣除项目汇总表
企业所得税大揭秘!
税局官方亲授热点问题解答,速看!
🔥东奥中级名师备考群来了🔥
🌟老师引领,备考无忧🌟
📚资料齐全,一网打尽📚
🎉直播讲座,实时互动🎉
扫码一键加入↓
备考路上获得东奥名师强助力!
👇👇👇
|本文由东奥会计在线(ID:dongaocom)整理发布。
内容来源于利安咨询、大连税务、何博士说税、税务大讲堂、税务师顾姐、晶晶亮的税月、国家税务总局、税务经理人等。若须引用或转载,请务必与我们联系并在文首注明以上信息。

