25考季注会好课全面升级!2年内过3科,返学费50%!扫描图中二维码,立即获取专属优惠!
🏃♀️🏃
终于等到了
25年CPA官方教材!
各位小伙伴
快来一睹注会6科的真容吧!
长按识别下方二维码
↓立即预定25年CPA官方教材↓
新教材有哪些新增与删减?
变化大不大?变化后难不难?
25年注会考生应该如何应对?
赶紧跟着奥奥来看!
25年注会考试教材6科详细变化
立即抢先看!
※25年注会教材变化抢先看:
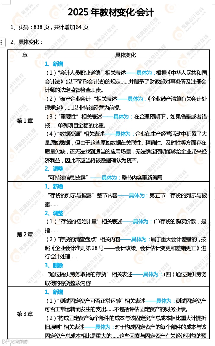
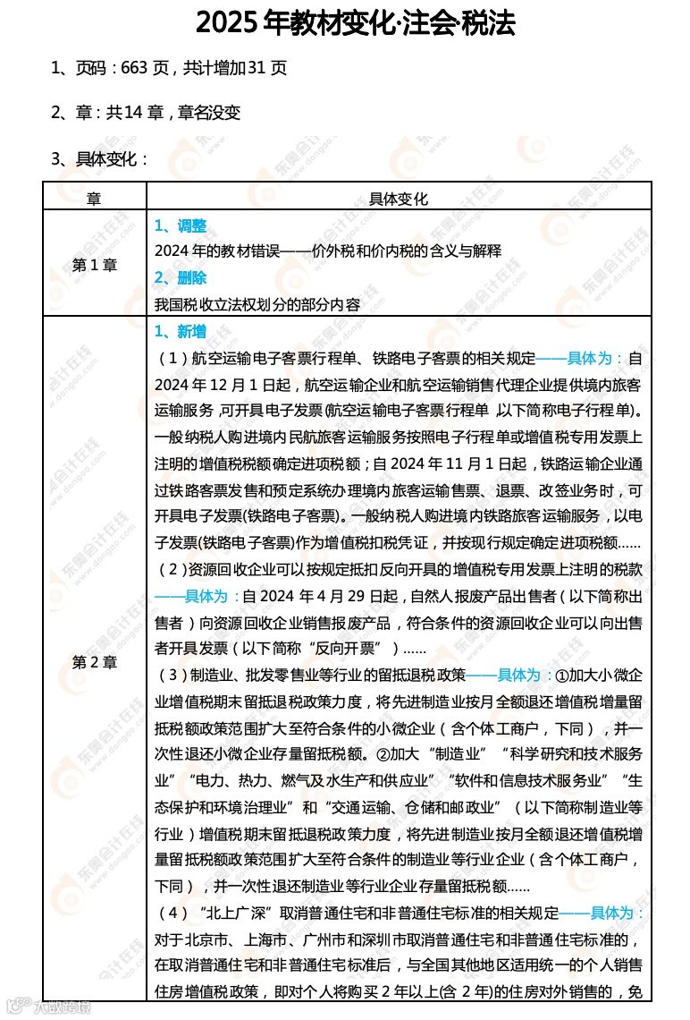
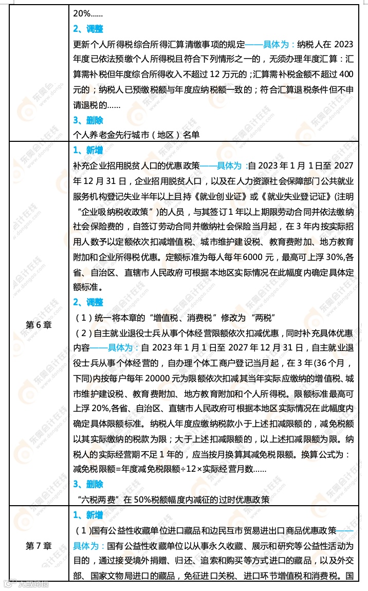
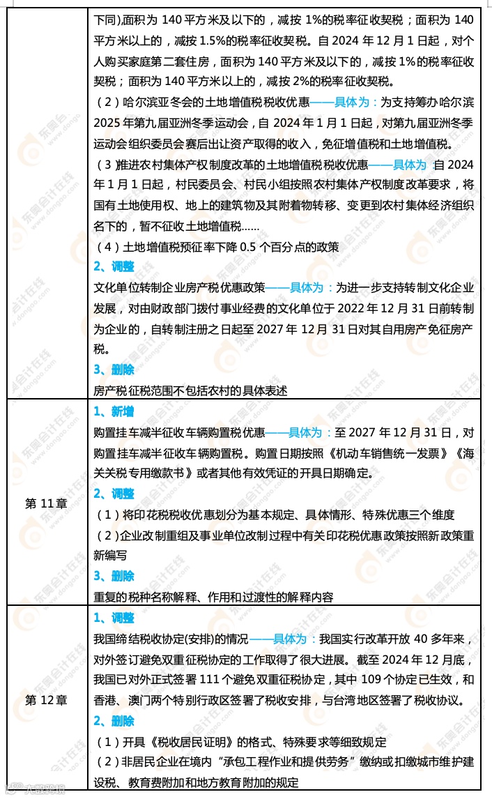
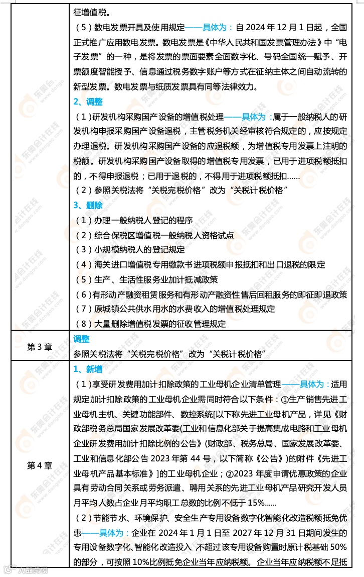
税法:663 页,共计增加 31页;共14章章名未变。
战略:522页,共计增加1页:主要变化集中在第三、四和五章,变化比例约为 20%;
会计:838 页,共计增加 64 页;
经济法:599 页,共计增加16 页;
东奥教务团队已率先进行详细解读,一块来看看!
1
《会计》教材变化
向左滑动看更多
2
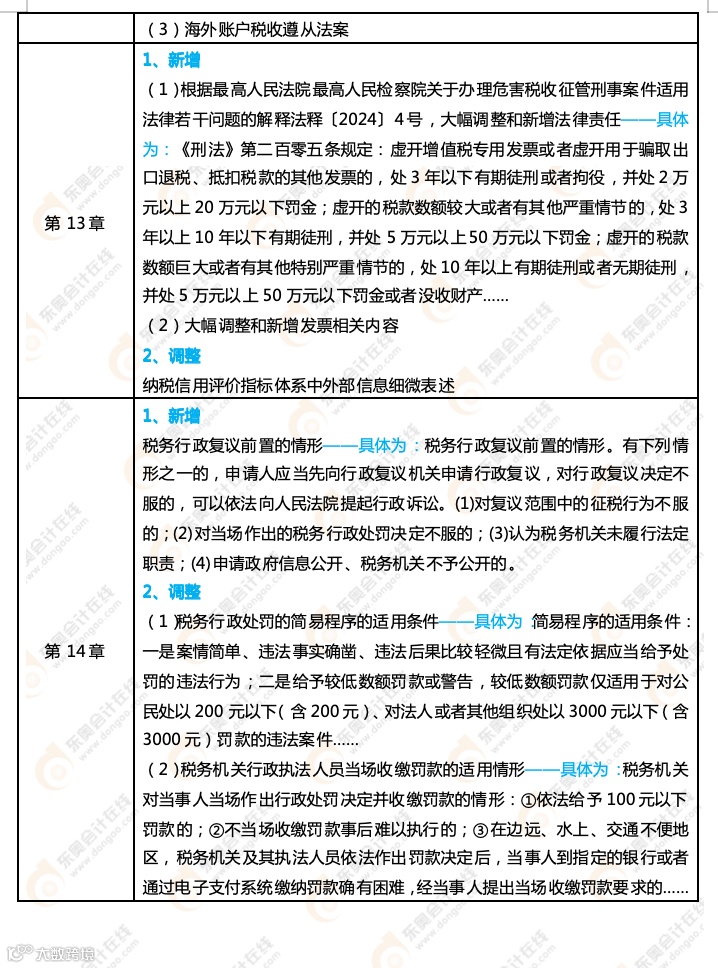
《税法》教材变化
向左滑动看更多
3
《经济法》教材变化
向左滑动看更多
4
《战略》教材变化
向左滑动看更多
由于篇幅有限,识别下方二维码
回复关键词:变化
查看2025年注会教材变动详细对比
其他两科整理ing,请大家耐心等待。
2025注会新课第一讲开启
东奥名师为你拆解教材变化
官方教材面世,2025考季的备考之旅也将正式开始了!
为了考生们尽快进入备考状态,东奥25年CPA新课正式开讲!课程第一讲进行公开!
东奥名师为你拆解并总结25考季注会新教材变化,围绕各科目进行备考规划指导助力考友们快速精准启动备考。
2月28日起,东奥名师张志凤、闫华红、刘颖、张敬富、黄洁洵、肖迪6位老师将在东奥官网、视频号等平台进行第一讲公开!
👇点击卡片预约直播👇
教材怎么看?题怎么做?
分阶段攻克难点!
第一阶段
粗读教材+快速搭建框架(初期)
考生可以先从教材目录和章节思维导图入手,用思维导图标注重点章节(如《会计》的金融工具、收入、合并报表等章节)。
快速通读教材时,用荧光笔标出核心概念(如“实质性程序”、“控制测试”),暂时跳过复杂例题。
第二阶段
精读教材+基础题分层巩固(强化期)
这个阶段的目标是理解解80%基础概念,能做对50%以上章节练习题。方法是将一章内容拆分为若干知识点(如《税法》的增值税=纳税人+税率+计税依据+税收优惠),对每个知识点用自问的方式加深记忆:它是什么?为什么重要?如何应用?
Step 1:先做概念判断题(如“以下属于会计政策变更的是?”),巩固定义。
Step 2:做教材例题、改编题(教辅书通常会将教材例题简化)。
Step 3:挑战基础的计算题、综合题(如《会计的固定资产折旧计算、《税法》个税计算)。
错题处理:建立“错题本”,标注错误原因(概念混淆/公式记错/审题失误)。
第三阶段
专题突破+历年试题渗透(中后期)
本阶段目标是攻克教材重难点章节,形成解决考试真题的思路。方法是针对薄弱点集中突破,做历年试题不是题海战术,而是追求质量。
做题时要认真分析每个选项,理解命题思路和解题套路,同时用“逆向学习法”倒推思路,分析命题老师设置的“陷阱”。
25年注会教材发货公告
教材已出,东奥《轻松过关》也不远了!奥奥知道大家近期最关注的就是:注会教材&东奥轻一何时发货!
东奥发布《关于25年注会图书发货时间公告》!为大家进行解答!
问题1:2025年注会图书什么时候现货?
1. 2025年注会【官方教材】已经出版,正在紧急安排入库,预计「96小时内」办理发货,请您随时关注订单状态;
2. 2025年注会【轻松过关1】【轻松过关2】辅导书,预计「3月中下旬」陆续出版,出版后,我们多个库房,24小时同时为不同地区学员进行发货;
3. 2025年注会【轻松过关3】【轻松过关4】辅导书,预计「6月」出版发货,敬请期待!
问题2:预定图书发货怎么通知?
发货后会给您发送物流短信提醒,您也可以通过扫描下方二维码,输入【购买订单号】自助查询物流状态!
说明:因快递单量较大,可能涉及快递物流更新不及时,如暂未查到物流更新进展,您可以换个时间在刷新查看。
其他相关问题高频解答
问题1:图书是完全按照购买顺序进行邮寄吗?
回答:是的,「根据购买顺序发货」,但为了让所有学员尽快收到图书,会通过多个库房一起就近发货,另受快递揽收及物流在途时效影响,可能会出现少许顺序偏差,但相隔时间差也一定很短,希望您能谅解哦!
问题2:图书使用什么快递邮寄,是否可以选择?
回答:东奥默认使用「韵达」、「圆通」或「中通」快递为学员办理邮寄,偏远地区可能会采用邮政等,由于订单量较大,避免合作快递网点压力过大导致各种积压及滞留,暂「无法接受指定」,请您谅解哦!
问题3:图书是否可以修改地址?
回答:图书「未邮寄」是「可以更改」的,如地址有变动,请您及时联系客服进行修改哦!
Ps:如何激活领取课程:
l 天猫、京东、抖音学员:购买成功后→扫描右边二维码输入订单号、东奥官网用户名(如未注册请输入手机号)→激活成功后→会计云课堂APP,点击“学习”即可!
l 官网学员:无需激活,自动赠送
2025年东奥王牌《轻一》
注会备考好帮手
教材已出,《轻一》与大家见面的日子也不远了~
由于CPA官方教材语言过于专业,考生读起来难免觉得枯燥,建议大家搭配《轻一》学习。
为什么选择《轻一》?
📔9年销冠:蝉联9年天猫双11、双12财会考试图书销量榜首。(数据来源天猫2016-2024年生意参谋)
📔28年专注:1998-2025东奥专注会计培训,品牌实力值得信赖!
📔轻一名师实力强:东奥6大「顶流名师」倾力打造。
25年《轻一》3大科学布局,看·权威梳理、懂·精讲考点、记·三重提炼,三步学透全考点,记住才是硬道理!
购《轻一》限时赠送价值188元「轻1名是冲刺·大礼包」!
除此之外,还能享受以下6大服务!
单购《轻一》5折
组合购买至高折上再省114元
扫码立即购买
👇👇👇
如果你有关于备考或者《轻一》相关的问题,可以扫下方二维码添加老师,进行咨询👇
|本文由东奥会计在线(ID:dongaocom)整理发布。
若须引用或转载,请务必与我们联系并在文首注明以上信息。未经授权擅自转载者将被依法追究法律责任。

