尾款人
“现在快递送的也太快了!上午刚付完尾款,下午就收到货了,退货都来不及退……”
双十一期间不少小伙伴都经历了这样的情况。眼看着双十二就要来了,身为财会人,咱们就不得不想一想——退换货账要怎么做?发票要怎么开……
今天奥奥就整理了以下内容供大家参考~
退货
02.换货
换货可总结为四字原则:先退再卖(买)。
我们来看一个案例吧~
甲公司是一家健身器材销售公司,主营A型和B型两种器材,A型器材单位售价500元,单位成本400元;B型器材单位售价600元,单位成本500元。本月初销售A型器材10件给乙公司,开出增值税专用发票上注明的销售价格为5000元,增值税额为650元,款项已收到。本月中旬,乙公司欲将其中5件A型器材换成B型器材,A型器材已退回,甲公司已开出红字增值税专用发票,B型器材已经发出,增值税专用发票已开具,差额款项尚未收到。
甲公司账务处理如下:
红字发票的开具流程
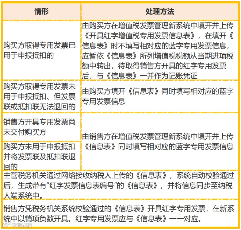
根据《中华人民共和国增值税暂行条例》规定,一般纳税人销售货物或者应税劳务,开具增值税专用发票后,发生销售货物退回或者折让、开票有误等情形,应按国家税务总局的规定开具红字增值税专用发票。未按规定开具红字增值税专用发票的,增值税额不得从销项税额中扣减。
那么应该如何开具红字增值税专用发票呢?
根据《国家税务总局关于红字增值税发票开具有关问题的公告》规定,不同情况处理方法不同,详见下表:
最后,小奥友善提醒大家,频繁的开具红字发票虽然不代表一定会有风险,但容易引起税务机关的关注哦~

双12超前卡重磅来袭
💯9.9元即可畅听好课至12月12如💯
多位东奥名师为你保驾护航
还有经典习题及精品服务帮你备考!
点击下方卡片
👇立即GET属于你的心动好课吧👇
推荐阅读
部分内容来源于网络,侵权请联系删除。若须引用或转载,请务必与我们联系并在文首注明以上信息。
点分享
点收藏
点点赞
点在看

