⏰今晚19:00
东奥中级「轻一名师圆桌会谈」直播
张敬富、闫华红、黄洁洵老师做客直播间
抖音搜索【东奥图书旗舰店】
坐等开播,不见不散!
🔔🔔🔔
重磅!
刚刚!25年中级会计报名入口正式开启
期待已久的报名时刻终于来了!
报名时间:6月12日-7月2日12:00
缴费时间:6月12日-7月2日18:00
大家一定要在规定时间内进行报名!
图片来源:全国会计人员统一服务管理平台
第一天报名人数可能较多
会造成报名通道拥堵
奥奥建议错峰进行报名~
识别下方二维码
回复关键词:报名
立即获取25中级报名入口
为了帮助大家顺利报考,奥奥今天为大家准备了超全的报名流程及注意事项,务必看完~
牢记25年中级各地报名时间
多地今日报名开启!
2025年全国中级会计考试报名时间为6月12日-7月2日,各地报名时间并不一致。
今日开始报名的地区:北京、天津、重庆、广东、广西、湖南、湖北、山东、山西、宁夏、安徽、浙江、江西、福建、黑龙江、内蒙古、贵州、云南、甘肃、陕西、海南、青海、西藏;
6月13日开始:河北、江苏、吉林、辽宁;
6月16日开始:新疆;
6月17日开始:河南;
6月18日开始:兵团;
6月19日开始:上海;
更多中级报考政策信息,奥奥已经进行了汇总,大家收藏查看!
识别下方二维码
回复关键词:报名
立即获取25中级报名入口
不了解自己是否符合报名政策?别担心,东奥2025年【报名直通车】正式上线,识别二维码一键查询中级政策↓
25年中级报名正式开启
这些报名关键信息务必清楚!
中级会计报名已经开始,今年相较往年报名有着明显变化,信息采集和报名入口变更、部分地区报名时间短、资格审核要求严格...考生们稍不留神就可能导致报名失败!
今天直接划重点,带你了解报名关键信息!
01
报名条件&工作年限要求
报名参加会计资格考试的人员,应具备下列基本条件:
①遵守《中华人民共和国会计法》和国家统一的会计制度等法律法规。
②具备良好的职业道德,无严重违反财经纪律的行为。
③热爱会计工作,具备相应的会计专业知识和业务技能。
报名参加中级资格考试的人员,除具备基本条件外,还必须具备下列条件之一:
①具备大学专科学历,从事会计工作满5年。
②具备大学本科学历或学士学位,从事会计工作满4年。
③具备第二学士学位或研究生班毕业,从事会计工作满2年。
④具备硕士学位,从事会计工作满1年。
⑤具备博士学位。
⑥通过全国统一考试,取得经济、统计、审计专业技术中级资格。
02
信息采集
报名工作将通过"全国会计人员统一服务管理平台"进行。拟参加中级资格考试的人员登录全国统一平台“会计人员信息采集”模块完成信息采集,待审核通过后,可于报名期间在“会计专业技术资格考试”模块提交报名申请。
➡已明确信息采集截止时间的地区:
03
继续教育
报名过程中继续教育证明材料也影响着报名。考生们除了需要满足报名条件外,还需要提供继续教育证明!
目前明确提到继续教育要求的地区有:山东、青海、湖北、湖南、江西、广西、新疆、新疆兵团... ...
报考中级会计资格考试的人员应具有相应会计工作年限的继续教育记录。所以报名前请考生们提前规划,确保自己已经完成规定的继续教育学分要求。
04
申请免试
“获得国务院教育行政部门认可的境内会计硕士专业学位、会计博士专业学位的人员,报考中级会计专业技术资格考试可免试《财务管理》科目”。
申请时间:2025年5月12日至6月25日
申请流程:通过全国统一平台“会计专业技术资格考试”模块提交免试申请。经审核确认后,可以免试。
05
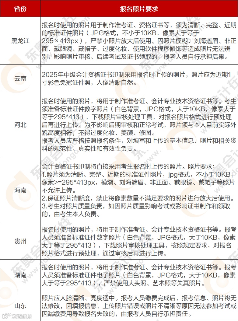
报名照片上传要求?处理流程?
全国会计人员信息采集中关于选择采集范围里,对照片要求有一定的要求:
下表是各地报名简章中提到关于报名照片的相关要求:
照片审核是中级会计报名的第一道关卡,任何细节疏漏都可能导致报名失败。建议考生仔细阅读本文,结合当地财政局公告,如果照片尺寸和像素等有问题,可以使用官方工具处理照片,避免因“小失误”错失考试机会。
25年中级报名季开幕
东奥轻一名师圆桌会谈来袭!
2025中级报名入口正式开启!你是否已经做好准备了?很多考生已经想好要报几科,甚至开始已经备考了,你呢?是否还有各种各样的疑问:
纠结该怎么报科目?
现在开始学晚不晚?
应该先学习哪个科目呀?
不知道如何报名?报名遇到问题?备考陷入迷茫?备考计划难制定?
值此中级报名季,东奥邀请到了轻一名师张敬富、闫华红、黄洁洵,3大名师齐聚为大家解决中级报考及备考难题!
今晚19:00,抖音搜索【东奥图书旗舰店】,锁定直播,不见不散!
扫码进入东奥中级备考群
坐等直播开播
get更多中级备考干货&最新资讯
👇👇👇
2025中级报名开启
中级新课购课享2大惊喜!
为了帮助25年中级考生顺利开启备考,25年东奥中级新课买26送25「全套课」!今年明年你都能考!
中级好课推荐
备考要趁早!但如何才能更高效?不走弯路。25年东奥中级畅听无忧班重磅升级并开班!
✨VIP定制小班服务!50人小班,5重保姆式带学!守护你的备考全程!
13位东奥名师、3大班次全享,
再加9本配套好书!再加
轻一名师考前30天·逆袭押题班
守护你的备考全程!
25年中级报名已经开启,
备考刻不容缓!
一键扫码添加老师
了解更多课程详情、领取专属优惠!
👇👇👇
中级好书推荐
🔥东奥25年中级《轻一》已现货🔥中级《轻一》全新升级!
由东奥3大「名师」张敬富、闫华红、黄洁洵倾力打造,内容准、方法巧、好题抢分快!4维环绕式巧学考点,小白也能学会、记住,轻松应考!
点击卡片立即购买↓
|本文由东奥会计在线(ID:dongaocom)整理发布。
若须引用或转载,请务必与我们联系并在文首注明以上信息。未经授权擅自转载者将被依法追究法律责任。

