🌟🌟🌟
喜大普奔!
2025中级会计官方教材已经现货!
4月25日,教材变动率先公布
教材变动大不大,都有哪些变化?
中级3科的难度如何,又该如何复习呢?
一起跟着奥奥看下吧~
中级三科教材变动解读!
4月25日,官方发布了2025中级教材变化。
新中级教材各科目页码均有所调整,其中《中级会计实务》教材新增了“企业可持续披露准则”的内容,教材也增加了6页!
下面,我们一起来看看各科教材的具体变化!
01
《中级会计实务》教材变化
02
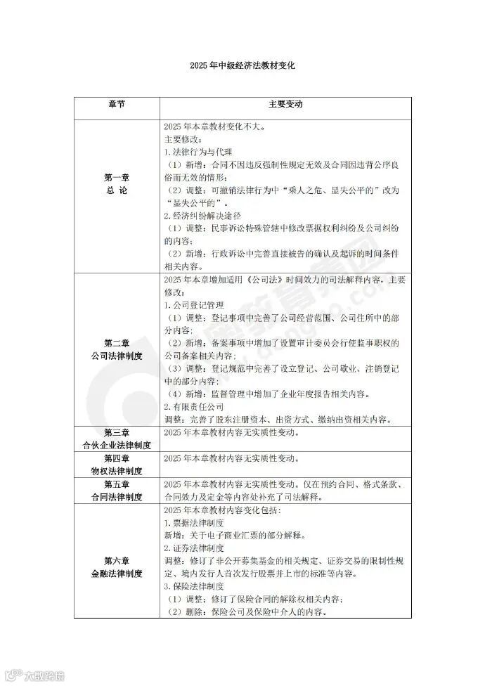
《经济法》教材变化
03
《财务管理》教材变化
长按识别下方二维码
添加老师
立即领取25年中级教材详细变化
👇👇👇
新教材已经现货,
25年考生应该如何应对?
2025年中级新教材已经公布,想必大家最关心的事情就是:
教材变化后的内容难不难?
现在开始备考来得及吗?!
25年考生应该如何应对?
迎战中级会计新考季,担心教材变动难把握?
中级er们别慌!⏰4月29日12:00起,东奥张敬富、闫华红、黄洁洵老师,将会详细为你解读中级教材变动!
大家关心的备考问题都会在直播中解答哦,点击卡片立即预约直播~
今日12点,张敬富老师《中级会计实务》新课第一讲开课,点击立即预约↓
今日18点,闫华红老师《中级财务管理》新课第一讲开课,点击立即预约↓
今日18:30,黄洁洵老师《中级经济法》基础班新课开讲,点击立即预约↓
害怕错过直播?
扫码加入2025年中级备考群
第一时间获取直播提醒
还可以免费领取备考资料
奥奥建议大家在拿到教材后,对教材进行全面的学习。首先理清章节脉络,搭建知识架构,对各个知识点进行初步的了解。
由于中级会计考试教材的内容很多,且考试是有范围的,所以大家可以根据考试大纲来阅读教材,这样能够帮助大家更好的抓住重难点,有利于大家高效学习。
同时,在阅读教材时可能会遇到难以理解和消化的内容,所以大家也可以选择一本高质量的辅导书,来辅助自己学习。
2025年中级《轻一》即将上市!
东奥《轻一》历经了27个春夏秋冬,陪伴了一批又一批的中级学员“轻松过关”。长按识别二维码,立即了解25年《轻一》👇👇👇
25年新《轻一》助力中级学习革命,全新升级,带考生准→巧→快,三步学透考点,小白也能学会、记住,轻松应考!
👉
东奥3大「名师」倾力打造
2025新版轻一,东奥3大名师张敬富、闫华红、黄洁洵老师倾力打造!
👉
准·巧·快,备考全覆盖
2025年中级《轻一》内容准、方法巧、抢分快,3重高效解决方案,学透全考点!依据新教材全新编写,从学到练,一站全含!
👉准确定位考点:25年中级《轻一》结合新教材变化及近几年真题,明确出题走向,同时提炼总结,利用图表列示、归类,帮助考生理清知识架构,《轻一》详解新教材中增、变考点辅以新编好题,全面应对新与变。
👉多维巧学巧记:张志凤、张敬富、刘阳东奥三代名师共研,沉蕴经典总结,融汇新技巧、新方法。
为考生讲原理、知辨析、建链接、巧点拨,4维环绕式巧学考点!
👉好题精准练习:新版《轻一》中包含例题、真题、新题3类好题,考生分类刷题更精准!
👉
尽享6大服务
此外,新版《轻一》限时5折更享超强加赠:机考+题库+答疑+电子书+指导!
现在购书限时赠送「轻1名师冲刺▪大礼包」,还享受单购5折,3科联购再减¥30的优惠福利!识别二维码立即了解👇
2025年中级图书发货公告
➡️关于2025年中级图书发货主要问题解答:
问
2025年中级图书什么时候现货?
答
1、2025年中级【官方教材】已经现货,购买后预计「48小时内」办理发货,请您随时关注订单状态;
2、2025年中级【轻松过关1】【轻松过关2】辅导书,预计「5月上旬」出版发货,发货后会给您推送物流短信,请您耐心等待;
3、2025年中级【轻松过关3】【轻松过关4】辅导书,适用临考冲刺阶段,预计「考前2~3个月」出版发货,敬请期待!
问
预定图书发货怎么通知我?
答
发货后会给您发送物流短信提醒,您也可以通过扫描下方二维码,输入【购买订单号】自助查询物流状态!
说明:因快递单量较大,可能涉及快递物流更新不及时,如暂未查到物流更新进展,您可以换个时间在刷新查看!
➡️其他相关高频问题解答:
问
图书是否可以修改地址?
答
图书「未邮寄」是「可以更改」的,如地址有变动,请您及时联系客服进行修改哦!
问
图书是完全按照购买顺序进行邮寄吗?
答
是的,「根据购买顺序发货」,但为了让所有学员尽快收到图书,会通过多个库房一起就近发货,另受快递揽收及物流在途时效影响,可能会出现少许顺序偏差,但相隔时间差也一定很短,希望您能谅解哦!
问
图书使用什么快递邮寄,是否可以选择?
答
东奥默认使用「韵达」、「圆通」或「中通」快递为学员办理邮寄,偏远地区可能会采用邮政等,由于订单量较大,避免合作快递网点压力过大导致各种积压及滞留,暂「无法接受指定」,请您谅解哦!
问
如何激活赠品服务:
答
①官网学员:无需激活,自动赠送,图书赠品查看:
https://ac.dongao.com/pzrvwf
②天猫、京东、抖音学员:购买成功后→扫描下方二维码输入订单号、东奥官网用户名(如未注册请输入手机号)→激活成功后→会计云课堂APP,点击“学习”即可!
以上就是奥奥整理的关于《轻一》图书发货相关的常见问题,有其他疑问的小伙伴可以在评论区留言告诉奥奥哦!
2025年中级教材已经现货,《轻一》也即将上市,中级备考已经正式拉开帷幕,大家一定要规划好时间,努力学习,奥奥相信明年大家一定会取得理想的成绩!
除了《轻一》即将上市外,2025年中级新课也全面开班啦!不论你是零基础小白,还是“二战”的考生,奥奥都推荐大家25考季【畅听无忧班】!
2025年东奥中级畅听无忧班重磅升级!好课+好书+独享,尽在畅听无忧班!13位东奥名师、3大班次全享,再加9本配套好书!独享逆袭押题班!守护你的备考全程!
25新课全面开班,购课立即学!
抓紧识别下方二维码
添加老师,领取专属课程优惠
及更多备考资料~
|本文由东奥会计在线(ID:dongaocom)整理发布。
若须引用或转载,请务必与我们联系并在文首注明以上信息。未经授权擅自转载者将被依法追究法律责任。

