这几天,奥奥发现已经有20%小伙伴抢占先机!开始了2022考季税务师备考啦!不得不夸一句你们真是太优秀了!!
不过,关于税务师备考的重要时间节点,大家有梳理过吗?
为了帮助大家高效备考,顺利拿证,奥奥火速整理了21年税务师重要时间轴并预估了22年的时间轴,赶紧往这看咯!
2022年税务师考试日历
重要时间表来了!
22年如何备考税务师?
2022年税务师报名虽未开始,但是现在已经有不少的小伙伴开始备考了!
今天奥奥为大家详细分析下税务师考试的科目、及科目的搭配方案,希望对大家能有所帮助!
1、税务师考试科目全面分析
⭐ 税法一:
税法一的难度相对其他科目来说较低,主要内容为增值税与消费税。该科目与其他科目的联系较大,学好这门科目可以为后期的备考打下基础,所以考生在备考时应当重视起来。
> > > > 难度指数:★★
⭐ 税法二:
税法二基础知识考点细碎,考试题量偏大。主要内容为个人所得税与企业所得税,与税法一的联系较为密切,考生们可以在同一年备考。由于需要记忆的内容较多,在前期的主要任务是理解知识点,临近考试再加强记忆即可。
> > > > 难度指数:★★★
⭐ 涉税服务相关法律:
涉税服务法律涉及内容广泛,考点零散,对于没有法学基础的考生来说存在一定难度。所以考生在备考时需要多花费一些时间,理解、记忆相关的知识点,并学会运用这些知识点解决简单的法律纠纷。
> > > > 难度指数:★★★
⭐ 财务与会计:
财务与会计涉及面比较广,主要分为财管和会计两部分,财管部分文字表述和公式考查比较多,会计部分不单单考查计算,文字表述的题目也不少。考生们在日常备考中,可以多做一些练习题,提高解题速度。
> > > > 难度指数:★★★★
⭐ 涉税服务实务:
涉税服务实务的科目之间结合紧密,综合性较强,是考生普遍认为最难的科目,因为涉及到简答题以及综合分析题,需要考生用大量文字进行作答,有较大的难度。
> > > > 难度指数:★★★★★
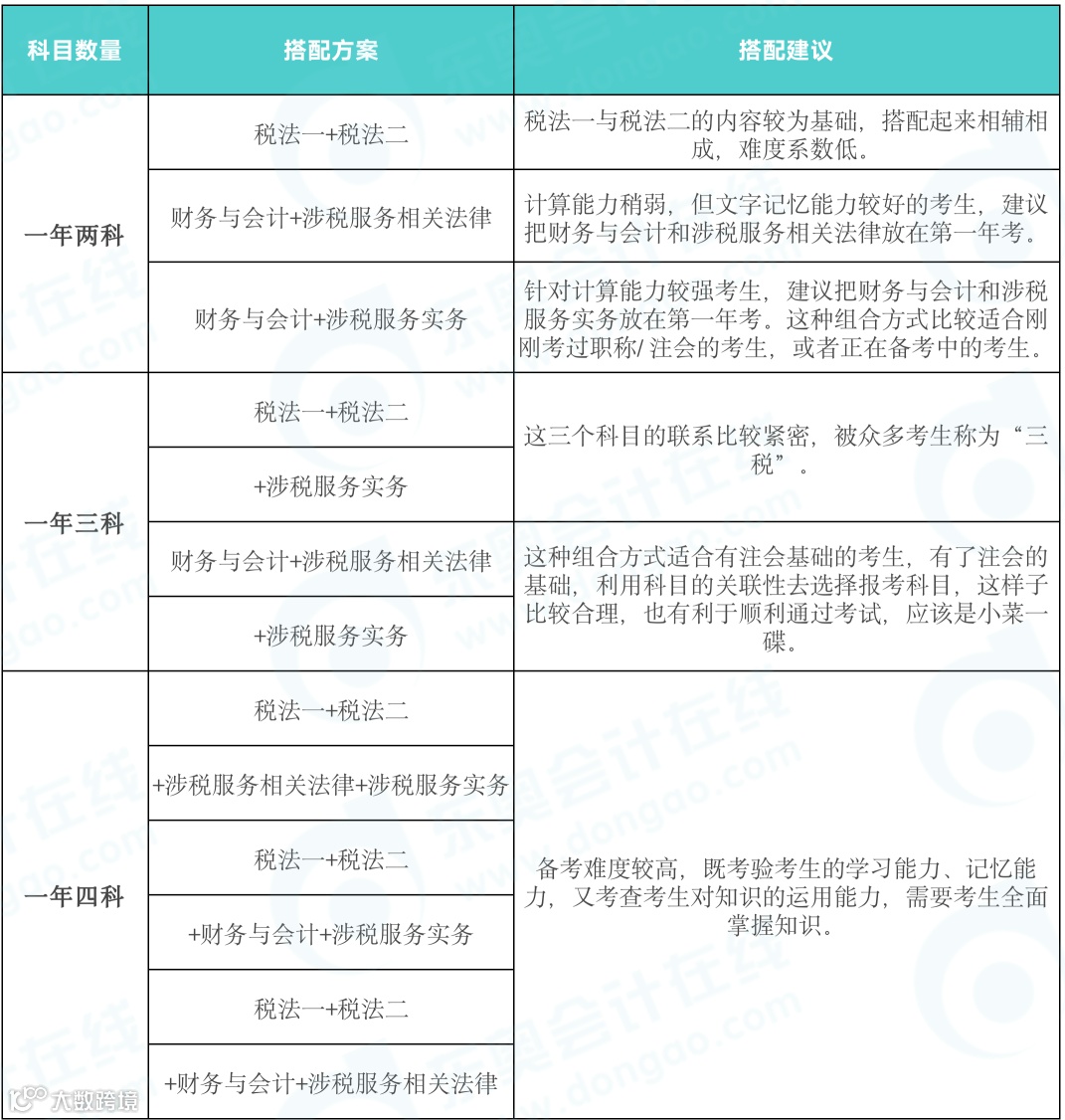
2、税务师科目搭配方案
选择报考科目有窍门,将有关联的科目放在一起备考,可以让备考更加轻松哦~
同时科目搭配方案还要以适应不同类型考生的特征为出发点:比如零基础考生可以在第一年选择报考1-2个考试科目,稳扎稳打地展开备考;
上班族考生和妈妈级考生可以报考2-3个科目,不要给自己太多的压力;全职考生可以选择报考4-5个科目,争取在短时间内高效通过所有报考科目的考试!
由于各位考生的自身情况各不相同,以上搭配方法并不一定适用于所有的考生,大家可以在上述方案的基础上根据自身情况稍作调整!
3、五科备考《预习计划表》,跟着学就对了!
凡事预则立,不预则废,制定一份完美的税务师学习计划对考生来说是很有必要的。
现在正值22考季税务师考试的预习阶段,奥奥为大家提供一份预习计划,快来一起学习啦~
向左滑动看更多
由于篇幅有限
扫描下方二维码关注“东奥税务师”
并在对话框内回复关键词【预习】
即可领取
完整版5科2022预习计划表
👇👇👇
在新版教材和学习资料没有上市之前,只有旧版教材及旧版教辅资料可供考生们参考学习。
奥奥建议考生们利用旧版教材对基础知识重点学习,2022年新版教材下发后,再对发生变化的部分进行重点学习,这可以为基础备考阶段节省更多时间。
再次延考时间已定,赶紧领取资料合集,
长按识别下方二维码
回复:999
免费领取税务师备考资料合集
👇👇👇
东奥2022年税务师课程方案全面升级,共有超值精品班、零基础过关班、双名师轻松过关®班、畅听无忧班4大班次,还有多位东奥名师高效领学。
税务师D畅听无忧班涨价倒计时5天!限时领券购D班,老学员劲省¥1500,优惠即将缩减,价格即将提升!
早买早受益,早买价更低!
税务师备考道路漫长,当我们决定迈上征途的那一刻,就不要再选择回头!
2022年税务师考试时间为11月19日、20日,(21考季再次延考考试时间2022年3月19日至20日)
各位考生朋友们请和奥奥一起努力,迎接成功的到来!
|本文由东奥会计在线(ID:dongaocom)整理发布。
若须引用或转载,请务必与我们联系并在文首注明以上信息。未经授权擅自转载者将被依法追究法律责任。东奥会计在线保留所有权利。


