延期模考,检测你的真实水平!1月5日10点准时开考☝
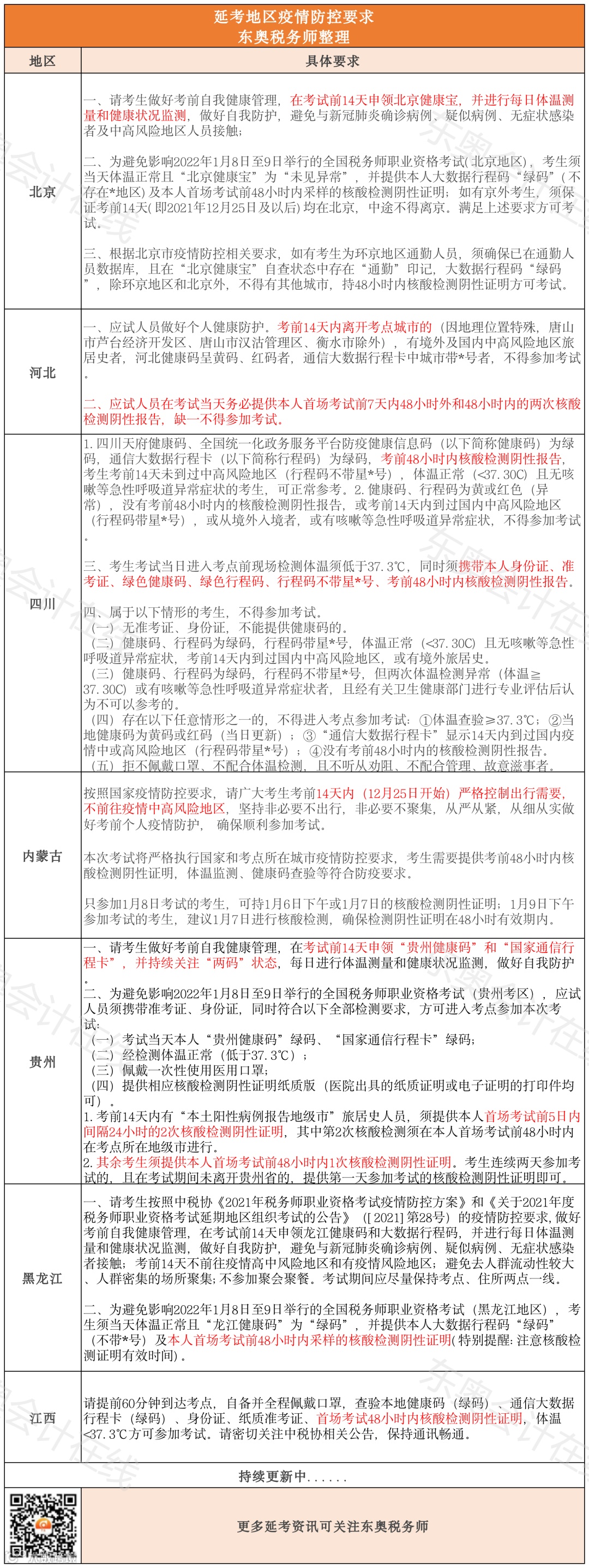
2022年1月8日-1月9日,税务师考试将正式开考,1月3日起开始打印准考证,准考证中的“防疫须知”对于本次考试的疫情防控要求进行了再次明确,请广大考生仔细阅读,严格遵守。
另外,近日内蒙古自治区新冠肺炎疫情防控指挥部发布重要公告,对全区10个重点边境口岸城市防疫工作进行具体部署,相关要求可能涉及本次考试!
同时,内蒙古税协电话、微信公众号等收到部分考生关于考试防疫要求的咨询,中税协、内蒙古税协高度重视考生关切,相关要求提醒快来和奥奥一起看!
DONG AO
内蒙古税协
关于参加税务师考试的重要提醒
1、重点边境口岸城市考生
按照内蒙古自治区新冠肺炎疫情防控指挥部发布的重要公告,离开满洲里市、额尔古纳市、新巴尔虎左旗、新巴尔虎右旗、二连浩特市、东乌珠穆沁旗、乌拉特中旗、额济纳旗、达尔罕茂明安联合旗、阿尔山市等边境口岸城市参加税务师考试的考生,须持48小时内核酸检测阴性证明,同时参加各科次考试均要求出具48小时内核酸检测阴性证明。请考生提前、科学安排核酸检测时间,确保顺利参加考试。
2、关于进行核酸检测时间
由于各地防疫要求较为严格,鉴于大部分城市检测机构12小时内可出具报告,建议参加1月9日下午科次或者全部5科次的考生,在1月7日下午14点后进行核酸检测,确保参加最后一科考试时,核酸检测阴性证明仍在48小时有效期内。请考生检测前,仔细问询检测机构报告出具时间,根据各地检测机构实际情况,合理把握检测时间和次数。
3、核酸检测阴性证明截止时间
部分报名参加1月9日下午科次或者全部5科次的考生,核酸检测阴性证明截止时间按照9日下午14点即考试开始时间计算,不是按照考试结束时间计算。
4、部分考生重新打印准考证的问题
1月3日下午14点前已经打印准考证的考生请注意,中税协和内蒙古税协已通过短信方式进行2次提醒,请以上考生按照通知要求,登录中税协网页重新打印准考证,并按照新准考证要求,严格落实防疫要求。
近期,多地发布了当地考区的考试防疫相关通知,跟着奥奥一起来延考防疫要求汇总👇
没有单独发布考前防疫要求的地区,同学们可参考中税协发布的防疫要求,最终要求皆以准考证上信息为准!
DONG AO
税务师准考证打印提醒
税务师考试准考证打印时间为2022年1月3日9:00至1月9日15:00,考生可以登录“全国税务师职业资格考试报名系统”进行打印。
除再次延期考试地区外, 甘肃省、内蒙古自治区、黑龙江省、青海省、北京市、山西省(运城市除外)、宁夏回族自治区、河北省、重庆市、江西省、四川省、贵州省、河南省、江苏省常州市、苏州市、宿迁市、淮安市、盐城市、连云港市、浙江省嘉兴市、山东省日照市、辽宁省和大连市、吉林省 等延考地区已正式考试打印!
河南省准考证打印入口延期至1月5日10时开放!请小伙伴们务必及时打印!
⚡立即打印⚡
DONG AO
税务师考试准备工作
及考场注意事项
1、熟练机考操作
税务师考试采用机考形式,这就需要考生们对机考操作要足够了解。
尤其是对于首次参加考试的考生来说,应在考前进行1-2次的机考练习,了解怎么操作,快捷键及标记功能的使用,以免在正式考试中,因不熟练操作而影响答题速度。
建议延考er们参加模考
实战磨练,检测真实水平!
👇1月5日10点准时开考👇
2、准备好考试物品
考生要在考前提前准备好所需物品,可将身份证、准考证和笔放到一个透明的袋子里,便于携带。不习惯使用机考自带计算器的考生可以自己携带非立式、非发音、无记忆存储功能的计算器进入考场。
3、做好出行规划
大家在打印完准考证后,可以根据准考证上的考试地点提前做好出行规划,计算好路程所需时间,尽量避开拥堵路段,另外考生在出行时要打好提前量,以免考试当天路面拥堵耽误考试。
报考外地城市的考生应提前订好往返车票以及酒店。
4、机考故障示意老师
在税务师考试过程中,如果考试机器出现任何软硬件故障情况,如死机、黑屏、断电、鼠标键盘故障等,考生要及时示意监考老师,听从统一安排。
临近考试,奥奥知道大家难免会出现紧张、心情烦躁等情绪,这都是很正常的。考生们可以在考前适当的放松一下。可以在考前听一些舒缓的轻音乐或者做一些有氧运动,调整好自己的作息时间,保证良好的精神状态!
愿所有小伙伴逢考必过,努力值得!!
说明:因考试政策、内容不断变化与调整,东奥会计在线提供以上与税务师考试相关的信息仅供参考,如有异议,请考生以权威部门公布的内容为准。
21考季税务师延期备考加油站上线
✅延期模考1月5日10:00开启
✅必备干货上演抢分大战
✅22考季预习班限时特惠
✅考后入群领试卷+解析
延期考前4天冲刺,助力最终上岸!
现在扫码立即参与吧!
👇👇👇

推荐阅读
丨本文由东奥税务师(ID:dongaocom) 整理。
部分内容来源于中税协、内蒙古税协,若须引用或转载,请务必与我们联系并在文首注明以上信息。

