距离税务师延考还有23天
★
考完税务师之后,小伙伴们都做什么去了呢?
奥奥前段时间做了一个小调查,发现有一大部分的小伙伴选择了转战!
其中,4成左右的小伙伴选择了转战注会!确实,拿下注册会计师证书可以让自己的就业竞争力有更大的提高!并且考完税务师再备考注会,还会让备考更轻松哦!
话不多说,今儿个奥奥就来带大家盘一盘转战注会的那些事!
为什么要转战注会?
注册会计师对于每一个财会人来说,并不陌生甚至如雷贯耳,高达百万的报考人数让我们见识到了注册会计师的热度。这不仅是因为它的考试难度,还因为它超高的含金量!
注册会计师不仅含金量高、就业前景广,福利待遇那也是相当nice!
1、就业前景广
注册会计师分为执业和非执业,两者的发展路线各有不同。
①执业发展路线:职位晋升按照审计助理→审计员→高级审计员→经理→高级经理→合伙人的顺序进行。
②非执业发展路线:
👉进入企业从事财务、成本和管理、财务管理、内部审计等方面工作;进入金融行业在银行、证券行业和其他金融机构从事会计相关工作;
👉进入行政事业单位如学校,医院,福利慈善机构等担任会计工作和内部审计工作;
👉进入会计师事务所从事鉴证服务、税务代理、资产评估、会计服务、管理咨询等工作。
2、薪资水平高
注册会计师的薪资水平在不同城市、不同企业以存在较大差异,此外,薪资水平还会受到工作年限的影响。具体薪资待遇水平请看下图:
3、福利政策好
包括北京、上海、天津、福建等多个地区推出了注会证书与职称类证书的互认互免政策。
例如例如在北京、天津等城市注册会计师等同会计师,在上海,符合一定条件的注册会计师可免于参加会计专业技术高级资格考试等等……
除此之外各地还有政策加持,鼓励考生参加注册会计师考试!
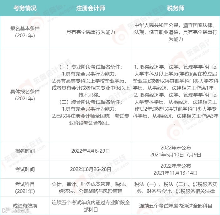
注册会计师报考条件如何?
以2020年注册会计师、税务师招生简章为例,奥奥总结了2个考种的报名条件和对比👇
数据来源:2021年注册会计师报名简章 / 税务师报名简章
从上图报名条件来看,注册会计师的考试报名条件并不高。
税务师考试对考生们的学历要求为专科或本科,而注册会计师的报名条件中显示具有高等专科以上学校毕业学历即可报名,所以税务师转战注册会计师十分可行!
税务师转战注册会计师有何优势?
税务师考生转战注会的最大优势,在于两者的科目之间有很高的契合度,奥奥将两个考试中契合度较高的几门科目的内容进行了对比,一起来看看吧!
1、注会《税法》VS 税务师三税内容对比
注会《税法》与税务师《税法一》的税法部分重合的内容大约60%,重合部分《税法一》教材收录更全面;
注会《税法》与《税法二》的税法部分重合的内容大约50%,重合内容大部分收录规定相同,《税法二》教材会更全面一些;
注会《税法》与《涉税服务实务》的税法部分重合的内容大约45%,针对实体税种的计算可以互相参考,但是《涉税服务实务》更侧重涉税服务的实践性,所以学习时应单独掌握,不建议仅学一科。
识别下方二维码
回复关键词:cpa
查看税务师VS注会完整版内容对比
👇👇👇
2、注会《经济法》VS 税务师《涉税服务相关法律》内容对比
注会《经济法》与税务师《涉税服务相关法律》的经济法部分重合的内容约有45%。
考试中注会《经济法》的考查难度较高,但就内容本身来说,《涉税服务相关法律》涉及内容比较多、知识点范围更加广泛,掌握程度却没有注会的要求高。
识别下方二维码
回复关键词:cpa
查看税务师VS注会完整版内容对比
👇👇👇
3、注会《财务成本管理》、《会计》VS 税务师《财务与会计》内容对比
#《财务成本管理》
注会《财务成本管理》科目与税务师《财务与会计》财务管理部分相似度非常高,重合的内容大约90%。
税务师《财务与会计》的财务管理部分内容较为简单,考查的多数是公式原型与文字内容;注会《财务成本管理》考试难度较大,几乎包括《财务与会计》财务管理部分所有的内容。
但是,两个科目部分重要考点分布并不完全一致,所以备考时应有所侧重。
识别下方二维码
回复关键词:cpa
查看税务师VS注会完整版内容对比
👇👇👇
#《会计》
注会《会计》与税务师《财务与会计》的会计部分重合的内容大约75%,重合内容大部分的会计处理相同,注会考试的试题难度较大,题目较少;
但税务师考试难度相对较低,题量较大,所以大家在备考不同科目时,应选择适当的方法。
识别下方二维码
回复关键词:cpa
查看税务师VS注会完整版内容对比
👇👇👇
如果你正在备考或已经拿到税务师证书的小伙伴,完全可以考虑转战注会考试哦!
同时备考两个考种,对于考生来说压力也是比较大的,为了缓解大家的学习压力,奥奥也为大家准备了注会&税务师一备两考科目搭配建议!
转战不慌张
一备两考科目搭配建议来了
根据注册会计师VS税务师科目之间的联系,奥奥为大家整理了一备两考科目搭配方案!
大家可以根据自身基础条件自行搭配报考,无论两年拿两证还是三年拿两证,都能找到适合自己的搭配方案。
👇🏻「两年冲刺方案」👇🏻
👇🏻「三年冲刺方案」👇🏻
2022年税务师、注册会计师考试时间都已确定,小伙伴们是时候开始备考了!
奥奥预祝每一位小伙伴都能如愿以偿,顺利通关!
说明:因考试政策、内容不断变化与调整,东奥会计在线提供以上与税务师考试相关的信息仅供参考,如有异议,请考生以权威部门公布的内容为准。
2022税务师D畅听无忧班
涨价倒计时4天!
限时领券购D班
老学员劲省¥1500
优惠即将缩减,价格即将提升!
早买早受益,早买价更低!
点击下方卡片
👇🏻一起上岸👇🏻
|本文由东奥会计在线(ID:dongaocom)整理发布。
若须引用或转载,请务必与我们联系并在文首注明以上信息。未经授权擅自转载者将被依法追究法律责任。东奥会计在线保留所有权利。

