东奥注会《轻一》焕新升级!一书四册,低至7折!限时预定即发「抢学书课包」👆
2022注会考试大纲昨日正式发布!
CPAer直呼!终于等到了!
识别下方二维码
回复:【22大纲】
查看22注会考试大纲完整文件
👇👇👇
考试大纲是注会考试的知识点的提纲
知识点的变动一目了然
2022【新增】知识点多吗
又有哪些【变动】呢
2022注会大纲变动对比来啦
冲鸭!冲鸭!
2022注册会计师
考试科目和考试题型定了
1
专业阶段考试科目及题型
专业阶段考试科目
专业阶段考试设会计、审计、财务成本管理、公司战略与风 险管理、经济法、税法 6 个科目。
各科考试均设置 5 分的英文作答附加分题,鼓励考生使用英 文作答。会计科目考试时间为 3 小时,审计、财务成本管理科目考试 时间为 2.5 小时,公司战略与风险管理、经济法、税法科目考试 时间为 2 小时。
专业阶段考试题型
专业阶段考试的题型主要分为三类:
(一)选择题,重点考察考生的知识理解能力。
(二)简答(分析)题、计算(分析)题,重点考察考生的 基本应用能力。
(三)综合题、案例分析题,重点考察考生的综合运用能力。
2
综合阶段考试科目及题型
综合阶段考试设职业能力综合测试科目,分成试卷一和试卷二(试卷一和试卷二各50分),考试题型为综合案例分析。
试卷一以鉴证业务为重点,内容主要涉及会计、审计和税法 等专业领域;试卷二以管理咨询和业务分析为重点,内容主要涉 及财务成本管理、公司战略与风险管理和经济法等专业领域。试卷一设置5分的英文作答附加分题,鼓励考生使用英文作答。
考试涉及的相关法规截至2021年12月31日
(经济法相关法规截至 2022年1月21日)。
试卷一和试卷二考试时间均为3.5小时。
2022注会六科
大纲变动对比详情
1、《会计》科目大纲变化对比
变动概述
对比2021和2022年会计大纲,乍一看竟然从21年的19章增加到30章!详细对比发现,多出来的11章并非新增,而是知识点的分章处理,并不存在实质性变动!
识别下方二维码
回复:【22对比】
获取22注会大纲变动对比PDF
👇👇👇
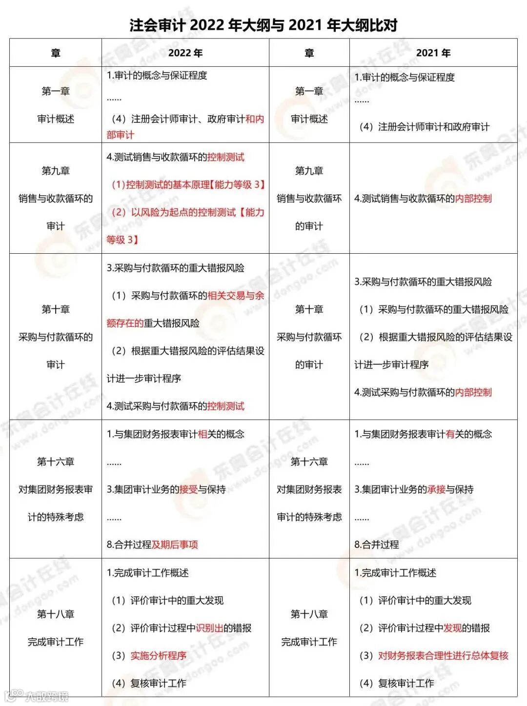
2、《审计》科目大纲变化对比
变动概述
审计科目大纲中,第二十章(企业内部控制审计)存在重大变化,增加了信息系统控制的测试相关内容,将出具审计报告拆分为完成审计工作和出具内部控制审计报告。此处或将新增内容,重点关注。
大纲变动对比get!
2022注会官方教材即将发布
教材具体知识点变动如何
加入注会社群
获取注会考试【一手资讯】
专业备考指导
扫描下方二维码
💡💡💡
3、《财管》大纲变化对比
变动概述
2021年和2022年《财务成本管理》的考试大纲,大纲里的“考试内容”没有变化,但是个别知识点的“能力等级”有变化,具体如下!
识别下方二维码
回复:【22对比】
获取22注会大纲变动对比PDF
👇👇👇
4、《税法》大纲变化对比
变动概述
22税法大纲在第二章(增值税)、第五章(个人所得税)的章节存在部分标题调整。考生们在22备考中要考试注意相关政策法规的更新。
大纲变动对比get!
2022注会官方教材即将发布
教材具体知识点变动如何
加入注会社群
获取注会考试【一手资讯】
专业备考指导
扫描下方二维码
💡💡💡
5、《经济法》大纲变化对比
变动概述
经济法科目大纲中,第一章、第四章、第十一章等章节存在变动,但整体变动比较平稳!考生们在22备考中要考试注意相关政策法规的更新。
识别下方二维码
回复:【22对比】
获取22注会大纲变动对比PDF
👇👇👇
6、《战略》大纲变化对比
变动概述
战略科目大纲中,整体考察结构未变,第四章、第六章等章节存在变化,2022备考战略注意新增知识点的学习,如:全球价值链中企业国际化经营等
大纲变动对比get!
2022注会官方教材即将发布
教材具体知识点变动如何
加入注会社群
获取注会考试【一手资讯】
专业备考指导
扫描下方二维码
💡💡💡
考试大纲也可以理解为知识点的提纲。因此在大纲中,知识点的新增、删减一目了然。
新增和变动:历年的考试中,新增和变动之处即重点,因此大纲发布后,我们要及时了解变化,及时补充学习新增知识点、重点标记和更新变动知识点。
删减:删减内容不必浪费时间复习,但是若删减知识点影响知识的完整性,也可花费少量时间进行简单了解。
新大纲已公布
《轻一》也正在紧锣密鼓更新中…
22考季东奥注会《轻一》即将现货
现在预订
一书四册,低至7折
学-练-测集于一体
覆盖全阶段
一书在手,备考「超安心」
最后一波预售优惠
速速戳图抢购
书课搭配,备考首选注会D班
22年全新升级课程体系
涨价倒计时2天
✅包括A+B+C+逆袭班+AI导师
✅答疑:4小时内*100次/科每年
✅8大题库、8大资料、5大试卷
现购买,超值劲省1200元
点击立即了解
👇👇👇
大纲变动对比get!
2022注会官方教材即将发布
教材具体知识点变动如何
加入注会社群
获取注会考试【一手资讯】
专业备考指导
扫描下方二维码
💡💡💡
38女神节,福利不打烊!
🕢
2月27-28日19:00
🔍锁定东奥旗舰店
📢📢📢
1元秒杀大额优惠券
满1000-120,满7000-1000
可叠加平台满减使用
不定时抽取免单锦鲤
整点发放大额千元红包雨
每半点实物奖品送不停!
🎁🎁🎁
直播间每天惊喜不断
2月27-28日19:00
🔍锁定东奥旗舰店

丨本文由东奥会计在线(ID:dongaocom) 原创整理。
部分内容来源于注册会计师考委会,若须引用或转载,请务必与我们联系并在文首注明以上信息。

