25年中级冲刺抢分密训重磅上线,立即扫码抢专属优惠🔥
目前距离25年中级会计考试仅剩下23天,在这个备考“黄金时期”,只要掌握高频考点和提分技巧,实现快速提分、通关希望还是有的!
奥奥整理了中级三科目各章节分值分布情况和提分技巧,希望可以帮助到大家。
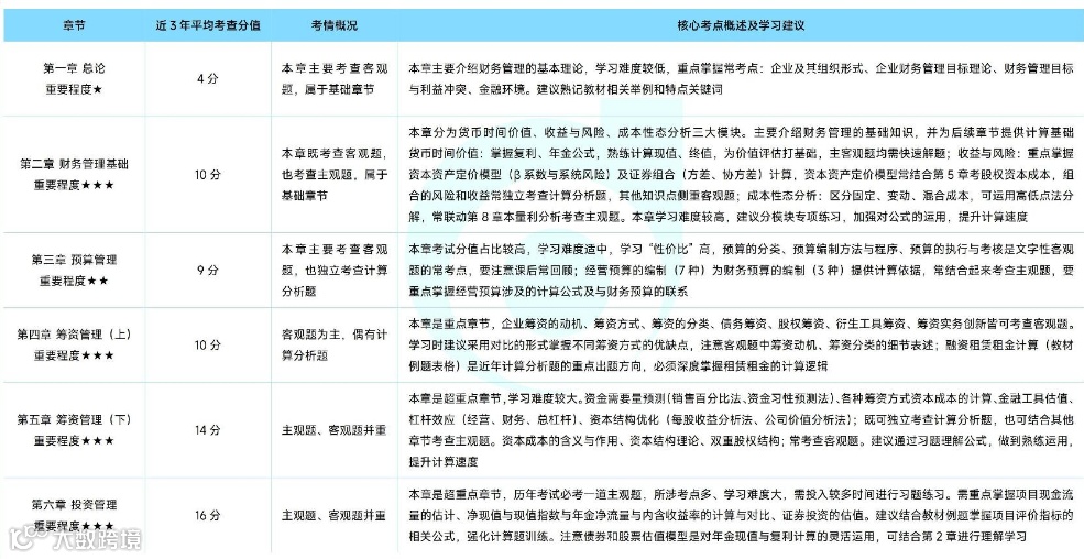
《中级会计实务》
历年分值分布情况和提分方法!
提分方法:
《中级会计实务》侧重于对基础知识的考查。题量和难度适中,只是知识覆盖面广,综合性较强。
虽然出题形式灵活多变,但很少出现偏、怪、难题。考生在复习时,对于基础知识一定要全面掌握,没有打下坚实的基础就谈不上融会贯通,更无法在考场上游刃有余。
在备考过程中,要善于总结,对于理论知识要吃透,掌握原理,也就掌握了实质与核心。
同时勤加练习,不管是经典例题、章节练习题、中级会计考试历年真题都要认真钻研,仔细分析!
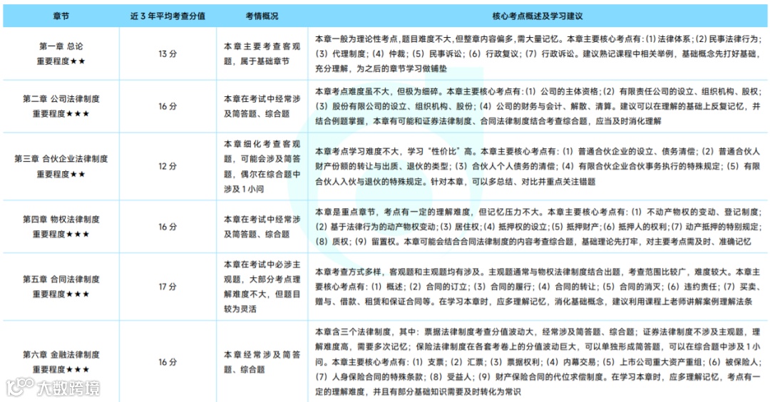
《财务管理》
历年分值分布情况和提分方法!
提分方法:
《财务管理》内容比较抽象、公式繁多,不易于理解,并且计算量很大。
内容紧扣教材,涵盖了中级会计考试大纲中的大部分内容,各章节之间联系紧密,中级考生们在学习的时候要注意知识的整合。
各位考生在学习《财务管理》这一科目的时候,千万要避免死记硬背!建议考生们选择课程学习,一定要跟住课堂上老师授课的思路,针对老师的讲解及时进行练习,将公式的用法逐一掌握并灵活运用。
并且公式的记忆一定要结合大量练习才会有效果:对于一些简单的公式,考生可以尝试去推导,掌握其推导过程,对于能拆分成几个步骤或组成部分的公式,可以按步骤或组成部分记忆。
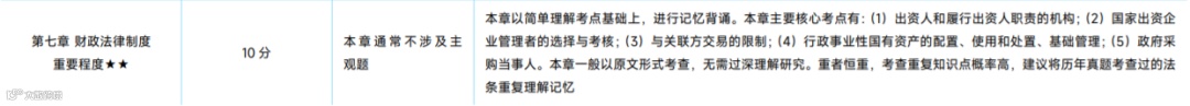
《经济法》
历年分值分布情况和提分方法!
提分方法:
《经济法》内容多、杂、细、枯燥且很容易混淆。如果单纯靠死记硬背,后期很容易遗忘。而且就算勉强记住了,做题也不会灵活运用。
在考试答题时,并不要求考生们一字不落的把法条复述出来,只要有大致意思就可以。
因此考生们要注重理解,做到理论联系实际,才能举一反三。
此外,考生要学会巧用方法,让他们变得生动起来。可以将需要机械背诵的考点口诀化、将零散的知识点体系化。
以上就是奥奥为大家整理的中级3科分值分布情况,小伙伴们快快保存,按照章节侧重点,抓紧时间备考!
大家如果需要其他的备考资料,可以在评论区给奥奥留言哦~
扫码进入东奥中级备考群
get更多中级备考干货&最新资讯
👇👇👇
25东奥中级20天抢分密训课程
🔥重磅上线🔥
为了帮助25年中级考生完美冲刺!25年东奥中级20天抢分密训上线!!只讲会考的,就学有用的!
🔥考试不过,协议退费+3大临考抢分课+4大权威东奥名师主讲+50人专业小班,更是分为「课程版」和「服务版」,满足冲刺阶段不同备考程度的考生!
⬆️⬆️⬆️
一键扫码添加老师
了解更多课程详情、领取专属优惠!
1
如何利用最短时间速学中级?
✅已开班 30~35小时/科(录播)
8套卷科学配置,地毯式讲解,洞察考向
助您掌握,解题密码!
✅已开班 12~18小时/科(录播)
讲透一道题,会做一类题,提升主观题得分技巧!只用20题,助您练透大题真题规律!
⏰考前一周开班 5~8小时/科(录播)
考前一周,终极点押,通过“关键词”形式,助您圈中抢分要点!
🔥服务版在课程版基础上加享🔥
✅50人小班服务+不过协议退费✅
👇👇👇
2
50人小班·服务!
✅50人小班带冲
✅每日带学带练
✅周测模考
✅临考导师带背
✅4维答疑扫清疑惑
全程有人带,学习不掉队!安心冲刺到考场!
3
考试不过,协议退费!
有协议兜底,只管放心冲!
购买·服务版
享受「超人性化」退费规则!
*仅扣除图书工本费76-150元
⚠️具体准则以协议为准
除此之外
更有福利🧧送到手软
备考刻不容缓!
一键扫码添加老师
了解更多课程详情、领取专属优惠!
👇👇👇
|本文由东奥会计在线(ID:dongaocom)整理发布。
若须引用或转载,请务必与我们联系并在文首注明以上信息。未经授权擅自转载者将被依法追究法律责任。

