不知道你听没听到过“考注会,送中级”这样的说法?
很多“过来”考生证实了“考注会,送中级”的江湖传言……
只要合理搭配备中级会计和注会的考试科目,完全是可以节省备考时间的。
那么关于同时备考中级会计和注会考试该了解哪些内容呢?
下面就和奥奥一起来看一看吧!
中级与注会考试政策对比
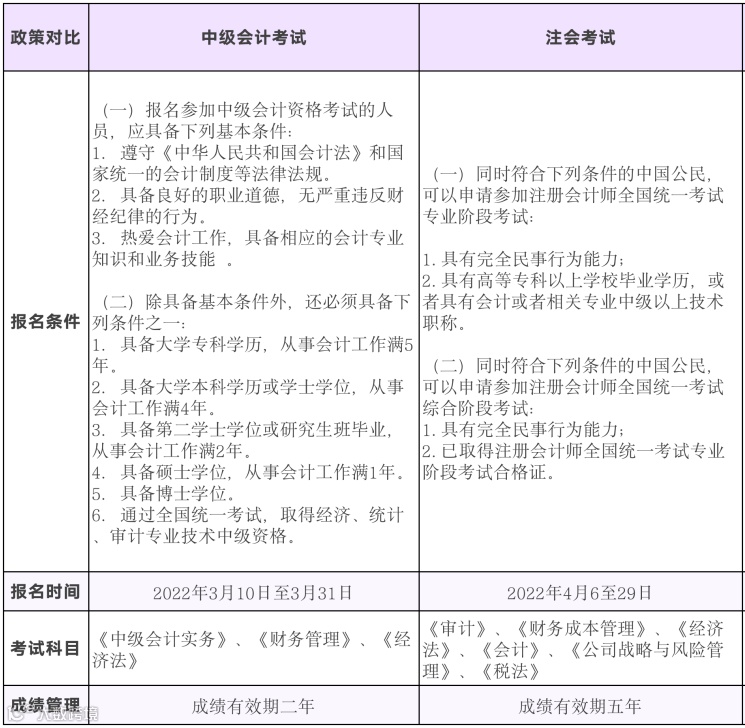
首先,对两个考试要有整体的了解!由于23年报名简章还未公布,以22年为例:
✅从报名条件来看:中级会计报名条件限制>注会,一般情况下,只要符合中级报考要求的同学就可以参加注会报名。
✅从考试科目来看:中级科目和注会考试的部分科目相同,只是两者考察的侧重点有所不同,备考方法上要讲究一些策略!(后面奥奥会详细阐述)
中级与注会科目关联度对比
中级会计和注册会计师的部分科目关联性较强,从深度和广度上来说,注册会计师《会计》、《财务成本管理》、《经济法》,基本包含了中级会计《中级会计实务》、《财务管理》和《经济法》考试的内容。
考完了中级会计职称,也相当于学习了一部分注册会计师的内容。由于23年教材还未发布,以22年为例,下面就一起来看看科目的关联性!
1
中级《中级会计实务》与注会《会计》
22年中级《中级会计实务》由原先的19章增加至共24章,注会《会计》共30章,《中级会计实务》新增内容均为注会《会计》的内容,中级&注会内容重合度提升,可以说,基本上掌握注会《会计》就可以应对《中级会计实务》考试!
2
中级《财管》与注会《财务成本管理》
22年中级《财务管理》共10章内容,注会《财务成本管理》共20章,注会内容更详细,难度更大。
中级相同知识点很多内容并没有展开讲,两者重合度在80%以上,所以学完注会《财务成本管理》,再考中级《财务管理》会更轻松!
3
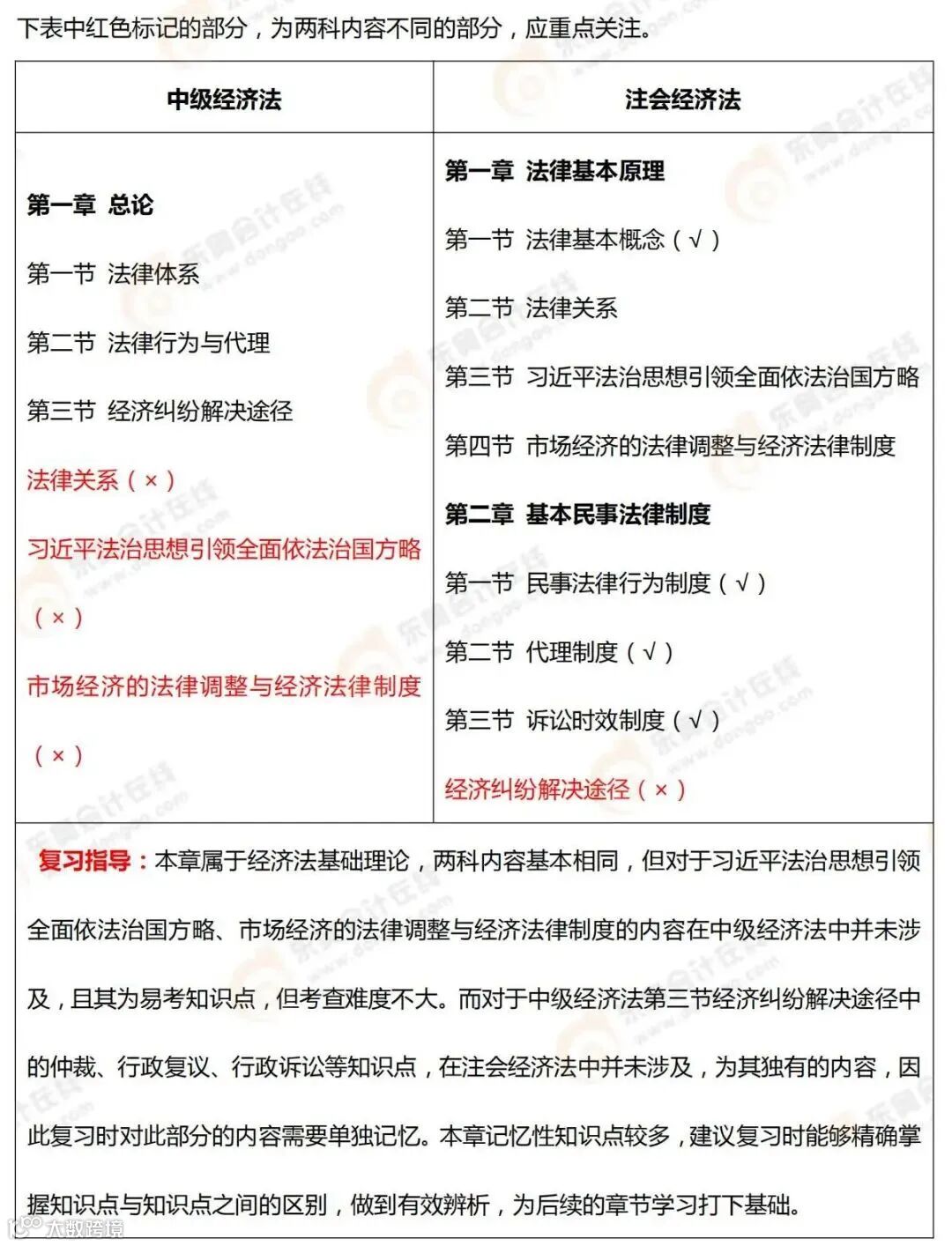
中级《经济法》与注会《经济法》
22年中级《经济法》由原来8章内容现为7章,删除了占30分左右的税法部分内容,还补充了一些新的知识点。
删除后,中级《经济法》和注会《经济法》整体知识点重合度更高,约占中级总考核分值的80%左右。相重合的内容,基本遵循了内容量和难度值“注会>中级”的规律。
由于23年教材还未发布,以22年为例:
由于文章篇幅有限
可长按识别下方二维码
发送关键词:"对比"
查看并下载完整版
👇👇👇
你是否也惊叹于注会考试与中级的内容重合度竟然如此之高?所以,“考注会,送中级”并非空穴来风!
这么算来,备战CPA的朋友们,如果条件允许,建议顺带拿下中级证书!毕竟,证多不压身😎
想了解更多注会考试资讯的小伙伴,可以点击下方卡片,关注【东奥注册会计师】公众号哦~
中级与注会如何搭配报考?
由于23年报名简章还未公布,以22年为例,中级会计考试时间为9月3日至5日,注册会计师专业阶段考试时间为8月26日-28日;
因为时间相近,知识在脑海中是持续保温的状态,所以同时备考可以借力打力,提升拿证的效率!
奥奥为大家推荐集中备考方案,大家可做参考👇🏻
✅针对时间较为充裕的考生:
CPA会计、财管、经济法+中级三门
✅针对时间紧,需要兼顾家庭和工作的考生:
CPA会计、财管+中级会计、财管
CPA会计、经济法+中级会计、经济法
大家可以同时备考中级会计和注会考试,用更少的时间,收获更多的证书,提升自己的竞争力!
祝愿每一个认真备考的你,都能顺利拿证!~
👏👏👏
中级&注会联报折上折!
全程保价双11
中级D班2年3科+注会D班5年6科
联报专享优惠¥3300
长按识别下方二维码立即领取
👇👇👇
|本文由东奥会计在线(ID:dongaocom)整理发布。
若须引用或转载,请务必与我们联系并在文首注明以上信息。未经授权擅自转载者将被依法追究法律责任。

