2022年“超安心”备考体验!东奥《轻一》再升级!一书四册,低至7折!限时赠送「抢学书课包」👆
💓千呼万唤始出来💓
刚刚!
官方公布了2022中级教材变化
奥奥火速整理
赶紧抢先来看今年有哪些变化!
今年的教材变化大吗?
各科目的新增内容多吗?
针对最新教材应该如何备考呢?
明天早上9点45分
东奥给你最新学习方法指导
点击下方卡片,立即预约
👇👇👇
2022中级教材3科详细变化解读
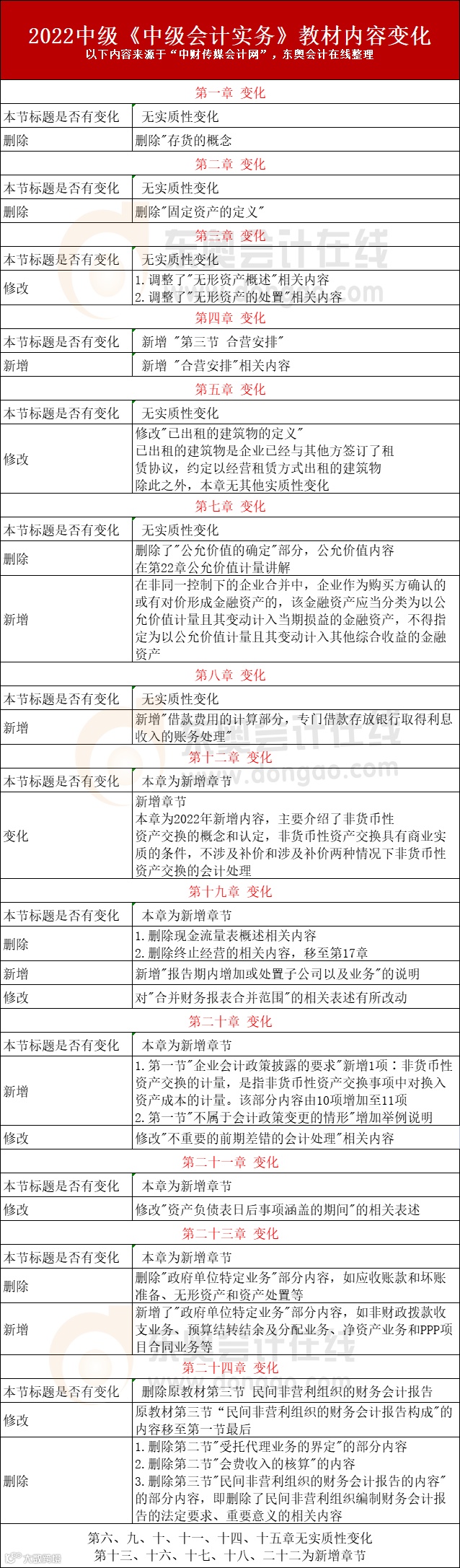
1、《中级会计实务》教材变化
👉 总体解读
2021年的教材为391页,2022年新增到528页,整体基调以增加内容为主,删除了第一章总论,新增了6章内容,具体为:
(1)债务重组
(2)非货币性资产交换
(3)租赁
(4)持有待售的非流动资产、处置组和终止经营
(5)企业合并
(6)公允价值计量
东奥教务团队已经为考生
整理了各章节教材变动PDF
识别下方二维码
回复:中级教材
免费领取2022年中级新版教材
详细变化PDF
👉 具体变化及学习建议
部分章节内容随着新增章节有所细化或位置调整,具体分析如下:
(1)存货章节——删除了“存货的概念”,对备考几乎没有影响;
(2)固定资产章节—— 删除了“固定资产的定义”,对备考几乎没有影响;
(3)无形资产章节——调整了“无形资产概述”,删除了“无形资产出租”的内容,听课时跳过删除内容即可;
(4)长期股权投资章节——新增“合营安排”,可提前学;
(5)投资性房地产章节——无实质变化;
(6)金融资产和金融负债章节——删除了“公允价值的确定”,放在第22章 “公允价值的计量”中讲解,同时新增“在非同一控制下的企业合并中,企业作为购买方确认的或有对价形成金融资产的……”,可提前学;
(7)借款费用章节——无实质性变动,可提前学;
(8)财务报告章节——删除了“现金流量表概述相关内容”,将终止经营的相关内容移至“持有待售的非流动资产、处置组和终止经营”章节,同时新增“报告期内增加或处置子公司及其业务”的说明,提前学时可跳过删除部分的内容或教材下发之后学习;
(9)政府会计章节——有部分新增和删除,建议教材下发之后学习;
(10)民间非营利组织章节——有较大调整,建议教材下发之后学习。
⭐ 奥奥建议 ⭐
学习时间紧迫,拿到书之前,可以先学习存货章节、固定资产章节、无形资产章节、长期股权投资章节、投资性房地产章节、金融资产和金融负债章节、借款费用章节、财务报告章节;
其余的政府会计章节、民间非营利组织章节及各章节新增的内容建议教材下发之后学习。
当然,想要同时备考注会的考生,福音来了!
中级跨考注会难度缩减,看着就心动,一年2证有希望了!
- 中级会计难度直逼CPA:中级会计新增章节共计24章,注会共计30章;
- 财管重合度约90%:注会《财务成本管理》几乎包括中级所有的内容;
- 经济法衔接度提升:中级&注会重合的经济法部分内容基本相同,且22年中级经济法删掉了2章关于税法内容,与注会经济法科目的衔接度更好,注会的经济法跨考中级会更容易!
2、《中级财务管理》教材变化
👉 具体变化及学习建议
财管除了大纲中显示的新增知识点,具体修改的内容对考试影响并不大,删除修改的内容不要学,其他的都可以先学。
第一章,第二章前两节,第三章,第四章除股权筹资发行内容、第五章、第六章、第七章、第八章、第九章、第十章可以先学。
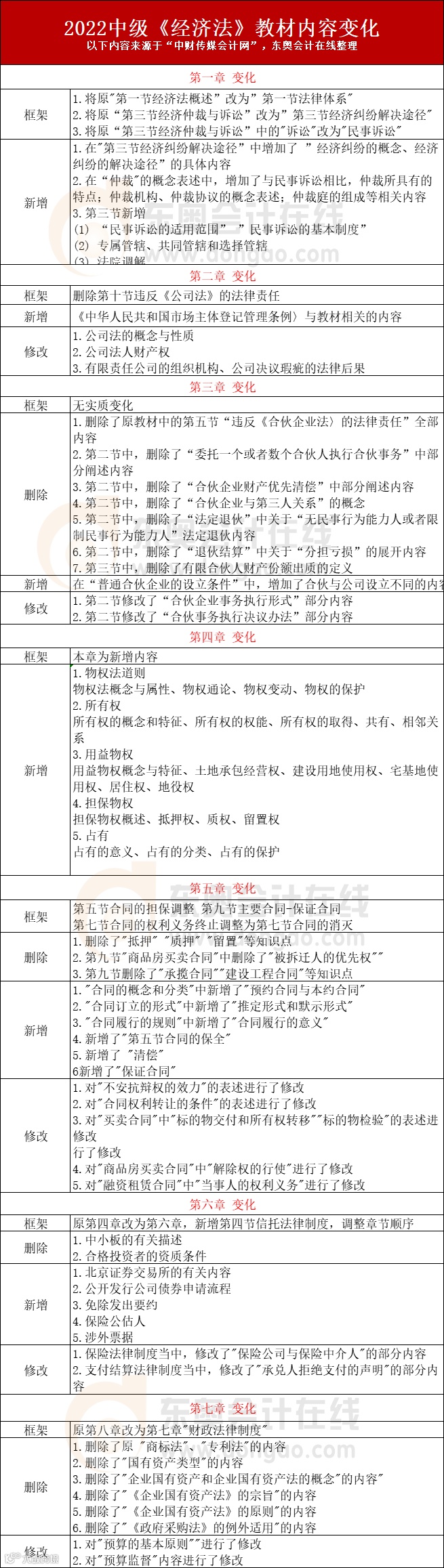
3、《中级经济法》教材变化
👉 具体变化及学习建议
整体上,变化最大的是两税的删除,第四章物权法的整章新增,其次,变化大的章节,是第一章和第六章,变化的内容主要体现在新增方面。还有第七章删除的比较多,有利于学习。
2022中级报名火热进行中
备考刻不容缓
今日新开通报名入口的地区为:河北;
截止目前,除天津、河南地区的报名入口未开通以外,其他地区均已开通,还未报名的考生请抓紧时间报名。
请各位考生仔细查看当地报名规定,牢记报名时间,避免错过报名!
22中级报名正式开始
东奥中级报名直通车来啦
💫一键查询当地报名政策
💫全天候报考指导直播
💫报名拍照免费畅听200h全套课
扫描下方二维码,解决你的一切报考问题
👇👇👇
中级变化超大?别慌!
今年中级考试还有这个好消息!
22年中级备考季正式拉开帷幕,毕竟咱中级考生备考时间都是从家庭和工作中挤出来的,所以一定要提前备考、高效备考!
在这个阶段,大家要做的就是充分了解中级考试的特点,做好规划!今天奥奥就为大家带来了一份备考法宝!
中级D班免费畅学机会来了!
200+小时中级全套东奥名师课程,中级报名季专享7天课程卡,领取即可免费畅听!
先到先得!扫码领取,抓紧时间👇🏻
对于D畅听无忧班还不了解的小伙伴们看这里,奥奥为大家简单介绍下!
1
82%学员第一选择好课
领取7天畅听卡后,即可畅听200小时东奥中级全名师课程!
包括A超值精品班+B名师导学班+C双名师 · 轻松过关班+逆袭班+真题班,从基础班到习题班再到考前冲刺班......全部课程开放,7天内随时畅听!
2
东奥名师课程随心听!
张志凤、郭守杰、闫华红等多位具有多年会计考试辅导经验的东奥中级名师坐镇,更便于你选择出更适合自己的课程!
3
预习抢跑2022
2022中级教材虽暂未发布,但备考绝不能落后了!
7天畅听卡后可畅听21年&22年D班全部课程,基础知识点抢先学习,快速进入备考状态!今年想要成功通关,现在就要开始学起来咯!
本次7天畅听卡完全免费领取!
还在等什么?
扫描下方二维码,立即领取!
👇🏻👇🏻👇🏻
2022年的备考之旅已经正式扬帆起航!希望考生们都尽快稳住心态,以不变应万变,尽快进入学习状态,认真备考,早日上岸!
|以上教材变化转载自:中财传媒会计,如有侵权,请联系删除。东奥会计在线(ID:dongaocom)整理发布。
若须引用或转载,请务必与我们联系并在文首注明以上信息。未经授权擅自转载者将被依法追究法律责任。东奥会计在线保留所有权利。

