你开始备考了吗
距离2022税务师考试还有229天
★
《涉税服务相关法律》记忆性内容较多,对于不擅长记忆的考生要提前备考,奥奥整理了涉税服务相关法律科目的考题数据,一起来参考一下吧!
《涉税服务相关法律》
考题难度分析
【数据分析】
从数据表中不难看出,本次涉税服务相关法律科目的考查主要以一星和二星难度考题的形式体现。
其中一星难度考题的数量最多,共计41道,所占分值为66.5分。其次是二星难度,题目数量与一星难度的题目数量相比较少,共计33道,所占分值为62分。三星考题数量最少,仅有6道,分值为11.5分。
奥奥解读
涉税服务相关法律考试整体考查难度不大,想要拿到及格分数并不困难。相较于去年该科目的考试来说,考试难度整体前移,一星难度考题所占的比例更高,整体考试难度略有降低。
根据考生们的考后反馈来看,本次涉税服务相关法律考试注重基础,考查细致,个别考题超纲,认真学习的考生是可以通过考试的。
《涉税服务相关法律》
章节题量分析
【数据分析】
从上图数据表可以看出,本次涉税服务相关法律考试考查的考点集中在第七章、第八章、第九章、第十二章、第十四章、第十七章。
其中第七章、第八章、第九章及第十七章考查分值相对较高,第九章考查分值最高,为20分。
奥奥解读
本次考试考点覆盖面广,税务师涉税服务相关法律科目共18个章节,每一章节均有出题,个别章多频次进行考查。
除此之外,与2020年涉税服务相关法律的考试相比,本次考试重点不变,主要集中在对第七章至十六章的考核。
《涉税服务相关法律》
考题性质分析
【数据分析】
从上述数据表可以看出,本次考试以记忆型考题为主,共计考查62道,分值达到108分,占总分值的77%。
理解型考题与分析型考题考查较少,两者题量相差不大,分别为10道和8道,所占分值分别为17分和15分。
奥奥解读
本次涉税服务相关法律考题主要分为记忆题、理解题、分析题三类。其中记忆题型所占比例非常大,这需要考生们在备考时花费大量的时间去记忆背诵。
按照近年来涉税服务相关法律的考试特点,只要备考2022年涉税服务相关法律的考生们将教材上的知识点熟练记忆,相信通关本门考试并不困难。
《涉税服务相关法律》
考题秒杀技巧
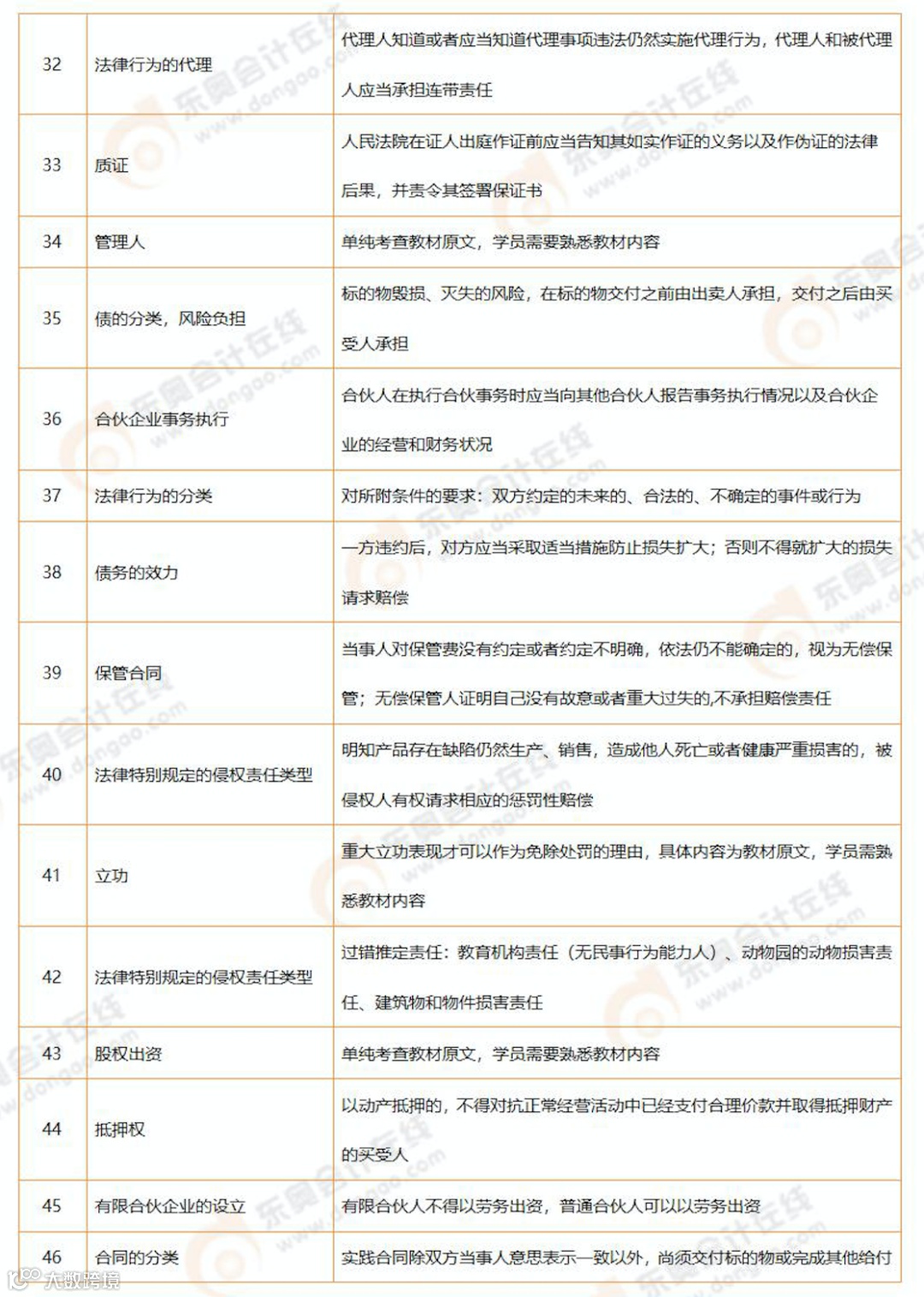
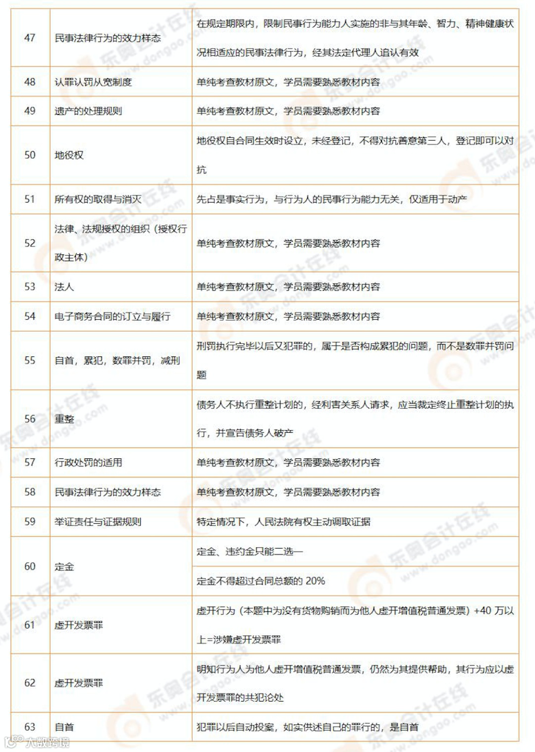
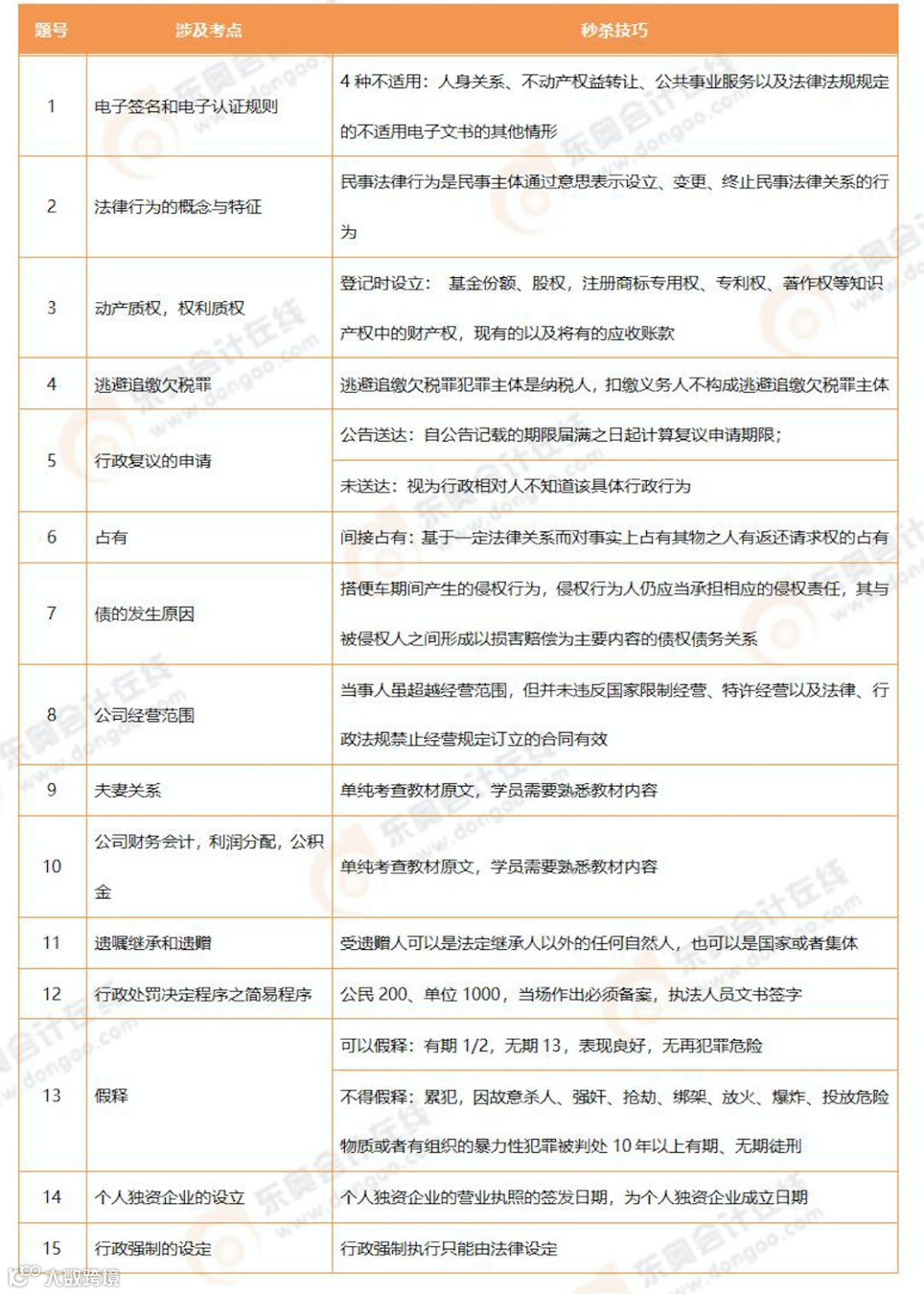
考点比较多,大家可以保存图片慢慢看。
向左滑动看更多
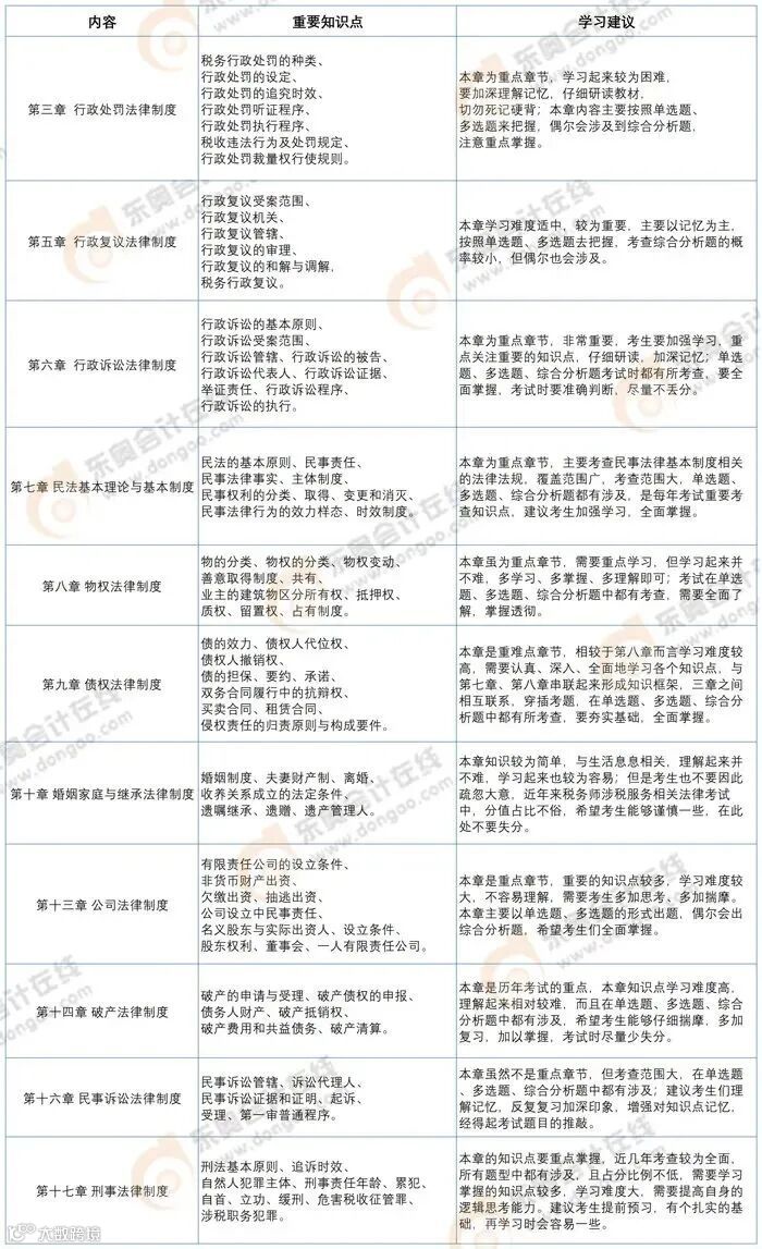
《涉税服务相关法律》
学习重点
《涉税服务法律》涉及了许多法律条文,对有法学基础的考生来说很友好。
而对于没有基础的考生在备考时则需要多花费一些时间,理解和记忆并学会运用这些知识点解决简单的法律纠纷。
税务师考生们行动起来吧!现在正是备考的好时机!
2022考季税务师考试已开启
东奥王牌《轻一》震撼升级
连续24年被考生奉为「 备考圣经 」
集结业内名师,历时210天
反复雕琢、修订
学-练-测 全程覆盖
一书在手,备考很安心
预定专享“抢学书课包”
书课一体,立即开学
⬇️⬇️⬇️
|本文由东奥会计在线(ID:dongaocom)整理发布。
若须引用或转载,请务必与我们联系并在文首注明以上信息。未经授权擅自转载者将被依法追究法律责任。东奥会计在线保留所有权利。

