2022年税务师新考季已经开启,距离考试报名还有一段时间。
但在在报名开始之前,两大难题需要解决:一是预习备考,二是报考搭配。只有确定好报考哪些科目,考生们才能更有针对性的进行学习,才能使报名前的时间得到更有效的利用!
税务师考试为什么可以搭配进行报考?应该如何搭配报考科目?关于这些问题,奥奥在下文中已经给出了答案,一起来看!
成绩有效期的“副作用”
根据近年来的报名简章显示,税务师考试成绩实行5年为一个周期的滚动管理办法。
考生须在连续5个考试年度内通过全部应试科目的考试。这让考生们有更大几率通关税务师考试,总体来说好处多多!
1、备考更轻松
这对考生们备考的好处是显而易见的。
因为大部分税务师考生都是在职考生,在备考过程中,可能由于工作、生活等原因,留给备考的有效时间并不多。
税务师考试成绩有五年的有效期,那么平均每一科都有一年的备考时间,这为考生们减轻了不少备考压力。根据历年来考生的反馈情况来看,只要考生们努力坚持,大多数人都能在2~3年内拿到税务师证书。
◆ 科目搭配灵活
奥奥认为,这属于成绩有效期下产生的副作用。
五年的成绩管理周期为考生们带来的是“正副作用”,这让考生们在报考时对于科目选择更加灵活。考生们可以通过自己的实际情况,和科目的特点,选择更加适合自己的搭配方式,最终实现又快又轻松的拿到税务师证书。
如何搭配报考科目是个技术活,值得考生们仔细考虑,奥奥也有几点小小的建议,希望对大家有所帮助!
◆ 根据自己的学习基础选择合适的科目
有些考生毕业于财税相关专业,有些考生正在从事相关工作,还有些考生曾经备考过相关考试。对于这部分考生来说,建议大家可以根据自己现有的基础搭配报考科目,赶快拿下税务师对应的科目。
如参加过中级会计职称考试的考生,就非常适合报考税务师的财务与会计。中级会计职称考试的部分科目和财会科目的契合度十分高,那么这部分考生就可以在基础知识渐渐遗忘前报考财务与会计,争取让自己学习到的知识基础发挥出最大的作用。
◆ 根据科目之间的关联特点进行科目搭配
税务师考试一共有五门科目,分别是税法一、税法二、涉税服务实务、涉税服务相关法律、财务与会计,其中部分科目之间也是存在很多关联的,如税法一、税法二和涉税服务实务,三者被统称为三税,其关联程度可见一斑。
那么将其中的两门或三门内容搭配在一起进行报考,相信会节省不少精力。
◆ 结合有效学习时间和学习能力确定报考的科目数目
为了减少对时间和金钱的浪费,也为了更快的拿到税务师证书。考生们需要根据个人条件确定好备考几门科目,当然不同科目的难易程度也会对报考科目的数量产生影响。有些考生对此不甚在意,因为税务师考试报名费用并不高,即使多报几门也无伤大雅,碰碰运气或许可以通关。但实际上除了金钱上的损失,我们还要花费时间分摊到更多的科目上,这为我们备考带来更多压力的同时,也拖了大家的后腿,得不偿失。
总之考生们对自己要有充足的把握,对各个科目也要有清楚的了解,这样才能搭配出更适合自己的报考方案。
税务师科目情况抢先了解
奥奥为大家带来了税务师五科目的一些特点和建议,帮助大家加深对各个科目的了解,一起看吧!
⭐ 税法一:税法一的难度相对其他科目来说较低,主要内容为增值税与消费税。该科目与其他科目的联系较大,学好这门科目可以为后期的备考打下基础,所以考生在备考时应当重视起来。
> > > > 难度指数:★★
⭐ 税法二:税法二基础知识考点细碎,考试题量偏大。主要内容为个人所得税与企业所得税,与税法一的联系较为密切,考生们可以在同一年备考。由于需要记忆的内容较多,在前期的主要任务是理解知识点,临近考试再加强记忆即可。
> > > > 难度指数:★★★
⭐ 涉税服务相关法律:涉税服务法律涉及内容广泛,考点零散,对于没有法学基础的考生来说存在一定难度。所以考生在备考时需要多花费一些时间,理解、记忆相关的知识点,并学会运用这些知识点解决简单的法律纠纷。
> > > > 难度指数:★★★
⭐ 财务与会计:财务与会计涉及面比较广,主要分为财管和会计两部分,财管部分文字表述和公式考查比较多,会计部分不单单考查计算,文字表述的题目也不少。考生们在日常备考中,可以多做一些练习题,提高解题速度。
> > > > 难度指数:★★★★
⭐ 涉税服务实务:涉税服务实务的科目之间结合紧密,综合性较强,是考生普遍认为最难的科目,因为涉及到简答题以及综合分析题,需要考生用大量文字进行作答,有较大的难度。
> > > > 难度指数:★★★★★
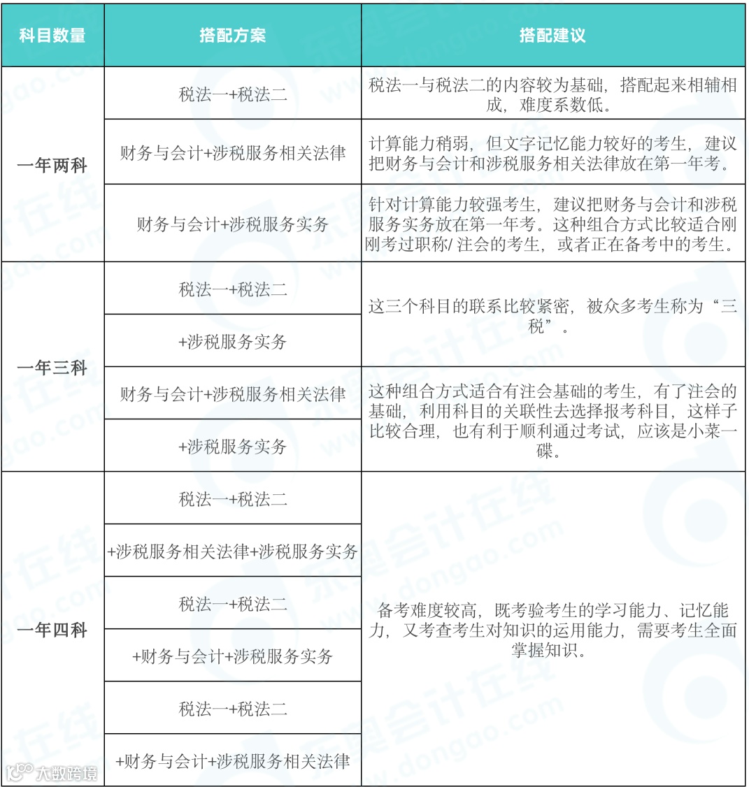
看完以上内容,各位朋友们对考试科目的了解如何?是否确定了要报考哪几门科目?小编还整理了几个搭配方案,看看有没有适合自己的!
搭配推荐请对号入座
正式进行备考之前,先要明确今年的报考方案。报考方案搭配是需要结合考生的基础情况、备考时间是否充裕决定。
👇🏻科目搭配建议👇🏻
如果你的学习自控力不足,还可以加入东奥税务师超前“领跑团”!带你掌握一手备考资讯,找准备考方向,学习计划精准把握备考节奏,获取各类备考资料
锁定重点,高效备考!
更有学习计划、 学管师不定期回访、疑问解答、考前提醒、心理疏导等超多服务助力22考季!
👇👇👇
2022年税务师考试时间为2022年11月19日-20日,距离考试仅剩下半年多的时间!
时间不容浪费,备考现在开始,打算报考的考生们,快和小编一起备考吧!希望在今年的考试中,各位考生都能成功上岸,顺利通关!
2022税务师全新好课开班啦!
刘颖、王颖等23位东奥名师,引领新考季
购买C班、D班学员专享赠送一备两考班
专为中级、注会、初级学员高效衔接税务师打造
助您充分利用已掌握的知识
快速掌握30%~80%税务师考点
点击下方卡片
👇🏻一起上岸👇🏻
|本文由东奥会计在线(ID:dongaocom)整理发布。
若须引用或转载,请务必与我们联系并在文首注明以上信息。未经授权擅自转载者将被依法追究法律责任。东奥会计在线保留所有权利。

