紧急提醒!
中级考生请注意!
关乎中级报名是否成功
请务必重视
陕西省今日18点报名截止
内蒙古、河南、西藏、兵团
今晚零点报名截止!
河北、福建2地报名考试政策有变
想要报名考试的小伙伴
一定要在规定的时间内完成报名、缴费哦!
识别下方二维码
回复:报名,直达报名入口
👇👇👇
2022中级会计考试报名进行中
各位考生请抓紧时间!
陕西地区:今日18点截止报名
图片来源:陕西会计
陕西省中级资格考试报名时间为:2022年3月10日-3月30日18:00;
缴费截止时间为:2022年3月31日14:00;
河南地区:今日零点截止报名
图片来源:河南省会计管理服务平台
报名时间:3月19日00:00至3月30日23:59。
审核时间:3月21日8:00至3月31日12:00。
缴费时间:3月21日8:00至3月31日14:00。
打印准考证时间:8月29日00:00至9月2日23:59。
西藏地区:今日零点截止报名
图片来源:西藏自治区会计网
报名时间:3月10日至3月31日。
缴费时间:3月10日至3月31日14点。
兵团:今日零点截止报名
图片来源:兵团人力资源考试院
报名时间:3月16日- 3月30日
现场资格审核时间:3月16日-3月31日14:00截止
网上缴费时间:2022年3月16日- 3月31日14:00截止
准考证打印时间:考试前一周内
河北廊坊:报名补充事项
受疫情影响,为方便考生按期报名,官方发布关于该地中级资格考试报名有关事项的补充通知,重点如下
福建:考试由2批次调整为3批次
福建省财政厅发布考务安排调整通知,明确:考试时间由原定的9月3日至4日共2个批次,调整为9月3日至9月5日共3批次。
图片来源:福建省财政厅
22中级报名进行中
东奥中级报名直通车来啦
💫一键查询当地报名政策
💫全天候报考指导直播
💫报名拍照免费畅听200h全套课
扫描下方二维码,解决你的一切报考问题
👇👇👇
中级报名疑问频出?
答案都在这里!
自从报名开启后,奥奥就发现同学们对报名的疑问频出,奥奥今天整理了有关报名相关疑惑,有需要的同学快来看看吧!
更多报名疑问,同学们可点击下方链接查看👇🏻
中级报名答疑传送门:
还没拿到教材该如何备考?
今年大纲及教材下发都晚于往年,备考时间尤其紧张!然而更难的是,22年中级教材刚刚现货,大部分同学目前没有最新教材、部分疫情管控地区暂时无法发货……
那么,在没有教材的现阶段,我们应该如何备考呢?奥奥今天请到了灿灿、冬天、张小映3位领学导师,为大家准备了最新最实用的备考建议,一起来看!
《中级会计实务》学习建议
领学导师
灿灿导师
注册会计师、税务师持证人,参与东奥教学研发,有丰富的实务工作经验。
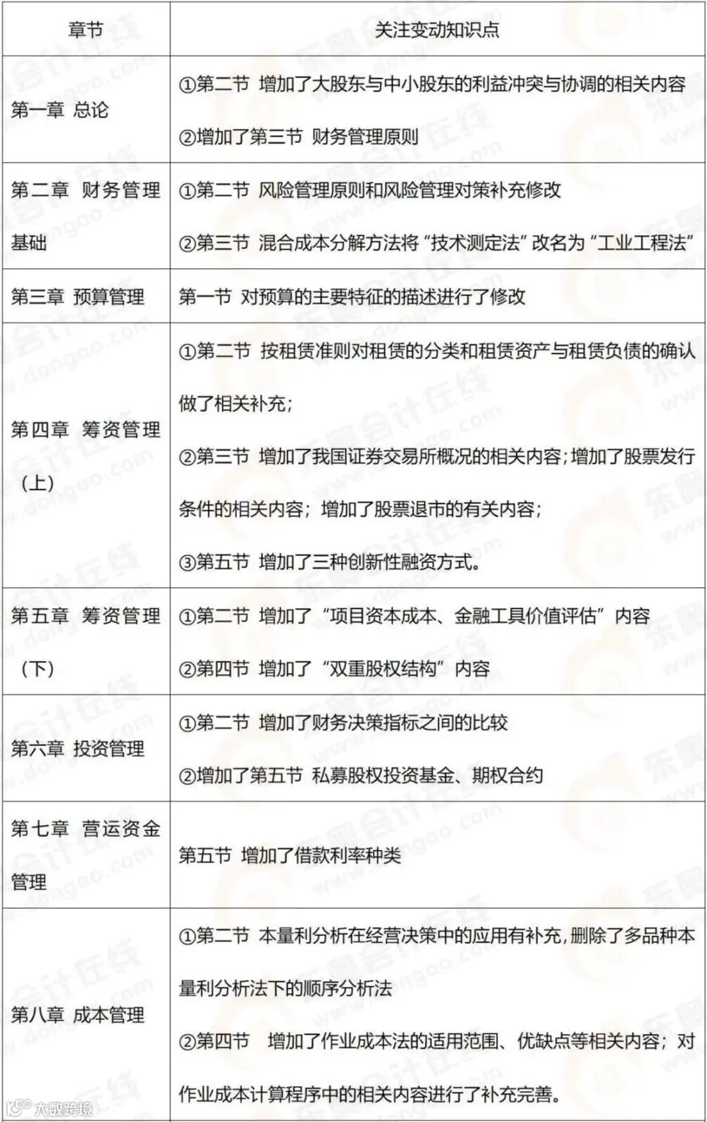
《中级会计实务》教材变化,可分为无变化章节整章、细节调整章节和新增或删除3部分,具体如下:
👩🏻🏫 灿灿导师最中肯的3条备考建议:
① 听课→复盘→做题三个步骤缺一不可,可按章节循环;
② 不要因为一棵树丢了整片森林,坚持完第一轮复习你就成功了一半;
③ 学习这件事儿,坚持比爆发力更有力量。
《中级财务管理》学习建议
领学导师
冬天导师
注册会计师,东奥中级财管领学人,具备丰富的考前辅导经验。
2022年中级财务管理科目的备考,针对今年教材变化整理出来可以提前学的章节,这部分您可以先听2021年基础班课程,具体如何学习参考下面给大家分享的备考建议。
中级财管各章节除了变动知识点均可以提前学习,待2022年基础课程更新后,再学习变动知识点部分!
现阶段针对于可以提前学的部分,建议先听2021年基础班课程,在学习时遵循如下学习顺序,稳扎稳打学习。
👩🏻🏫 现阶段备考建议:
第一步:听基础班课程。尤其要注意听老师对于公式的推导分析,切不可忽略这部分,只想最后记公式,但是原理不懂,背公式会非常痛苦。
第二步:总结回顾。听完一章课程建议将整章内容总结回顾一遍,这一步是从被动听课学习到主动理解消化的过程,同样是必须可少的一环,翻看讲义/轻一知识点部分/领学胶囊都可以达到复习效果。
第三步:做对应章节习题。轻一/轻二都不错的选择,基础阶段做题对于财管非常重要,可以帮助您加深对知识点的理解,打通公式和做题之间的障碍。
第四步:滚动复习。每学完一章可以滚动复习看一下前面的章节,避免基础阶段学完前面章节忘太多,也是为了后续刷题阶段快速捡起知识点打牢基础。
如果基础阶段能够按照以上四步学习,将基础打牢,相信你一定可以顺利通过中级财管的考试!
《中级经济法》学习建议
领学导师
张小映导师
注册会计师,专注中级培训,对考试的考点把握精准。
2022年中级经济法科目的备考,建议大家一定关注教材变化,新增内容,我们就安心等新教材的下发再学习;已删除的内容,就不要再走“冤枉路”,即千万不要再去花时间学习了。
其他章节,建议大家直接学习2022年基础班的课程!
👩🏻🏫 现阶段的学习建议:
① 对于经济法小白同学来讲,建议按照上面的具体建议,学习顺序为第1章-第2章-原第4章。
② 对于有一定基础的同学来讲,可以选择性地跳过第1章,学习顺序可以是第2章——原第4章。
2022年中级会计师考试时间是9月3日至5日!已经报名完成的考生请抓紧时间开始学习!
还没有报名的考生抓住最后的时间完成报名!希望大家坚持不懈努力学习,奥奥预祝大家2022年顺利通关!
说明:因政策、内容不断变化与调整,东奥会计在线提供的中级会计考试以上信息仅供参考,如有异议,请考生以权威部门公布的内容为准!
东奥中级《轻一》即将现货
预计4月中旬能和大家见面
现货前预购独享3大好礼
(新书上市后停送)
现货后再享5大赠送
《轻一》电子版前两章
《轻一》名师最新课程
领学胶囊小程序
速速戳图抢购中级《轻一》
👇👇👇
22中级报名季新学员专享
D畅听无忧书课包
好书+好课,超强组合
立享备考「全套装备」
限时加赠30天抢学训练营
👇👇👇
中级注会考生有福啦!
苏苏老师《经济法》基础班开讲
3.28~4.3
每日一场直播免费听
赶紧扫码下载【会计云课堂】
预约直播不错过
|本文由东奥会计在线(ID:dongaocom)整理发布。
若须引用或转载,请务必与我们联系并在文首注明以上信息。未经授权擅自转载者将被依法追究法律责任。东奥会计在线保留所有权利。


