大家盼望的好消息终于来啦!11月26日,四川地区官宣:婚假延长至20天,延长生育假,延长男方护理假!一起来看看~
四川:婚假延长至20天
生育假,男方护理假延长!
据“四川人大”微信公众号消息,11月26日,四川省十四届人大常委会第二十二次会议表决通过关于修改《四川省人口与计划生育条例》的决定。条例修改的主要内容包括:
完善婚假。依法登记的夫妻享受婚假二十日,登记前参加婚前医学检查的,增加五日。
延长生育假。符合规定的夫妻,延长女方生育假九十日;生育第三个子女的女方,经申请同意还可再延长生育假三十日。
延长男方护理假。将男方护理假由二十日延长至三十日,方便男方照护妻儿,共担责任。
完善婚育假期规定。子女三周岁以下的夫妻,每年享受十个工作日育儿假。婚假、生育假、护理假、育儿假期间视为出勤,工资福利待遇不受影响。
建立生育休假成本共担机制。县级以上地方人民政府应当统筹多渠道资金,建立合理的生育休假成本共担机制。
完善婚育假期落实保障机制。用人单位不落实规定假期的,有关机关责令改正。
湖南:婚假延长至20天
产假延长至188天!
此前,10月30日,湖南省人民政府办公厅印发《关于完善生育支持政策推动建设生育友好型社会的十条措施》的通知。
通知中明确鼓励用人单位在国家规定婚假的基础上,将职工的婚假延长至20天;
鼓励用人单位对符合法定生育条件的女职工,在享受国家规定产假的基础上,延长产假至188天。
划重点:
一、强化婚恋支持
鼓励用人单位在国家规定基础上,将职工婚假延长至 20 天。有条件的地方可向新婚夫妻发放结婚红包或消费券。
二、生育保障领域
1.鼓励用人单位对符合法定生育条件的女职工,在享受国家规定产假的基础上,延长产假至188天。依法落实男方享受20天护理假;
2.产假期满,经本人申请和用人单位批准,可以请假至婴儿1周岁,请假期间的待遇由双方协商确定;
3.优化生育津贴发放流程,将生育津贴发放到女职工本人。
4.用人单位不得因女职工结婚、怀孕、休产假、哺乳等情形降低其工资、福利待遇,限制其晋级、晋职、评定职称,解除劳动合同或者聘用合同。
5.开展生育友好医院建设,改善孕产妇产检和住院分娩体验。椎管内麻醉(无痛分娩)被纳入医保甲类诊疗项目,个人自付比例降至0%,实现“全天候”无痛分娩。
三、托育服务供给
省级行政事业单位、国企等的闲置国有资产,可免租金或低租金出租用于普惠托育。
婚育热门问题梳理
婚假方面:
一、员工复婚可以享受婚假吗?
首先需要明确,复婚≠再婚:
复婚:复婚的双方是原来的夫妻,即曾经离婚的两人重新结婚;
再婚:再婚的对象可以是新的伴侣,即离婚或丧偶后与其他人结婚。
在全国范围内,各地对于员工复婚是否能够享受婚假的规定有所不同,一般可以分为以下几种情形:
1.复婚可以享受婚假
根据山东省发布的《山东省卫生健康委员会关于<山东省人口与计划生育条例>实施中有关假期规定适用问题的指导意见》中明确,再婚、复婚等情况也可以享受婚假。
2.未明确规定,实操中同上允许
如《上海市人口与计划生育条例》规定,符合法律规定结婚的公民,除享受国家规定的3天婚假外,增加婚假7天,共计10天。
该条例并未对初婚、再婚或复婚进行区分,因此在上海复婚应可享受10天婚假。
3.明确规定,复婚不可以享受婚假
如安徽省、江西省在《人口与计划生育条例》的指导意见中都明确规定,复婚的员工不享受婚假。
二、婚假包含法定假日、休息日吗?
这个问题也需要分地区来看。
1.按照工作日计算的地区(通常排除了周末及法定节假日)
如:北京:浙江、天津等地区都曾明确发文表示国家法定休假日、休息日不计入婚假假期。
2.法定节假日不计入假期
如:上海、江苏等地明确增加的婚假,遇法定节假日顺延。
3.按照自然日计算地区(即包含了周末及法定节假日)
如广东、重庆地区皆明确婚假内遇到法定休假日、休息日的,均不另加假期天数。
产假方面:
一、产假天数是自然日还是工作日?
产假天数是按自然日计算、还是工作日计算,法律并未作出明确规定。
从立法本意来讲,产假是基于女职工生育后身体恢复需要而设定的假期,而女职工身体恢复需要的时间长度应当是一致的,以自然日计算为宜,不考虑其中的工作日或者法定节假日。
有些地区对此进行了明确规定,具体以各地区实际文件为主。
二、产假从何时开始起算?
根据《中华人民共和国劳动法》《女职工劳动保护特别规定》(国务院令第619号)规定,对怀孕7个月以上的女职工,用人单位不得延长劳动时间或者安排夜班劳动,并应当在劳动时间内安排一定的休息时间。怀孕女职工在劳动时间内进行产前检查,所需时间计入劳动时间。女职工生育享受98天产假,其中产前可以休假15天。
女职工产前可以休假15天,系指预产期前15天的休假,包括在98天的产假之中。地方另有规定的,按照地方有关规定执行。
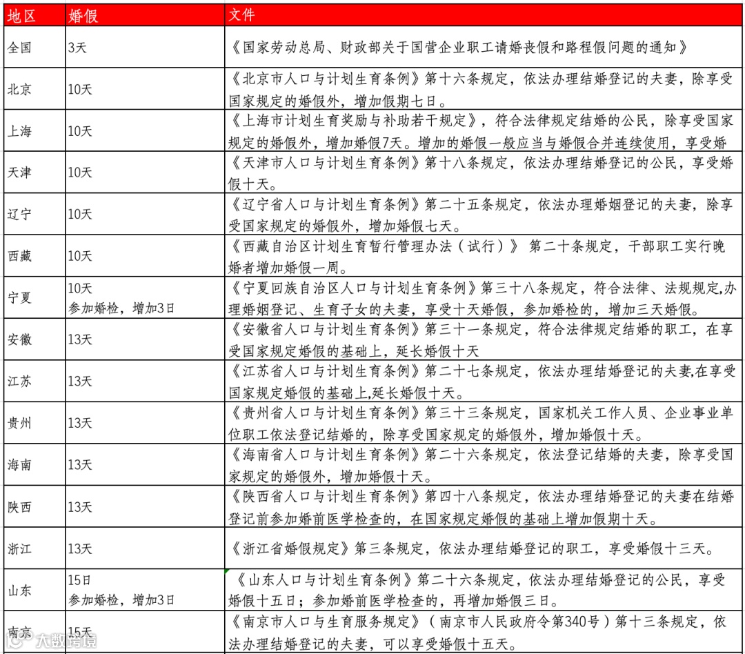
附:全国婚假、产假一览表
今年,多省都在相继出台婚假、产假政策,奥奥为大家整理了一份一览表,各地政策更新速度更快,以最新通知为准:
2025年全国婚假一览表,快来看看你所在地区的婚假有多少天吧~



随着各地计生条例的修改,产假有所延长,具体可查看下表⬇️
12月1日-2日
张松、陈小球,东奥双师引路
深挖注会综合阶段命题规律与考情趋势
指导专属本阶段的学习逻辑
实用方法直达核心,解锁备考关键思路
掌握有效学习方法
点击卡片立即预约直播
|本文来源:51社保网、财务指南、财务家、财税第一讲堂、会计家等,由东奥会计在线(ID:dongaocom)整理发布。
若须引用或转载,请务必与我们联系并在文首注明以上信息。未经授权擅自转载者将被依法追究法律责任。

