距离2022年初级延考已过去35天!
你是不是忘掉了很多知识点呢?
别慌,别慌!
今天奥奥为大家带来
最新版初级《易错易混点汇总》
帮你找回“离家出走”的知识
快速找回学习状态
这些只是务必学会!
(附电子版可下载打印)
1
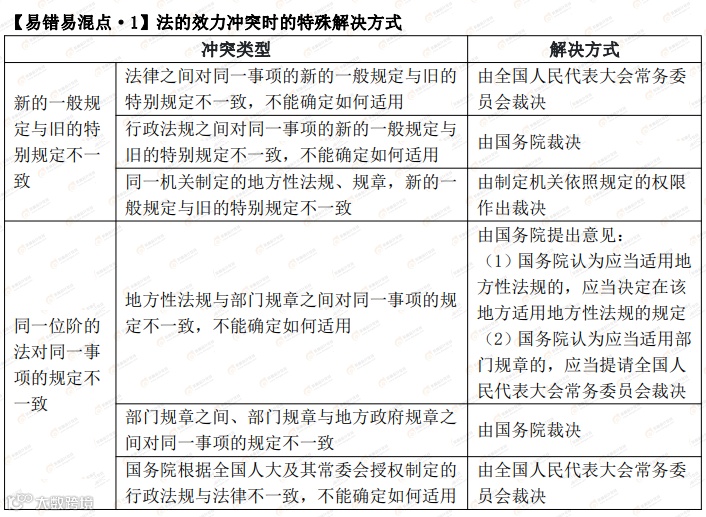
《经济法基础》 易错易混点
2
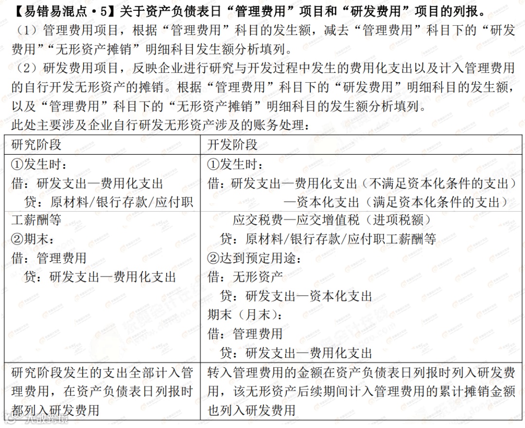
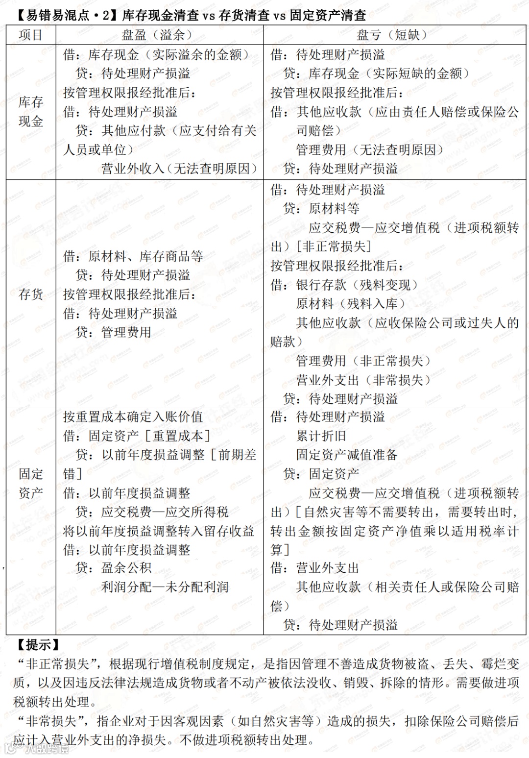
《初级会计实务》 易错易混点
想要高效备考初级会计考试
就需要大家能够准确的找到自己的知识盲点
然后查漏补缺!
今天奥奥分享的易错易混点
希望能够帮助到大家!
延考不延学,大家一起加油叭!
延期首选好课
轻一 + 轻四书课包!
助力延期,轻松逆袭!
2大书课包组合低至 5.5 折
3阶全程好课、12位东奥名师
带你全力冲刺2022初级考试!
延期首选好课
点击下图立即购买
👇👇👇
|本文由东奥会计在线(ID:dongaocom)整理发布。
若须引用或转载,请务必与我们联系并在文首注明以上信息。未经授权擅自转载者将被依法追究法律责任。东奥会计在线保留所有权利。

