初级备考开始,轻1书课全套现货,点击图片购买↑
近日,广西财政厅为优秀考生颁发证书!这些考生简直太优秀了!一起来看!
广西财政厅为“折桂榜”“骐骥榜”
优秀考生颁发证书
此前,广西财政厅发布了《关于公布2025年全国会计专业技术资格考试广西考区优秀考生“折桂榜”“骐骥榜”名单的通知》,公开表扬了186位会计考生,总分199,单科满分100!
图片来源:广西壮族自治区
近日广西财政厅为入选“折桂榜”“骐骥榜”的29名优秀考生代表现场颁发荣誉证书!
图片来源:广西壮族自治区
原文通知如下:
近日,自治区财政厅举行2025年度全国会计资格考试广西考区“折桂榜”“骐骥榜”优秀考生颁证,自治区财政厅二级巡视员熊耀献出席并讲话,入选“折桂榜”“骐骥榜”的29名优秀考生代表参加。颁证旨在深入贯彻落实国家及自治区会计人才发展规划部署,推进会计资格考试优秀考生跟踪评价,搭建考生交流平台,助力会计人才成长。
熊耀献二级巡视员通报了2025年度全国会计资格考试广西考区“折桂榜”“骐骥榜”基本情况,充分肯定了优秀考生辛勤付出和取得的优异成绩,介绍了自治区财政厅对会计人才培养政策,勉励优秀考生持续精进会计专业,争当“诚信典范”“行业标杆”“改革先锋”,并为29名优秀考生代表现场颁发荣誉证书。在座谈交流环节,部分优秀考生代表结合备考经历、职业发展规划等进行交流,分享备考方法、成长感悟与职业理想,表达下一步将以通过考试为新起点,持续深耕会计领域,不断提高自身专业素养,切实扛起新时代财会人员的责任担当。
下一步,自治区财政厅将对标“十五五”时期财会人员培养规划,完善“选拔—培养—使用—激励”的全链条人才培养机制,强化对优秀考生的跟踪评价,培养壮大一支政治过硬、作风优良、业务精湛、勇于创新的高素质专业化会计人才队伍,为广西经济社会高质量发展提供坚实会计人才支撑。
广西自治区财政厅为2025年全国会计资格考试优秀考生设立 “折桂榜”“骐骥榜”并公开颁证表彰会计考生,这一举措释放了多重积极信号。
初级会计证书不仅是会计行业的入门凭证,更是被政府认可的职业能力证明。也证明了政府对会计人才的重视和激励。
备考2026年初级考试的考生们也要加油啦!
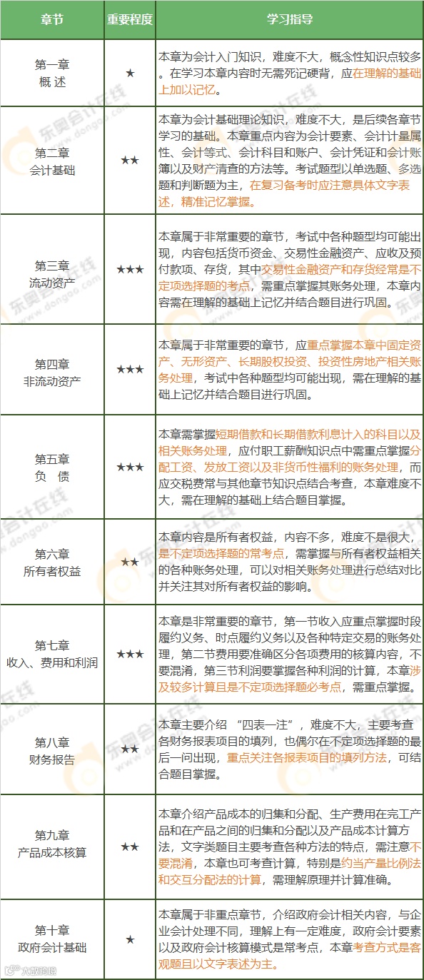
《初级会计实务》哪些章节是重点?
各章应该怎么学?
2026年初级会计考试备考正在火热进行中,学习有侧重,备考才能更高效。
《初级会计实务》一共有10个章节的内容,哪些章节需要重点学呢?
通过以上表格,大家可以看出,《初级会计实务》第三、四、五、七章是非常重要的章节,为了顺利取得初级会计证,对于这些重点章节内容,大家一定要掌握,对于其他章节的内容,也要学全面,不留复习死角。
拒绝盲目备考
高效提升备考效率
备考初级,但是效率低?东奥初级会计小白「优速包」0元领!
精准刷题、高效提分,助你轻松过关!速来扫码领取!
26考生担心初级过不了?
趁早预习初级,留下充足学习时间!
给足自己安全感~
「轻1书课包」全套现货
下单马上开学!
点击卡片速抢!
↓↓↓
|本文由东奥会计在线(ID:dongaocom)整理发布。
若须引用或转载,请务必与我们联系并在文首注明以上信息。未经授权擅自转载者将被依法追究法律责任。

