上午离家下午回,乡音未改肤已黑。
小奥相问不相识,笑问黑蛋你找谁?
最近的天儿可真是越来越热啦
温度是蹭蹭蹭往上升
🆙🆙🆙
虽然高温的天气让人不舒服
但是也有一个好消息
6月份开始
有一些小伙伴工资将多一笔钱啦!
没错,那就是高温津贴
那么,什么是高温津贴?
哪些人可以领?具体标准是多少呢?
今天就来和奥奥一起来了解!
高温补贴是什么?
哪些人可以领取?
2012年6月,国家安全生产监督管理总局、卫生部、人力资源和社会保障部、全国总工会《关于印发防暑降温措施管理办法的通知》(以下简称《防暑降温办法》),规定了具体的高温津贴制度。
《防暑降温办法》规定
劳动者从事高温作业的,依法享受岗位津贴。
高温津贴领取时间
每年6月至8月期间,共计发放3个月的高温津贴。
这些情况下应发高温津贴
用人单位安排劳动者:
✅在35℃以上(包括35℃)高温天气从事室外露天作业;
✅不能采取有效措施将工作场所温度降低到33℃以下(不包括33℃)的。
应当向劳动者发放高温津贴,并纳入工资总额。
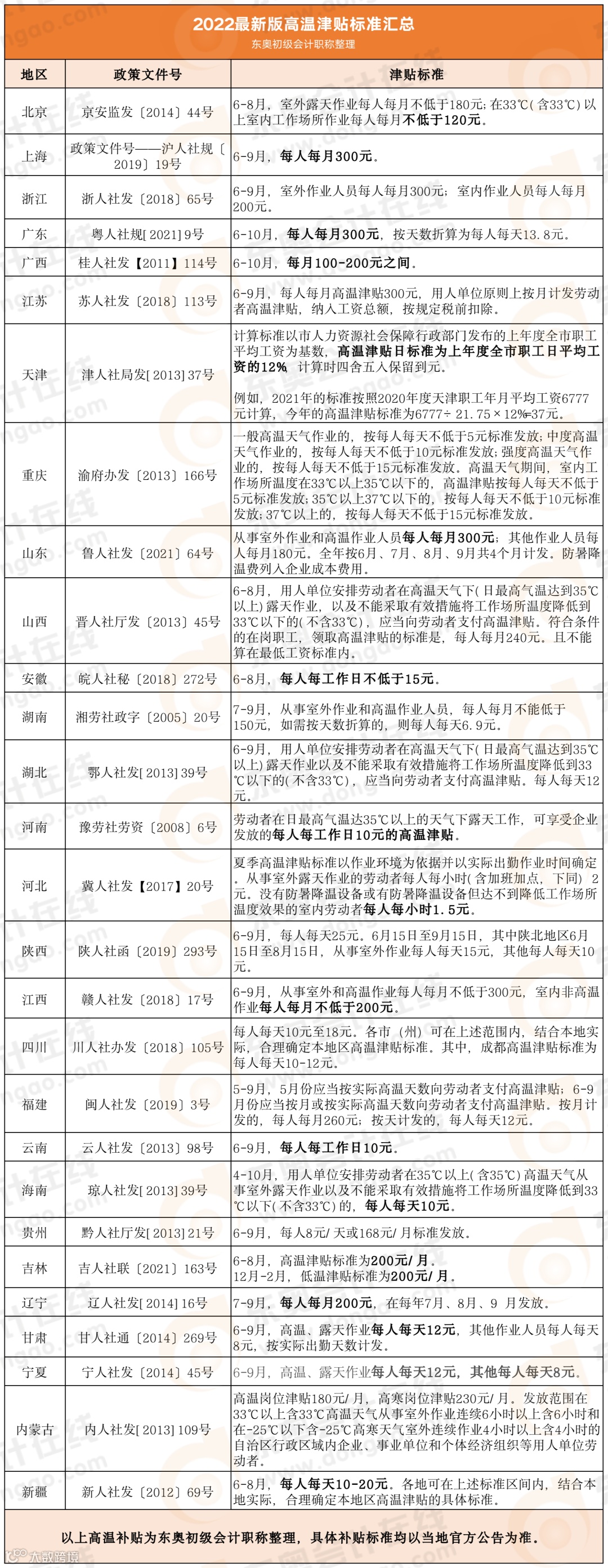
各地高温津贴的发放标准是?
高温津贴具体的发放标准及发放时长,各地标准不一,为此,奥奥帮大家整理了全国各地的高温津贴!
看看小伙伴们都能领到多少▼
ps:上述部分省份高温津贴的发放时间和发放标准,仅供参考。具体以当地人社部门公布的最新数据为准。
请注意!
高温津贴还有这些注意事项
1、饮料不能充抵高温津贴!
每年6月至10月的高温天气期间,用人单位应当向从事露天工作和室内高温工作的劳动者免费提供符合食品安全标准的清凉饮料。提供的清凉饮料不能充抵高温津贴。
2、最高气温超39℃,应停止室外露天作业!
用人单位在下列高温天气期间,应当合理安排工作时间,减轻劳动强度,采取有效措施,保障劳动者身体健康和生命安全:
✅日最高气温达到40℃以上为强高温天气,当日应当停止户外露天工作;
✅日最高气温达到37℃以上、40℃以下时为中度高温天气,全天户外露天工作时间不得超过6小时,12时至15时应当暂停户外露天工作;
✅日最高气温达到35℃以上至37℃以下(不含37℃),用人单位应当采取换班轮休等方式,缩短连续作业时间,并且不得安排户外露天作业劳动者加班。
3、不得安排怀孕女职工从事高温作业!
用人单位不得安排怀孕的女职工和未成年工在35℃以上的高温天气露天工作及温度在33℃以上的作业场所工作。
4、因高温天气停止作业,不得扣减工资!
用人单位不得因高温天气停止工作、缩短工作时间而扣除或者降低劳动者工资。
5、高温津贴不计入最低工资和正常工作时间工资!
《最低工资规定》第十二条规定,在劳动者提供正常劳动的情况下,用人单位应支付给劳动者的工资在剔除下列各项以后,不得低于当地最低工资标准:
(一)延长工作时间工资;
(二)中班、夜班、高温、低温、井下、有毒有害等特殊工作环境、条件下的津贴;
(三)法律、法规和国家规定的劳动者福利待遇等。
《关于高温津贴发放的管理办法》明确,正常工作时间工资及最低工资标准不包含高温津贴!
如果用人单位在发放高温津贴上违规,劳动者可以向工会寻求帮助,工会组织有权要求用人单位及时改正!
此外,劳动者还可以向社保、安监等部门举报,由相关部门采取责令用人单位整改、行政处罚等措施,依法维护自身合法权益!
延考别慌!!!
东奥延考计划陪你等延考时间!
初级跨章节习题精刷营上线~
2位东奥名师带刷好题巩固知识点
10小时融会贯通强化记忆
8节课串联精讲核心考点
临考一定要刷题呀~
识别二维码,一起刷题吧!
👇👇👇
|本文由东奥会计在线(ID:dongaocom)整理发布。
部分内容源自于各地区财政部、人社部等,若须引用或转载,请务必与我们联系并注明以上信息。未经授权擅自转载者将追究法律责任。

