两个月前,人社部宣布将开展技术技能类“山寨证书”问题专项治理工作。
图片来源:人社部
目前,“山寨证书”问题专项治理已经有了实质性进展,后续一系列的报道简直让人大跌眼镜!
一家几十人的企业
何以颁发上千种资格证书
据新华社报道,江苏一家职业技能鉴定有限责任公司,严重扰乱技术技能人才评价市场。
不可思议的是,该公司仅有2间办公室,20多人办公,却开发了1730个职业资格考试项目,宣称已发证128万张。
新华社:市民从英才公司花钱购买的“资格证书”
如此规模的“小作坊”,是如何制作出这么多以假乱真的“山寨证书”呢?
原来,大部分“山寨证书”皆被混淆概念!
如:仿冒证书,用“造价师”模仿“造价工程师”。仅两字之差。实质上却有天壤之别。
此外,英才公司还自行编造职业名称,例如“导弹维修工程师”“部队政治工作师”“警察管理师”“禁毒师”等。
至此,相关行业主管部门发布声明:该机构自行设置的所谓职业资格不属于国家职业资格,颁发的证书不属于国家认可的职业资格证书。
网友直呼:水太深了吧!
其实,不难看出,很多从该职业技能鉴定有限责任公司购买证书的人,出发点就是想要不劳而获,而最后也只能是一无所得!
如何分辨真假证书?
不劳而获的证书不可取,不被承认的“假证书”也要会鉴别!千万别被“假证书”浪费了时间和精力。
下面奥奥为大家带来快速辨别假证书的方法,一起来看下吧~
1、资格证书真伪
查询资格证书的网址:国家职业资格证书全国联网查询
(zscx.osta.org.cn或 jndj.osta.org.cn)
图片来源:国家职业资格证书全国联网查询
2、技能证书真伪
1)从机构辨别真伪
第一种:社会组织
民政部(http://www.mca.gov.cn/)-新闻-民政要闻,公布的未登记的非法社会组织名单。通过名单可以看到,历年来很多非法组织以“中国”开头,比如:国家职业资格鉴定中心、中国母婴产业公会、中国推拿按摩学会、国家健康管理中心等。
证书发证所属单位,如果是全国性的协会或学会等社团组织,可以登陆民政部中国社会组织网站(https://chinanpo.mca.gov.cn)查询,能查到就是真的,否则都是假的。
图片来源:中国社会组织政务服务平台
第二种:事业单位
①对于全国性事业单位的真假,可以登陆国家事业单位登记管理局事业单位在线网站(www.gjsy.gov.cn)查询,如果可以在这个网站查询,就是真实存在的全国性事业单位,否则都是假的。
图片来源:国家事业单位登记管理局事业单位
2)从证书辨别真伪
①登陆证书上留的查询网址,查看这个网址是否有真实的地址和电话,若地址和电话都是假的,就有可能是假的;
②登陆工业信息化部ICP域名备案管理系统(https://beian.miit.gov.cn/#/Integrated/index)查看证书颁发所属单位和网站备案单位是否一致,若不一致就有可能是假的;
图片来源:工业信息化部ICP域名备案管理系统
③如果发证单位是真实存在的,登陆发证单位官方网站(证书上标注),根据证书编号和身份证号码查询,若能查到则是真的,否则即是假的。
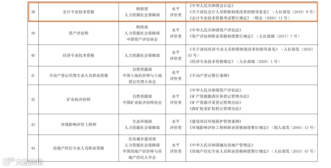
国家承认的高含金量证书
多项财会证书跻身其中
2021年版国家职业资格目录共计72项职业资格。其中,专业技术人员59项(准入类33项,水平评价类26项),技能人员13项。
其中包含注册会计师、税务师、经济专业技术资格、会计专业技术资格!
图片来源:人社部
从近几年的政策来看,充分体现了国家对财会行业的重视和认可。
按照“十四五”发展规划,国家政策大力鼓励建设会计人才队伍,取证人数指标高,证书补贴多。但目前财会类证书还是存在很大的市场缺口,初级有200万人才缺口,中级有近60万缺口,注会有近12万缺口。
想在财会领域发展,一定要趁政策利好,根据个人情况报考以下这几本证书:
以上证书你已经考过了几个呢?今年无论报考哪一个,希望大家争取拿到证书,加油!

税务师备考难?不知道如何准备?
《轻一》+《轻二》+《轻三》图书组合
搭配学习,考试通关更轻松!
现在购买组合享5.5折
还有12大好礼赠送
【学-练-背】一站式全享
点击图片立即购买
👇👇👇
|本文由东奥会计在线(ID:dongaocom)整理发布。
来源:人社部、新华社,若须引用或转载,请务必与我们联系并注明以上信息。未经授权擅自转载者将追究法律责任。

