今晚21:30,黄洁洵老师《经济法》第二场直播交流,识别二维码,准时来听↑
考完啦!考完啦!
刚刚,CPA第3天考试结束了~
(暂缓地区除外)
在这里,奥奥预祝所有考生顺利上岸!
今天各科的考试情况如何?
考完之后何时能估分
什么时候能出成绩?
赶紧跟着奥奥来看!
CPA第3天考情复盘
考点总结~
随着最后1场《经济法》考试结束,今年(延考除外)CPA考试已经正式落下帷幕!
考试结束,接下来你有什么打算呢?
今天考试情况如何?赶紧跟着奥奥来看看吧!
《经济法》第2场复盘
👉考的挺简单的,但是就是不会……
👉《经济法》考到了哪些考点?
今晚21:30
黄洁洵老师《经济法》考后交流直播
点击下方卡片预约
👇👇👇
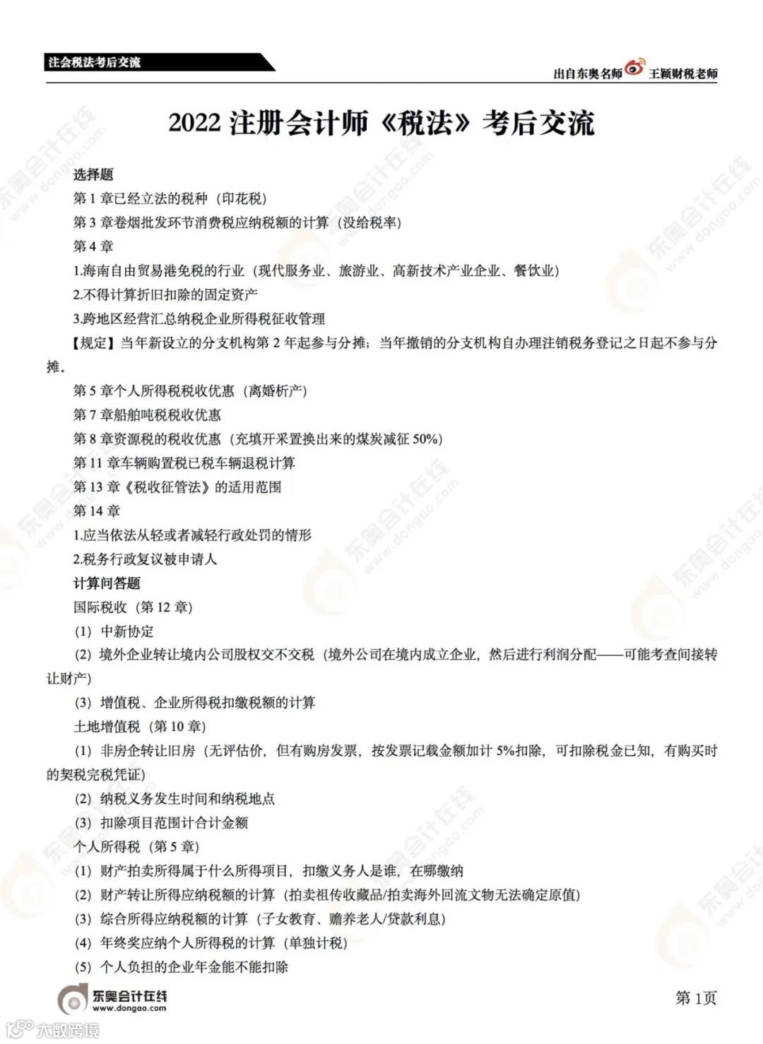
《税法》第2场复盘
税法科目第二场有同学表示:税法不愧“碎法”,土地增资税,环境保护税真的有点偏了……
📑《税法》考点汇总(考生回忆版)

《会计》第2场复盘
《会计》第2场考生表示:都是挺常规的题,很简单,没有想象中的难!
📑《会计》考点汇总(考生回忆版)📑
由于篇幅较多无法一一展示
识别二维码,回复“考点”
获取CPA考点汇总(考生回忆)完整版
👇👇👇
🌟这些同学也太幸运了吧!
奥奥在看同学们的考试情况时,看到了不少幸运的同学直呼遇到了刷过的题,一起来看看是怎么肥事👇
奥奥衷心提示注会的学员(特别是延期考试的同学),多多关注《轻松过关》系列图书,相信名师们呕心沥血编撰的经典题目,一定可以对大家上岸有所帮助!
很多时候考试虽然一锤定音,可是付出的过程却全部掌握在我们手中!
考后在线估分
第一时间知道考试结果
考试结束,同学们心里难免有些七上八下,题目有没有做对?自己能不能及格?
还不赶快点击下方图片,预约对答案!《会计》《审计》《战略》科目已开通!先人一步,预判考试成绩!
👇点击下方立即预约估分👇
什么时候出成绩?
合格标准是多少分?
根据中注协2022年注会报名简章:CPA考试成绩经财政部注册会计师考试委员会认定后发布。
预计2022年11月下旬可登录网报系统查询成绩并下载打印成绩单。每科考试均实行百分制,60 分为成绩合格分数线。
奥奥也会持续关注最新考试资讯,一旦出成绩,及时同步大家!
延考er不慌
东奥助你逆风翻盘!
CPA考试已结束,延期的小伙伴只能眼巴巴地羡慕着~
别急,奥奥这就送来了定心丸!虽然这3天的考试与我们无缘,但咱们也有了更加充分的准备时间,还可以创造无限的可能!
同时,东奥贴心为大家准备了延考交流群,延考群内包含以下免费服务,希望大家能快速查漏补缺,轻松多冲一科!
↓赶快识别二维码加入吧↓
最后,奥奥祝同学们都能顺利通过报考的CPA考试科目!东奥也将一路陪伴,等你们轻松过关!
已经考完22年注会考试的考生
明年你计划考哪些科目呢?
✨东奥23年CPA图书已上线✨
王牌《轻一》3大版本随心选
扫码了解详情
✨东奥 23注会D班震撼升级✨
给你更贴心的备考体验
🔺32位超一线名师,备考超安心
🔺全新两大班次,提前半年学习
👇点击立即了解👇
|本文由东奥会计在线(ID:dongaocom)整理发布。
若须引用或转载,请务必与我们联系并在文首注明以上信息。未经授权擅自转载者将被依法追究法律责任。












