今日,又有2地宣布中级延考取消!
有考生表示:太难了
这是真的晋升为心理战了!

又有哪个地区延考取消了?
速速跟随奥奥来看!
中级延考取消!
1
吉安
经研究,对定于12月3日至4日举行的2022年度全国会计专业技术中级资格延期考试(吉安考区)予以取消。对我市此次未能参加考试的考生采取全额退费及已取得的合格成绩有效期延迟一年。
办理退费及合格成绩有效期延迟一年相关手续,请关注吉安市财政局后续公告。

2
九江
经研究,对原定于12月3日举行的2022年度全国会计专业技术中级资格考试(九江考区)延期考试予以停考,本年度将不再安排。我们对此深表歉意。
为保障本考区考生的权益,减少此次停考造成的损失,对此次参加九江考区延期考试的所有考生,将统一安排退费,同时2021年已经通过会计专业技术中级资格考试科目,成绩有效期将相应延长一年。具体退费安排将于近期公布。

截至目前,共48个考区取消2022年中级延期考试,如下:
山东济宁、西藏、重庆、青海、广东广州、新疆、广西柳州、北京
河北(11个考区):保定、石家庄、唐山、邯郸、沧州、邢台、衡水、廊坊、承德、雄安新区、张家口
兵团(8个考区):兵直考区、第二师、第三师、第四师、第六师、第七师、第八师、第十三师
黑龙江(3个考区):哈尔滨市、大庆市和省直考点
辽宁(6个考区):沈阳、大连、鞍山、本溪、营口、铁岭
甘肃(6个考区):兰州、定西、酒泉、庆阳、天水、平凉
陕西(4个考区):渭南、榆林、商洛、西安
江西(2个考区):吉安、九江;
希望延考取消地区的考生调整好心态,不要气馁!努力都不会白费,你的所有的付出,都会是一种沉淀,它们会默默铺路,终有一天,会让你的人生灼灼发亮。
中级延考准考证打印
&防疫政策最新消息!
目前,内蒙古、上海、浙江、江西、河南、湖北、广东、广西、海南、四川、贵州、陕西、甘肃地区已开启准考证打印入口,请各位考生注意截止时间,及时打印!

图片来源:财政部
22年中级延考地区准考证打印时间汇总
↓↓↓

识别下方二维码
回复:打印
获取中级延考准考证打印入口
👇👇👇
今日,成都地区发布中级延考防疫要求,具体如下:
必须提供考试当日前“在蓉”连续三天核酸检测结果阴性证明(以采样时间为准,电子或纸质报告均可)审验后,方可参加考试。


图片来源:成都市财政厅
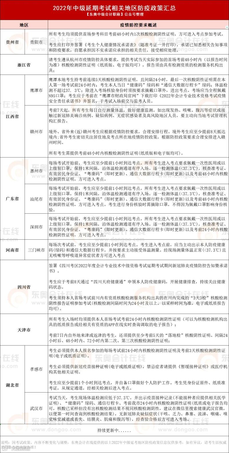
另外,各地区也陆续发布了防疫要求通知,奥奥进行了整理汇总,下面的表格会及时更新,请大家持续关注!
22年中级延考地区防疫政策汇总
↓↓↓

识别下方二维码
回复:政策
查看防疫政策通知原文
👇👇👇
中级延考临近,大家要多多关注本地官方发布的相关信息,严格按照本地区的疫情防控要求合理出行,利用剩余的时间积极备考,争取顺利通过中级考试!
*说明:因考试政策、内容不断变化与调整,东奥会计在线提供的以上中级延考信息等仅供参考,如有异议,请考生以权威部门公布的内容为准。
🚀组队学习打卡,你敢来战吗?🚀
自制力差?学不进去?
扫码加入【中级刷题打卡群】
每日刷题/督促学习/备考指导/考点精讲
更有!免费好课、资料
15小时直播精讲入门考点
东奥精编资料包免费领取
扫码入群,一起学习
👇👇👇
↓ 关注我,一起发现更多宝藏 ↓
|本文由东奥会计在线(ID:dongaocom)整理发布。
若须引用或转载,请务必与我们联系并在文首注明以上信息。未经授权擅自转载者将被依法追究法律责任。

