考完啦!考完啦!
刚刚
随着最后1批《经济法》考生走出考场
2022年中级考试正式落下帷幕!
在这里,奥奥预祝所有考生顺利上岸!
今天各科的考试情况如何?
考完什么时候能出成绩?
赶紧跟着奥奥来看!
中级延考第2天考情复盘
考试难度如何?
随着最后1场《经济法》考试结束,今年中级考试已经正式落下帷幕!
考试结束,接下来你有什么打算呢?
今天考试情况如何?赶紧跟着奥奥来看看吧!
1
《经济法》考情复盘
👉《经济法》难不难?
有同学表示:今天经济法整体不难,比较基础,简答题有新思路~



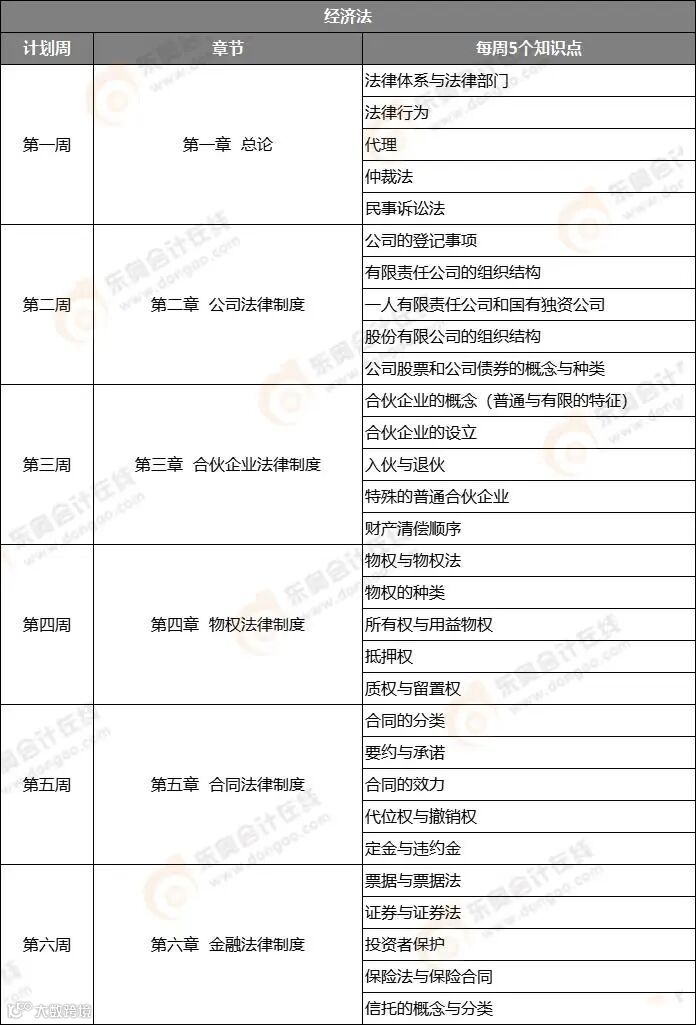
👉《经济法》都考到了哪些考点?


2
《财务管理》考情复盘
👉《财务管理》难不难?
有考生表示:不难!就是不会做!感觉还是知识点不扎实……
👉《财务管理》都考到了哪些考点?
3
《中级会计实务》考情复盘
👉《中级会计实务》难不难?
考生反馈:不出意外能过?难道今天的考试也很简单?
不过,也有考生说考题有点偏......到底是简单还是难?
👉《中级会计实务》都考了哪些考点?
部分考生反馈考点,奥奥将考到的内容进行了整理,一起来看。
对于中级延期考试你有哪些特殊感受?
立即扫码入群
和更多中级延考生共同交流
一起等延考成绩!
*注:如已有东奥备考群,无需重复进入
延考成绩什么时候出?
合格标准是多少?
1
中级延考成绩查询时间:
关于“查成绩”,据《关于2022年度全国会计专业技术中级资格考试延期考试安排及有关事项的通知》中表明:
2022年12月31日前,下发2022年度中级会计资格延期考试成绩数据,并在“全国会计资格评价网”公布,各省级考试管理机构公布本地区考试成绩、咨询电话和电子邮箱。
图片来源:财政部
2
中级成绩合格标准:
此前,人社部发布《关于33项专业技术人员职业资格考试实行相对固定合格标准有关事项的通告》,对中级会计考试合格标准再次明确,只要达到试卷满分的60%,就直接通过考试。
从以上通知可以看出,33项专业技术人员职业资格考试今后会实行相对固定合格标准,各科目合格标准为试卷满分的60%。也就是说,中级延期考试满分100分,合格分数就是60分。
23年中级备考已开启
速速码住这份计划表!
22年中级考试已正式结束,但仍有不少考生中级拿证之路仅仅进行到一半或尚未开始!
稍作休息,总结经验,和奥奥一起蓄力再出发,备考23年的其他科目吧~
篇幅有限,仅展示部分内容
长按识别下方二维码
回复:计划
领取中级各科完整版计划表!
东奥好课盛典来袭!
保价双12,购课抽大奖!
iPhone/小米台灯/名师抱枕/会员卡
现购中级D班,是省钱的不二之选!
买贵退差价,现在购买立即开学!
👇扫码立即0元锁价👇
↓ 关注我,一起发现更多宝藏 ↓
|本文由东奥会计在线(ID:dongaocom)整理发布。
若须引用或转载,请务必与我们联系并在文首注明以上信息。未经授权擅自转载者将被依法追究法律责任。

