初级考试第2天结束啦!
在昨天的考试的反馈中
有50%的考生认为偏且难~
今天的考题还是很难吗?
与昨天考点有重复吗?
扫描进群,领取初级每场考试考点总结
听东奥名师考后交流直播
临阵磨枪,不快也光!速速进群领!
👇👇👇
奥奥为大家整理了今天的考情回顾
并且还为大家总结了今日的考点汇总!
一起来看!
初级考试第2天考情速递
考试难度如何?
今日批次考试题目难不难?都考到了哪些考点?参考今天考试的考生最有发言权,一起来看看大家都怎么说?
今日考试难度如何?
→“实务恶心”,单选到答题都是会计分录……

→实务头考麻了,浅估一下分,85吧~

→实务,痛苦面具!

→先实务再经济,总体不难,解放啦!



都考到了哪些知识点?
→根据小伙伴们的回忆,考到了以下考点:






⏰⏰⏰
考完速来!
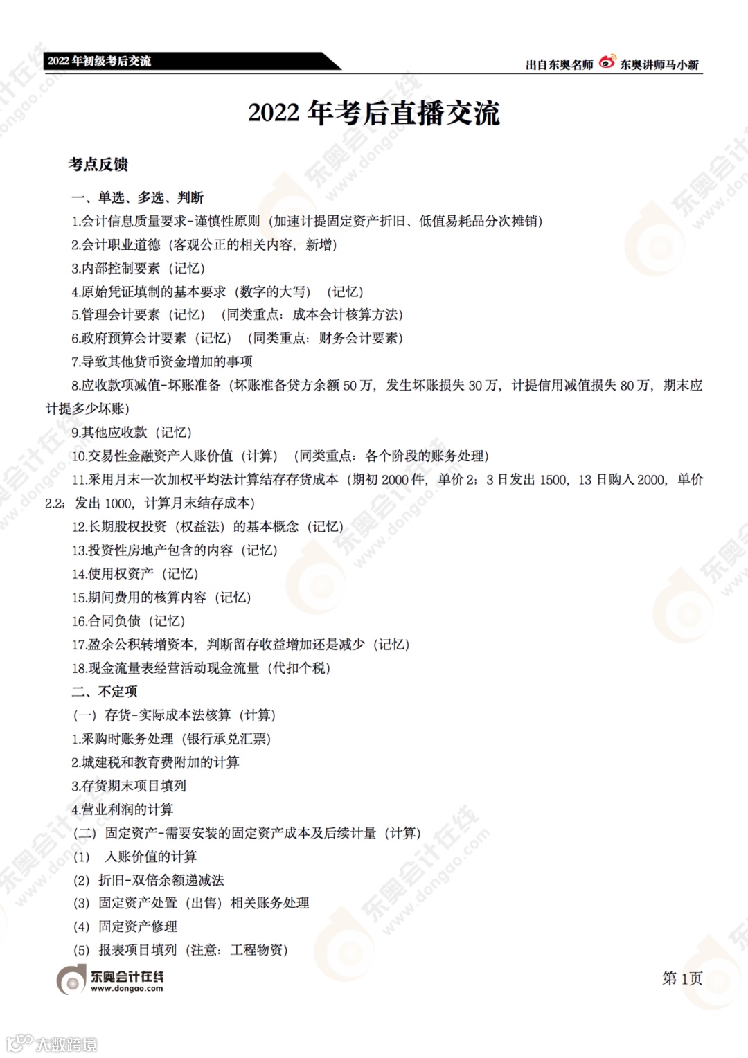
马小新、孙斌老师考后交流直播
点击卡片立即预约
👇👇👇

扫描进群,获取更多考后交流安排
错过直播,进群也可查看回放~
👇👇👇
速记!
东奥独家考情分析来了!
考试一结束,东奥教务团队快马加鞭结合老师考后交流直播,为大家整理了考点汇总(考生回忆版)!纯纯干货,赶紧来看:
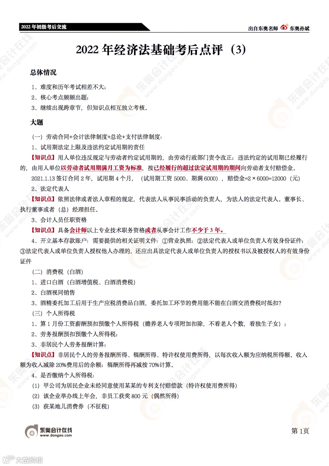
8.2日上午场
《初级会计实务》考点总结
8.2日上午场
《经济法基础》考点总结
由于篇幅较多无法全部展示
识别二维码回复“考点”
查看初级考点汇总(考生回忆)完整版
👇👇👇
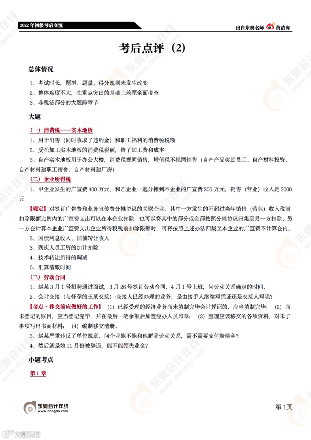
8.1日下午场
《初级会计实务》考点总结
8.1日下午场
《经济法基础》考点总结
由于篇幅较多无法全部展示
识别二维码回复“考点”
查看初级考点汇总(考生回忆)完整版
👇👇👇
大家别着急,今天下午的考点东奥名师正在紧锣密鼓的整理中,相信很快就会整理完成~大家关注上方二维码,回复【考点】,会在回复的内容里展示~
惨痛的教训
以此提醒还为开考的同学!
奥奥发现,今天仍有小伙伴由于核酸、未注意考试时间修改等问题未能顺利进入考场!
算是幸运儿的ta,18小时核酸未出结果,去医院1小时快速出,急急忙忙总算是能赶上考试!
在这里奥奥特别提醒:
一定要根据所在地的要求做核酸检测,并需注意考前防疫要求,核对考试时间等事项,在有效时间里提前做核酸!!!
不要抱有侥幸心理!如果只是因为这个问题而导致无法考试,那真的是得不偿失,太过可惜了…
还不能确定核酸时间及防疫要求?
扫描下方二维码
👇速查所在地区最新考试政策👇
考后在线估分
第一时间预测考试结果!
一出考场,同学们心里难免有些七上八下,题目有没有做对?自己能不能及格?
还不赶快点击下方卡片,预约对答案!在线即可估分获取考试结果!更有初级考生专享礼遇,赢千元优惠~
临考磨刀,不快也光!
如果你还未开考
初级考前最后6页纸速速来领!
汇聚最最精华内容
考前可以再看几遍,考试更稳一点!
👉🏻 领取方式 👈🏻
长按识别下方二维码,回复:666
👇即可立即领取完整版PDF👇
🏃🏃🏃
@所有22年初级学员们
好消息来啦!
👏初级「东奥会员」重磅来袭!
仅需1元即享初级跨考三大特权
🔔超优惠:会员购课比平时至高省¥500
🔔免费送:购畅听班送全科《轻一》实体书
🔔价保权:购买课程保价"双11"、"双12"
不必等待,现在就是最低价
购课立学提前抢跑!
立即扫码享受特权
👇👇👇
|本文由东奥会计在线(ID:dongaocom)整理发布。
若须引用或转载,请务必与我们联系并在文首注明以上信息。未经授权擅自转载者将被依法追究法律责任。东奥会计在线保留所有权利。

