终于!2022年初级考试第4天战斗正式结束!在分享今天考试情况之前,奥奥在这里再次提醒还未开考的考生,一定要注意当地的最新政策!
扫描进群了解最新政策!
领取最新考点总结
听东奥名师考后交流直播
👇👇👇
这不,又有地区连夜紧急暂停考试! 赶快跟着奥奥一起来看!
1地取消,1地暂停
能考是福!
01
包头:暂停8月4日考试
暂停原定于2022年8月4日举行的2022年度全国会计专业技术初级资格考试,具体考试时间请考生随时关注“内蒙古会计网”、“包头市财政局官网”。敬请广大考生周知。
图片来源:包头市财政局
02
合川:取消初级考试
原定于8月5日-7日举行的初级资格重庆考区合川考点考试取消,本年度不再安排考试。
对2022年在合川考点报名未申请调出的会计初级资格考试考生进行退费;已从其他报名地调入的考生,其退费工作由原报名地负责。有关退费事宜待明确后再公告。
图片来源:重庆市合川区财政局
03
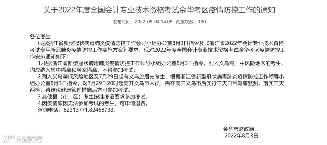
浙江:中高风险地区不得参加考试!
浙江金华市发布最新防疫通知:列入义乌高、中风险地区的考生,均应纳入集中隔离和居家隔离,不得参加考试;
列入义乌等低风险地区及7月29日起有义乌旅居史考生,需在离开义乌市后实行三天日常健康监测,落实三天两检,待结束健康管理措施后方可参加考试。因疫情原因无法参加考试的考生,可申请退费。



图片来源:金华市财政局
⚡奥奥再次提醒:目前部分地区仍有疫情,请大家考前特别关注最新政策,奥奥也会持续关注第一时间同步大家最新消息!
扫描进群!第一时间了解
各地防疫要求及考试最新变化!
👇👇👇
初级考试第4天考情速递
考试难度如何?
在昨天的考试的反馈中有39%的考生认为《初级会计实务》比较难,相比前两日难度均有所下降。
有36%考生认为《经济法基础》中等难度,可见第3天的难度比前两日均有所降低。
那么今天的考试会难还是继续简单呢?考到了哪些知识点?一起来看看大家都怎么说?
考试难度如何?考的怎么样?
👉两科70~~~实务不难,经济法比较细!

👉不难不难,自信一点~

今天都考到了哪些知识点?
👉根据小伙伴们的回忆,考到了以下考点:

👉重点复习和考的完全是两回事,我能咋办?

奥奥建议:大家不要自己无根据的侧重复习,还是要多听老师的总结!!!不要丢了西瓜捡芝麻呀~
⏰⏰⏰
考完速来!
今晚18:00,王成瑶、彭婷老师考后交流
点击卡片立即预约直播
👇👇👇
东奥独家考情分析来了!
考试一结束,东奥教务团队快马加鞭结合老师考后交流直播,为大家整理了考点汇总(考生回忆版)!纯纯干货,赶紧来看:
8.4日上午场
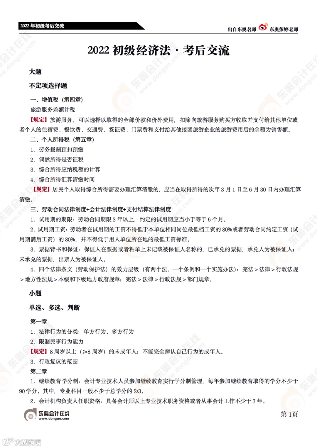
《初级会计实务》考点总结
8.4日上午场
《经济法基础》考点总结
由于篇幅较多无法全部展示
识别二维码回复“考点”
查看初级考点汇总(考生回忆)完整版
👇👇👇
考后在线估分,预测考试结果!
预约考后估分
先人一步,预判考试成绩
第一时间获取试卷上传提醒
更有千元优惠等你拿!
点击下方立即预约估分~
👇👇👇
初级考生福利来了!
进阶跨考,一年多证美滋滋!
「东奥会员」仅需1元即享三大特权
①超优惠:购课比平时至高省¥500
②免费送:购畅听班送《轻一》实体书
③价保权:购买课程保价“双11”“双12”
不必等待,现在就是最低价
立即扫码享受特权

初级考生七夕怎么过?
奥奥希望大家
初级,过!

|本文由东奥会计在线(ID:dongaocom)整理发布。
若须引用或转载,请务必与我们联系并在文首注明以上信息。未经授权擅自转载者将被依法追究法律责任。东奥会计在线保留所有权利。

