东奥年终盛典开启,享双12底价,助力23年备考轻松启航,识别二维码,立即领大额好券↑
昨日,中注协发布一则新消息:关于修订印发《中国注册会计师行业人才胜任能力指南》的通知!明确23年1月1日开始执行!
此次指南拓展并明确了中国注册会计师行业人才梯队的范围,优化了行业人才胜任能力体系和知识体系建设标准和评估标准,对行业人才胜任能力提出的新要求!
这是否意味着注册会计师行业要求更严格了?!赶紧跟着奥奥来看下详情!
中注协发布最新文件
行业人才胜任能力指南!
昨日,中注协发布一则新消息关于修订印发《中国注册会计师行业人才胜任能力指南》的通知!
图片来源:中注协
为全面贯彻落实习近平总书记关于做好新时代人才工作的重要思想和党中央国务院重大决策部署,全面落实财政部党组关于行业人才建设的具体要求,指导行业人才适应我国经济社会发展对行业人才胜任能力提出新要求,在广泛征求意见的基础上,对原《中国注册会计师胜任能力指南》进行了修订,形成《中国注册会计师行业人才胜任能力指南》。
经中国注册会计师协会第六届常务理事会第十次会议审议通过,现予印发,自2023年1月1日起施行。
※中国注册会计师行业人才胜任能力指南包含以下几大类内容:
其中第四章注册会计师胜任能力与第八章职业继续教育与大家息息相关!
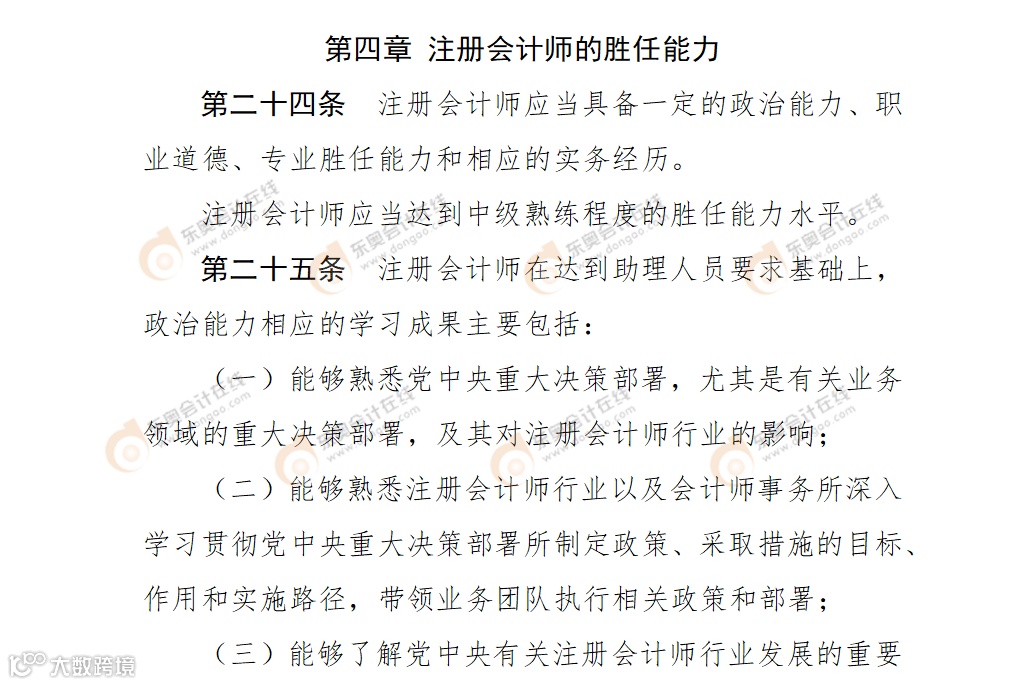
※注册会计师胜任能力:
注册会计师应当具备一定的政治能力、职业道德、专业胜任能力和相应的实务经历。
注册会计师应当掌握的职业道德领域以及达到的熟练程度;
注册会计师应当掌握的技术胜任能力领域以及达到的熟练程度主要包括:
(一)财务会计和报告(中级);
(二)管理会计(中级);
(三)财务管理(中级);
(四)税务(中级);
(五)审计与其他鉴证(中级);
(六)治理、风险管理和内部控制(中级);
(七)商业法律法规(中级);
(八)信息和通信技术(中级);
(九)商业和组织环境(中级);
(十)经济学(基础);
(十一)商业策略与管理(中级)。
由于内容较多,奥奥就不一一展示了,大家可以自行查看公告原文!
由于文章篇幅有限
扫码回复关键词:指南
立即查看公告原文
👇👇👇
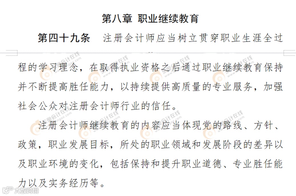
※职业继续教育:
注册会计师继续教育的内容应当体现党的路线、方针、政策,职业发展目标,所处的职业领域和发展阶段的差异以及职业环境的变化,包括保持和提升职业道德、专业胜任能力以及实务经历等。
※行业人才梯队结构图:
※胜任能力体系结构图:
※知识体系结构图:
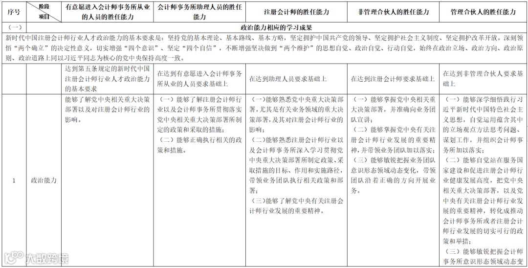
※各成长阶段行业人才胜任能力对比表:
由于文章篇幅有限
扫码回复关键词:指南
立即查看公告原文
👇👇👇
中注协负责人就修订内容
进行详细解答!
昨晚公告发布后,中注协负责人就修订印发《中国注册会计师行业人才胜任能力指南》答记者问!一块来看下!
1
问:《指南》修订的背景是什么?
指南的修订工作需要从行业人才成长“全生命周期”全局角度出发,对行业人才成长各阶段应具备的能力提出全面系统的规划。
在指南的前瞻性建设上,落地执行上均有一定程度上的更新,加强调查研究,通过修订《指南》(2007年)逐步解决问题,切实发挥指南对行业人才培养的指导作用。
2
修订出台《指南》的意义是什么?
《指南》(2007年)的出台解决了中国注册会计师胜任能力标准建设“从无到有”的问题,此次修订出台的《指南》(2022年)则是与时俱进地对行业已有胜任能力要求的一次迭代更新。
是注册会计师行业全面贯彻落实习近平总书记关于做好新时代人才工作的重要思想,以及加强新时代注册会计师行业人才工作的具体行动。
是注册会计师行业人才工作面向我国当前经济社会发展新要求的积极回应!是注册会计师行业人才工作立足国情、保持动态国际趋同作出的现实选择。
3
《指南》修订过程遵循了哪些原则?
为了有序有效地推动《指南》(2022年)的修订工作,我们制定了下三个工作原则:
一是分级分类,整体推进。二是以人为本,服务实践。三是立足国情,对接国际。
4
《指南》的结构布局是什么?
《指南》(2022年)主要围绕以下几方面谋篇布局:
5
《指南》在哪些方面作出了修订?修订后的主要内容是什么?
根据《人才指导意见》,结合实务需要,我们对《指南》(2007年)进行了重构,由原来的九章62条变为九章59条。相较于《指南》(2007年)增加了四章29条、修改了四章25条,另外将《指南》(2007年)四章共41条合并修改为一章共5条。主要对以下四方面作出修订:
此次,各级注协根据《指南》构建的注册会计师行业人才能力体系、知识体系和工作体系,持续改进行业继续教育工作!
聚焦多层级行业人才梯队,打造注册会计师行业继续教育“招牌”课程体系,优化人才选拔方式,同步提升非执业会员继续教育质量,持续推出“精品高端”课程和人才分层培养项目。
大家可以加入23年注会交流群
获取更多考试资讯及备考指导
还能与众多考生一同交流,互动学习!
趁早拿下CPA
这个福利务必别错过~
考出一个CPA证书,大家都知道对于找工作和增长知识等方面有很大的好处。
除此之外,考出一张CPA证书,在很多地区还享受超多的现金福利政策!
一系列政策的发表,证明国家越来越重视高级财务人才,而通过考试取得证书就是财会人的必经之路!至此,是不是更加坚定了考下证书的决心了呢!
如果你打算备考明年的CPA考试,建议大家提前开始学习,打下牢牢的基础!
近岁末,冬日寒身,暖心东奥为大家送福利啦!东奥年终盛典均享暖心价格!
年终盛典优惠倒计时仅剩4天
欲购从速!
⭐爆款课程券后5折起:先领券再购课,券后5折起,享超前冰点价!
⭐全场图书折上再享满200减30!价格低到尖叫!
⭐下单就抽奖天天送免单!23年全套书课、23年D班、免单、小爱音响等你均有机会带回家。
⭐更有海量备考资料免费领,助力23年顺利备考!
看准哪个就冲吧!
后期买贵退差价,现在购买立即开学!
识别下方二维码
👇🏻 立即了解详情 👇🏻
↓关注我,一起轻松过关↓
|本文由东奥会计在线(ID:dongaocom)整理发布。
若须引用或转载,请务必与我们联系并在文首注明以上信息。未经授权擅自转载者将被依法追究法律责任。

