重庆第二师范学院是一所由重庆市人民政府举办,重庆市教委主管的全日制普通本科高等学校。学校始建于1954年3月成立的重庆市中学教师业余进修学校,1973年10月更名为重庆市教师进修学院。1984年7月,合并了原重庆第一师范学校高等教育师范专科班、重庆第二师范学校、重庆第三师范学校,组建重庆教育学院。2012年3月,经教育部批准,改建为重庆第二师范学院。学校在长期的办学实践中,为重庆地方经济社会发展培养了大量人才,是重庆市首批转型试点高校,也是入选数据中国“百校工程”产教融合创新项目的首批试点院校。
学校位于重庆市南岸区,现有南山、学府大道两个校区。两个校区均依山构建,绿荫叠翠,层次分明,错落有致,是距重庆核心地标解放碑较近的高校之一。学府大道校区毗邻轻轨3号线,交通十分便利。
运动场
学校在教育学、文学、理学、工学、管理学、经济学、艺术学、医学等8个学科门类下开办了29个本科专业,是重庆市高校第一批质量工程项目与教学改革先进单位。学校占地面积621.4亩,校舍建筑面积27万平方米;图书馆藏书102.4万册,电子图书228.9万册;全校教职工873人,其中:专任教师594人,高级专业技术职称346人,具有研究生学历的515人;教学科研仪器设备总值10304.1万元。学校拥有宽敞的教室、标准的运动场、先进的实验设备和舒适的生活条件。在全市幼儿园、中小学建立了130个教育实习基地,在企事业单位建立了210个实习实训基地。
学校多次被授予“普通高校毕业生就业工作先进集体”荣誉称号;学校被重庆市教委授予“重庆市普通高校毕业生就业示范中心”和“重庆市大学生创业示范基地”称号。一直以来,学校毕业生就业率始终维持在较高水平,毕业生深受用人单位的欢迎和好评。
学校公众微信号
学校招生信息网
学府大道校区地址:重庆市南岸区四公里学府大道9号
邮编:400067
南山校区地址:重庆市南岸区南山街道崇教路1号
邮编:400065
招生咨询电话:
023-61638299、61638062
学校官方网址:http://www.cque.edu.cn/
学校招生信息网址:http:// www.zs.cque.edu.cn/
附
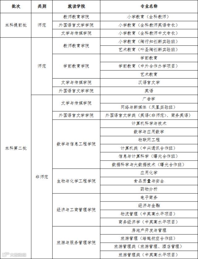
学校2018年招生专业

