国家近日宣布!个人所得税新添一项扣除!即日起,个税最新最全的扣缴、计算和申报都按这个来!
个税又降了!再增一项扣除
9月26日召开的国务院常务会议中明确:国家个数再添加1项扣除!
图片来源:新闻联播
会议决定,对政策支持、商业化运营的个人养老金实行个人所得税优惠:对缴费者按每年12000元的限额予以税前扣除,投资收益暂不征税,领取收入实际税负由7.5%降为3%。
官方解答
个人养老金常见问题
个人养老金和基本养老金有什么区别?
基本养老保险是强制缴纳的,且由单位和个人共同缴纳;个人养老金由个人自愿参加,实行个人账户制度,缴费完全由参加人个人承担,实行完全积累。
什么是个人养老金投资?
个人养老金资金账户资金用于购买符合规定的银行理财、储蓄存款、商业养老保险、公募基金等运作安全、成熟稳定、标的规范、侧重长期保值的满足不同投资者偏好的金融产品,参加人可自主选择。
参与个人养老金运行的金融机构和金融产品由相关金融监管部门确定,并通过信息平台和金融行业平台向社会发布。
个人养老金的参加范围是什么?
在中国境内参加城镇职工基本养老保险或者城乡居民基本养老保险的劳动者,可以参加个人养老金制度。
目前个人养老金执行范围是什么?
人力资源社会保障部、财政部结合实际分步实施,选择部分城市先试行1年,再逐步推开。
个人养老金缴费水平有上限吗?
参加人每年缴纳个人养老金的上限为12000元。人力资源社会保障部、财政部根据经济社会发展水平和多层次、多支柱养老保险体系发展情况等因素适时调整缴费上限。
个人养老金的制度模式是什么?
参加人通过个人养老金信息管理服务平台(以下简称信息平台),建立个人养老金账户。
个人养老金账户是参加个人养老金制度、享受税收优惠政策的基础。
参加人可以用缴纳的个人养老金在符合规定的金融机构或者其依法合规委托的销售渠道(以下统称金融产品销售机构)购买金融产品,并承担相应的风险。个人养老金资金账户实行封闭运行,其权益归参加人所有,除另有规定外不得提前支取。
如何领取个人养老金?
参加人达到领取基本养老金年龄、完全丧失劳动能力、出国(境)定居,或者具有其他符合国家规定的情形,经信息平台核验领取条件后,可以按月、分次或者一次性领取个人养老金,领取方式一经确定不得更改。
领取时,应将个人养老金由个人养老金资金账户转入本人社会保障卡银行账户。参加人死亡后,其个人养老金资金账户中的资产可以继承。
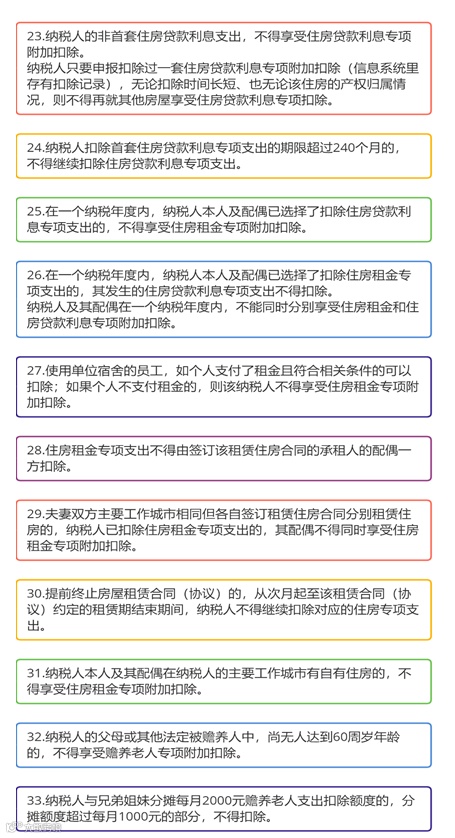
超实用!个人所得税税前扣除
一次性给大家说清楚
哪些可以税前扣除?
哪些不可以税前扣除?
如何计算申报个人所得税?
其中,前四项为综合所得,居民纳税人需要进行年度汇算清缴。
🔥🔥🔥
双十一狂欢再度火热来袭!
东奥怎能不放大招呢
抢iPhone14pro 、抽免单,终身卡!
赢Gucci、爱马仕礼盒、网红礼品盲盒
更送50套名师定制手办
神秘福利、红包雨
10月24日-11月11日
7场主题,3大平台同步直播
每场都有无限惊喜
保姆级福利攻略如下
跟着做,羊毛福利统统薅回家!
锁定天猫「东奥旗舰店」
👇👇👇
|本文由东奥会计在线(ID:dongaocom)整理发布。
内容/图片源自于来源:财务第一教室、税务大讲堂、梅松讲税、税台、财务经理人、税务经理人、中国会计视野等,若须引用或转载,请务必与我们联系并在文首注明以上信息。

