
2022年中级延期考试已圆满结束!为了让大家更好的了解考情以及考点考查情况,东奥会计在线根据考生反馈,特整理延期考试各科涉及的考点考情!赶紧来看!
22年中级延考各批次
考情分析及考点总结
参加22年中级延期考试的考生,想要了解延考的考题难度?想要知道考查的内容冷门吗?
为了帮助考生了解各科目涉及的考点以及各科目的考情,东奥会计在线特地特整理了各科目各批次涉及的考点考情:
1
中级会计实务
🌟第一批次🌟

🌟第二批次🌟

2
财务管理
🌟第一批次🌟

🌟第二批次🌟
整体来看,本场中级财务管理考试的试卷内容较为常规,难度不高,较为基础。
本场考试考查特点还是重点恒重,主观题常考点分布在第五、六、七、八章的重要知识点,只是考试的灵活性强,计算量大,需要学员在掌握基础知识的基础上加以运用。
考生普遍反馈:本场考试的试卷比较简单,考查内容比较多,公式多、计算量大,考试时间紧张。

3
经济法
🌟第一批次🌟
总体来看,经济法的考试难度与去年相比基本持平,考查的重点依旧不变,客观题主要集中在第六章。
整体难度适中,重者恒重。值得注意的是,简单题既有考查单一章节的题目,也有跨章节的简答题,不过均属于常规考点,不存在偏难怪题。

🌟第二批次🌟
总体来看,经济法的考试难度与去年相比基本持平,考查的重点依旧不变,客观题主要集中在第一章、第五章、第六章、第七章。
简答题考查了第四章物权、第五章合同和第六章保险,综合题跨章节考查了第二章公司+第四章物权+第五章合同+第六章票据,整体难度适中,重者恒重。
值得注意的是,简单题既有考查单一章节的题目,也有跨章节的简答题,不过均属于常规考点,不存在偏难怪题。

以上内容由考生回忆反馈,东奥教研团队统计,东奥会计在线整理发布,仅供考生学习使用,禁止任何形式的转载!
延考成绩什么时候出?
合格标准是多少?
1
中级延考成绩查询时间:
关于“查成绩”,据《关于2022年度全国会计专业技术中级资格考试延期考试安排及有关事项的通知》中表明:
2022年12月31日前,下发2022年度中级会计资格延期考试成绩数据,并在“全国会计资格评价网”公布,各省级考试管理机构公布本地区考试成绩、咨询电话和电子邮箱。
图片来源:财政部
2
中级成绩合格标准:
此前,人社部发布《关于33项专业技术人员职业资格考试实行相对固定合格标准有关事项的通告》,对中级会计考试合格标准再次明确,只要达到试卷满分的60%,就直接通过考试。
从以上通知可以看出,33项专业技术人员职业资格考试今后会实行相对固定合格标准,各科目合格标准为试卷满分的60%。也就是说,中级延期考试满分100分,合格分数就是60分。
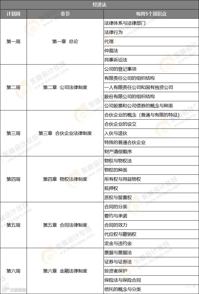
23年中级备考已开启
速速码住这份计划表!
22年中级考试已正式结束,但仍有不少考生中级拿证之路仅仅进行到一半或尚未开始!
稍作休息,总结经验,和奥奥一起蓄力再出发,备考23年的其他科目吧~
篇幅有限,仅展示部分内容
长按识别下方二维码
回复:计划
领取中级各科完整版计划表!
东奥好课盛典来袭!
保价双12,购课抽大奖!
iPhone/小米台灯/名师抱枕/会员卡
现购中级D班,是省钱的不二之选!
买贵退差价,现在购买立即开学!
👇扫码立即0元锁价👇
↓ 关注我,一起发现更多宝藏 ↓
|本文由东奥会计在线(ID:dongaocom)整理发布。
若须引用或转载,请务必与我们联系并在文首注明以上信息。未经授权擅自转载者将被依法追究法律责任。

