自从查到初级电子证书后
奥奥发现大家伙儿问的最多的问题
就是证书补贴了!
哪些地区能领补贴?
领取条件是什么?如何领取呢?
快和奥奥一起来看!
多地人社局发布通知
初级会计证书可领补贴!
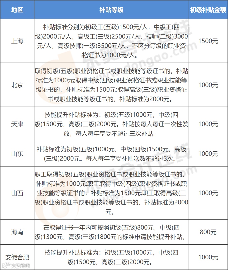
持初级会计证书,最高可领补贴1500元!各地政策不一,一起来看详细内容吧~
山东人社局
山东人社局的公示中,初级补贴为1000元,每人每年享受补贴不超过三次。
图片来源:山东人社局
西安市人社局
西安人社局的公示中,初级会计证书对应的是5级技能,西安市给予5级技能资格的补贴为1000元。
图片来源:西安市人社局
目前,天津、上海、北京、山东等多地发布2022年初级会计证技能提升补贴政策汇总,补贴标准为800-1500元,小奥已为大家整理:
各地区政策略有不同,且政策会随时间变动,以下汇总内容仅供参考,具体以当地最新政策为准!大家也可以自行查询哦!
如何查询所在地区
持有证书是否可以申领补贴?
很简单!花几分钟时间就可以!大家可以来和小奥一起来看具体步骤!
第一步:搜索
百度搜索:“XX省/XX市技能补贴申领”;
找到网址后缀为gov.cn的网址点进去(这代表着政府官网),即可查到相关政策,里面会详细介绍什么人可以申领、如何申领!
第二步:未找到文件可致电当地财政局
如果你在当地官网没有找到相关信息/文件,可致电当地财政部/有关部门或去窗口咨询具体事项。
以山东泰安为例,和奥奥一起来看申请流程!
第一步:打开泰安市人社局
登录泰安市人力资源和社会保障局官网——个人网上服务;
图片来源:泰安市人社局
第二步:进入技能提升补贴页面
点击“个人网上服务”——“职业技能提升补贴”;
图片来源:泰安市人社局
第三步:填写信息
按要求如实填报相关信息后提交申请即可。
图片来源:泰安市人社局
每个地方申请金额和申请流程有所差异,大家根据当地人社局的通知办理即可!
23年初级如何备考?
VIP专属督学,考试有保障!
无论是临近毕业的学生,需要转行跳槽的打工人还是想要重回职场的宝妈,初级会计证都非常值得拥有!
拿下初级证书,不仅对找工作有益处,更能拿到证书补贴岂不是两全其美嘛!
然而,初级每年的通过率却不是很高,大约在20%左右,很多考生无法顺利拿证!
如果你的初级备考也正在经历:
没有太多时间,基础内容都没有学完!
学了很久什么都记不住!
不知道从何入手?
那奥奥强烈推荐你选择,东奥重磅推出的 VIP协议退费班 !有书有课有训练营有专属服务,更有协议退费保障!
识别二维码添加老师
👇🏻立即了解课程详情👇🏻
加入VIP协议退费班即可享受专属课程体系,打好基础、及时查漏补缺,覆盖考试全阶段!
并且,只要您参加2023年初级会计职称考试,任意一科未达到60分,无条件退还课程费用!
初级VIP协议退费班
加入你能获得:
加入初级VIP协议退费班你将享受:
❶专属直播课:定制学习计划,VIP专属直播课程,分基础入门!
❷模拟月考提分:每月1次全真模拟演练,科学布局难易度,逐步拔高!
❸小班督学服务:100人小班严格督学,4维答疑,全方位解惑!
❹多重图书+资料:轻松过关®实体书,配套电子版专属记忆资料!
初级VIP好课限时特惠
东奥初级名师领衔授课!
任意一科未达到60分
无条件退还课程费用!
👇🏻识别二维码,立即咨询详情👇🏻
领取专属优惠~
↓ 关注我,一起发现更多宝藏 ↓
|本文由东奥会计在线(ID:dongaocom)整理发布。
部分内容源自于各地区人社局、财政厅等;若须引用或转载,请务必与我们联系并在文首注明以上信息。未经授权擅自转载者将被依法追究法律责任。东奥会计在线保留所有权利。

