
目前我国的二本院校有600多所,每年600多万大学毕业生中,二本院校学生占了40%。比起“一本”学生来,“二本”学生显得底气不足,因为学校名称不响,在考研、就业竞争中吃亏很大。因此,有人将“一本选学校,二本选专业”改为“一本靠学校,二本靠专业”。今天小编就为大家整理了“二本”院校的历史沿革、重点学科、特色专业对比,供志愿选择参考!
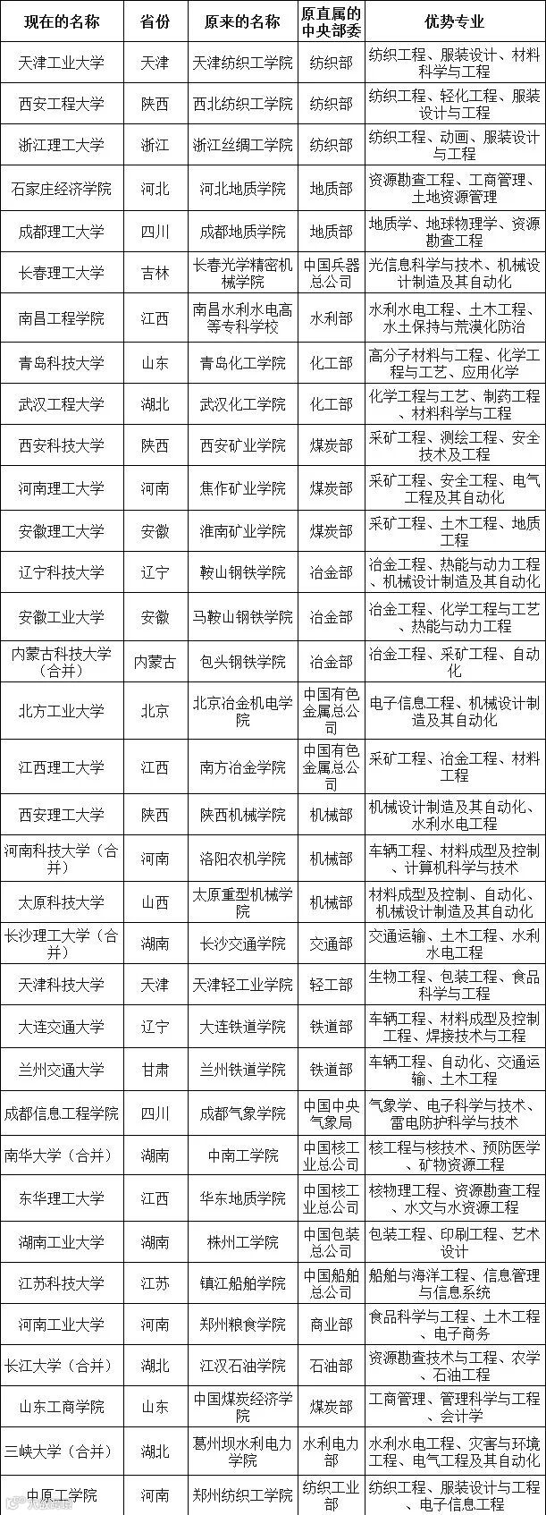
1990年以前,中央部委直属高校一共有368所。随着国家“211工程”的实施,大学分化重组,有215所高校划给地方,归省市(区)直属,其中的大部分进入了“一本”,少部分成为了“二本”。这些二本院校,由于投入早,办学久,底子厚,基础扎实,在某个专业领域里有很强的实力。部分二本院校的过去情况见下表:


从上表可以发现,更名后的院校,千人一面,很难从名称上得知其办学实力。通过追本溯源,了解大学的历史渊源后,就可以很好地把握其发展脉络,知道其强势专业是哪些了。然后就可以开始查询学校专业往年的录取情况,估测考生本年被录取的可能性了。
“国家重点学科”是国家在高等院校中,对有博士学位授予权的二级学科进行详细考核后,择优确定并安排重点建设的学科。它代表了一所学校一个地区学科建设的最高水平。
1986年至1988年、2001年至2002年、2006年至2007年、2011年至2012年,教育部开展了四轮国家重点学科评选工作。在评选中,全国高校二级学科国家重点学科总数(含覆盖)达到了1833个,其中一本院校拥有1725个,占全国的95.6%;二本院校拥有81个,占全国的4.4%。部分二本院校的“国家重点学科”见下表:


从上表可以发现,尽管有的学校名不见经传,有的学校地域比较偏僻,有的学校还是“六类院校”,但他们都有自己的独门绝技。如能考取这些学校,读到重点学科涵盖下的专业,四年之后你将笑傲江湖。在考研或就业的残酷竞争中,别人举步维艰,你却可以左右逢源,平步青云。
目前中国大陆31个省市区的普通高等学校总共为1987所。虽然学校与学校之间师资、硬件差别很大,但各个学校都有自己的拳头产品、当家专业。能被教育部公布为“特色专业建设点”的专业,应该是学校最好(或者是目前重点建设)的专业。
教育部在2007年、2008年、2009年先后公布了四批高等学校特色专业建设点名单。部分二本院校的“特色专业建设点”见下表:


从上表可以发现,无论国字号的、省一级的、地一级的院校,都有自己的特色专业。这些专业有的是经营多年的老牌专业,有的是最近开发的“朝阳专业”,还有不少是省部级重点学科或国家重点学科呢。可见这些专业含金量高、性价比高。按图索骥,瞄准这些二本专业填报,应该是物有所值,甚至物超所值吧。
介绍完三条寻找优势专业的捷径,我想能起到抛砖引玉的作用,让考生们掌握选择专业的技巧,从而填出理想的志愿。不致于像有些考生那样,以很高的分数被计算机科学与技术,国际经济与贸易等名称时髦的专业录取,进校之后才发现这些专业不是自己学校的优势专业(有些甚至是拼凑专业、门面专业),而后悔不已。
当然,专业的选择,除了考虑就业和分数线,更重要的是考生本身的兴趣性格是否与专业相符。
来源|高中生学习
下载青云汇APP,免费查院校、专业数据
测大学录取概率,看志愿分析报告
测适合的专业,选定未来职业方向


