今晚19:30-20:30
蒋浩老师中级1年过3科规划指导
👇👇👇
不知道你听没听到过“考注会,送中级”这样的说法?
很多“过来”考生证实了“考注会,送中级”的江湖传言……
2022年注册会计师考试已结束,参加完注册会计师考试的考生,不妨趁热打铁!1年拿下3科?中级证书明年必须到手!
那究竟中级和注会有哪些关联?如何备考才能高效拿证呢?赶紧跟着奥奥来看吧!
中级与注会考试政策对比
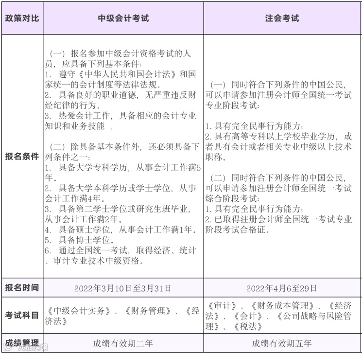
首先,对两个考试要有整体的了解!由于23年报名简章还未公布,以22年为例:
✅从报名条件来看:中级会计报名条件限制>注会,一般情况下,只要符合中级报考要求的同学就可以参加注会报名。
✅从考试科目来看:中级科目和注会考试的部分科目相同,只是两者考察的侧重点有所不同,备考方法上要讲究一些策略!(后面奥奥会详细阐述)
中级与注会科目关联度对比
中级会计和注册会计师的部分科目关联性较强,从深度和广度上来说,注册会计师《会计》、《财务成本管理》、《经济法》,基本包含了中级会计《中级会计实务》、《财务管理》和《经济法》考试的内容。
考完了中级会计职称,也相当于学习了一部分注册会计师的内容。由于23年教材还未发布,以22年为例,下面就一起来看看科目的关联性!
1
中级《中级会计实务》与注会《会计》
22年中级《中级会计实务》由原先的19章增加至共24章,注会《会计》共30章,《中级会计实务》新增内容均为注会《会计》的内容,中级&注会内容重合度提升,可以说,基本上掌握注会《会计》就可以应对《中级会计实务》考试!
2
中级《财管》与注会《财务成本管理》
22年中级《财务管理》共10章内容,注会《财务成本管理》共20章,注会内容更详细,难度更大。
中级相同知识点很多内容并没有展开讲,两者重合度在80%以上,所以学完注会《财务成本管理》,再考中级《财务管理》会更轻松!
3
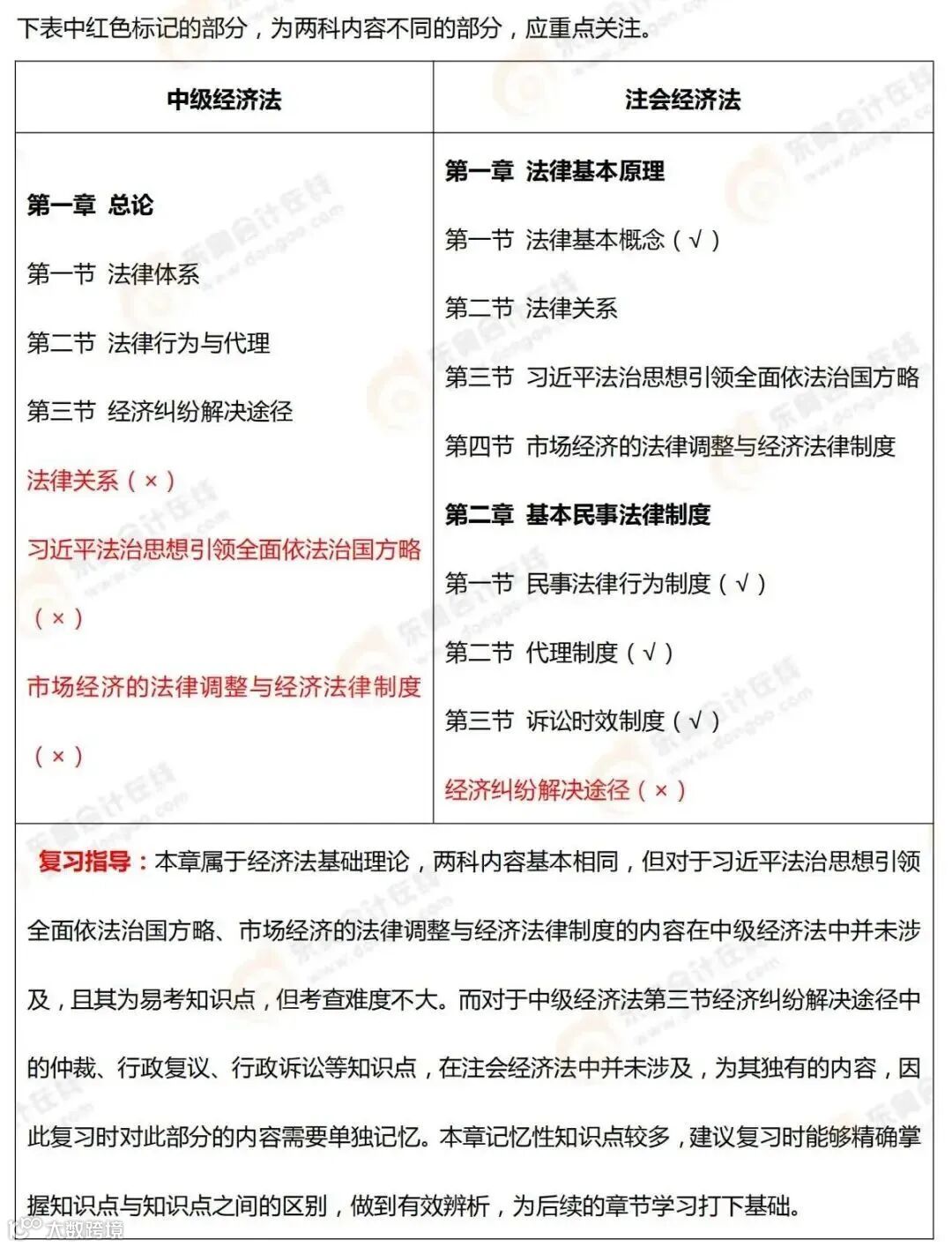
中级《经济法》与注会《经济法》
22年中级《经济法》由原来8章内容现为7章,删除了占30分左右的税法部分内容,还补充了一些新的知识点。
删除后,中级《经济法》和注会《经济法》整体知识点重合度更高,约占中级总考核分值的80%左右。相重合的内容,基本遵循了内容量和难度值“注会>中级”的规律。
由于23年教材还未发布,以22年为例:
由于文章篇幅有限
可长按识别下方二维码
发送关键词:"对比"
查看并下载完整版对比
👇👇👇
如何高效拿证
明年中级1年过3科呢?
你是否也惊叹于注会考试与中级的内容重合度竟然如此之高?所以,“考注会,送中级”并非空穴来风!
这么算来,备战CPA的朋友们,如果条件允许,建议1年报3科,高效拿下中级证书!提升拿证的效率!
虽然已经有了知识底蕴,但是还是不知道如何规划怎么办?别怕!今晚19:30,东奥领学人蒋浩老师给大家带来中级1年过3科规划指导!
锁定今晚直播间,不见不散!

用更少的时间,收获更多的证书,提升自己的竞争力!祝愿每一个认真备考的你,都能顺利拿证!
除此之外
东奥还为所有挑战1年过3科的考生
赠送奖学金!!!!
23D班学员参与挑战成功
东奥赠你1500-2000元奖学金~
VIP签约特训班学员挑战成功
奖励6000元奖学金;
1V1私人订制计划学员参加挑战成功
最高奖励10000元;
✨✨✨
加入一年三科「挑战大联盟」
还可瓜分万元现金红包!
更有名师周边、通关小灶课等专属福利!
立即0元锁定挑战资格~
同时赠送14天D班畅听卡
挑战席位每天100名,速速抢占!
更有「购课全额返」为你加磅
满2000元即返全额学习金
买多少,返多少!
返还的学习金可用于购买指定商品!
活动截止至10月31日
↓速速抢占名额,点击下方了解详情↓
|本文由东奥会计在线(ID:dongaocom)整理发布。
若须引用或转载,请务必与我们联系并在文首注明以上信息。未经授权擅自转载者将被依法追究法律责任。

