重要通知!又3地区发布22年中级延考取消公告!赶紧跟着奥奥来看详情!
又3地宣布
22年中级延期考试取消!
1、河北保定:
对原定于12月3-4日举行的2022年度全国会计专业技术中级资格考试延期考试予以停考。
2021年已经取得的中级资格合格成绩有效期相应延长1年。退费相关事宜另行通知!

2、重庆:
取消原定于12月3日-4日举行的重庆考区2022年度全国会计专业技术中级资格延期考试。
对在我市报名参加2022年度全国会计专业技术中级资格延期考试且已通过资格审核的考生,退还报名费。退费操作程序在重庆市财政局官网另行通知。已参加2021年部分科目考试成绩合格的,成绩有效期延长一年。

3、西藏:
原定于9月3日-5日举行的2022年全国会计专业技术资格中级考试延期至12月3-4日,经决定取消2022年度全国会计专业技术中级资格西藏考区考试。
图片来源:西藏自治区会计网
▪ 凡报名参加西藏自治区2022年度会计专业技术中级资格考试的考生,报名系统会自动将考生信息顺延至2023年度,考生无需再进行报名及缴费。
▪ 通过2021年全国会计专业技术中级资格考试科目的,考试成绩有效期将相应延长一年。
希望延考取消地区的考生调整好心态,不要气馁!努力都不会白费,你的所有的付出,都会是一种沉淀,它们会默默铺路,终有一天,会让你的人生灼灼发亮。
你有坚强的后盾,请不要焦虑,不要担心,你需要的我们都会为你准备好💖
学习不再是一个人孤军奋战
而是一群人、共同进步、相互鼓励!
长按识别二维码
加入2023中级备考交流群
大家相互监督、相互激励
⬇️共同进步、一起通关拿证⬇️
各地官方陆续发布防疫通知
各位延考生务必重视!
近期,各地官方陆续发布了防疫通知,每年都有考生因防疫要求不合格,而被拦在考场外,具体要求有所差异,各位考生要重视起来!
1
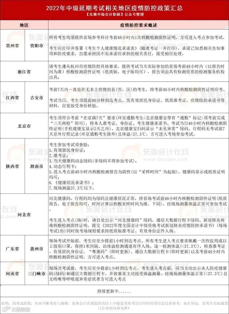
江西吉安
考前7天内一直处在无本土疫情的县(市、区)的考生,持考前48小时内核酸检测阴性证明应考。
考试当日,考生须提前90分钟到达考点,凭有效居民身份证、纸质准考证、疫情防控承诺书等材料,自觉接受身份核验。
图片来源:吉安市财政局
2
陕西渭南
考生参加考试须查验:有效居民身份证;准考证;当天健康码动态绿码(非绿码不得参加考试);动态行程卡;进入考点前48小时内核酸《健康状况承诺书》;现场测温37.3℃以下。
图片来源:渭南市财政局
3
河北
河北健康码、行程码均为绿码且健康状况正常,持首场考试前48小时内核酸检测阴性证明(纸质报告、电子报告均可,时间计算以核酸采样时间为准,下同)、经现场测量体温正常可参加考试。
图片来源:河北省财政厅
其他地区防疫通知也在陆续发布中,奥奥进行了整理汇总,下面的表格会及时更新,请大家持续关注!
识别下方二维码
回复:政策
查看防疫政策通知原文
👇👇👇
中级延考临近,大家要多多关注本地官方发布的相关信息,严格按照本地区的疫情防控要求合理出行,利用剩余的时间积极备考,争取顺利通过中级考试!
近期各地政策时有变化
立即扫码入群
↓和更多延考生交流备考↓
*说明:因考试政策、内容不断变化与调整,东奥会计在线提供的以上中级会计考试信息等仅供参考,如有异议,请考生以权威部门公布的内容为准。
多地准考证打印入口开通
务必提前打印!
🌟提醒:目前,江西、广西、海南、四川、贵州地区已开启准考证打印入口,请各位考生注意截止时间,及时打印!
图片来源:财政部
暂未公布中级延考准考证打印时间的地区有:安徽、青海地区,奥奥已经将时间进行汇总,各位考生一定要注意截止时间,及时打印!
识别下方二维码
回复:打印
获取中级延考准考证打印入口
👇👇👇
距离2022年中级会计延期考试仅剩8天!希望各位考生都能将时间利用好,早日拿到中级会计师资格证!
正值注会出分季,23年课程钜惠!现在正是入手中级好书好课的时机!中级考生快来抢福利了!
全场图书每满200减30!东奥王牌《轻一》三大版本随心选!东奥名师亲编,全阶段覆盖!
出分季钜惠,中级D班劲省600元!82%以上东奥学员的共同选择!18位东奥名师好课,随心选听!
每日限量200个名额!赶快识别二维码抢优惠吧!
↓ 关注我,一起发现更多宝藏 ↓
|本文由东奥会计在线(ID:dongaocom)整理发布。
若须引用或转载,请务必与我们联系并在文首注明以上信息。未经授权擅自转载者将被依法追究法律责任。

