23年税务师新课全面升级!买课送书,书课同步,购23年税务师D班最高赠送10本图书,扫码购买↑
2022年税务师考试成绩已出,想继续在财会这条路上走得更远的各位小伙伴,我们不能停下脚步,要继续努力,下个奋斗目标可以向注册会计师、中级会计师等发起挑战。
税务师考试与注会考试、中级考试、初级考试都有很强的关联性,跨考这三大证书非常合适。今天,奥奥整理了相关跨考干货,赶快来学习~
税务师跨考注册会计师
政策对比&备考建议
注册会计师对于每一个财会人来说,并不陌生甚至如雷贯耳,高达百万的报考人数让我们见识到了注册会计师的热度。这不仅是因为它的考试难度,还因为它超高的性价比!
以下是税务师考试与注册会计师考试政策对比,一起来看:
从上图报名条件来看,注册会计师的考试报名条件并不高,2023两大证书报名时间和考试时间安排得也非常合理!税务师转战注册会计师十分可行!
注会考试、税务师考试都属于大型的资格类考试,同时备考,看似很有压力,实则不难。以下图片能够直观了解注会、税务师哪些科目存在联系。
虽然注会考6科,税务师考5科,但是两个考种的考试科目关联度极高,知识点存在很多重叠部分,一备两考能够起到相互辅助的效果,双证同收,效率更高。
了解更多注会考试备考资讯
请关注【东奥注册会计师】公众号
税务师跨考中级会计师
政策对比&备考建议!
自会计从业资格证被取消后,初级证书成为会计人入行的必备证书。而中级会计师的含金量也水涨船高,成为企业财务管理层的标配证书。23年拿下中级证书,对于税务师考生来说,也是不错的考证目标。
以下是税务师考试与中级会计考试政策对比,一起来看:
税务师的部分科目与中级会计考试科目的契合度很高,其中税务师的《财务与会计》与中级会计的《中级会计实务》和《财务管理》的契合度高达90%,税务师的《涉税服务相关法律》与中级会计的《经济法》的契合度也不低。
税务师跨考中级有很大优势,取证难度也会减小很多!建议满足条件的同学可以一备两考中级会计,拥有中级会计师证书在竞争中也多一份强有力的筹码!
了解更多中级会计备考资讯
请关注【东奥中级会计职称】公众号
税务师跨考初级会计师
政策对比&备考建议!
证多不压身,多学习总归是好的,时间富裕的考生还跨考初级会计,2023年初级会计报名时间为2023年2月7日至2月28日,准备报考初级会计的考生要抓紧时间报名了!
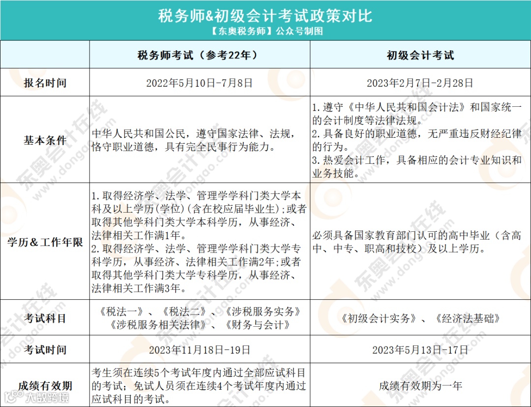
以下是税务师与初级会计考试相关政策对比,一起来看:
如果想今年同时报考税务师和初级会计考试是完全可行的,初级会计考试一般会在每年的5月份进行,税务师考试一般在11月份进行,备考时间是绰绰有余的。
《初级会计实务》与税务师《财务与会计》;《经济法基础》与税务师《税法一》、《税法二》存在关联。
税务师&初级会计考试科目关联性分析↓
了解更多初级会计备考资讯
请关注【东奥初级会计职称】公众号
📢📢📢
正值22年税务师出分季
跨考中级、注会专享大额券
↓扫码立即领取↓
2023年中级、注会新课全面升级
买课送书,书课同步
正是入手的好时机
如此绝佳机会,备考23年考试的你
千万别错过了!!
领完专享大额券后
扫码添加老师咨询立享优惠哦~

↓ 关注我,一起发现更多宝藏 ↓
|本文由东奥会计在线(ID:dongaocom)整理发布。
若须引用或转载,请务必与我们联系并在文首注明以上信息。未经授权擅自转载者将被依法追究法律责任。

