️23年初级考务安排陆续公布,扫描上方二维码,一键速查各地报名政策↑↑↑
在初级会计报名过程中,上传报名照片是至关重要的一个环节,照片将用于制作准考证、会计专业技术资格证书等。当然也有很多考生因为照片问题报名失败!
所以,小伙伴们一定要严格按照要求上传照片!
为方便大家了解,奥奥为大家带来了初级会计报名照片上传要求及照片处理流程图解,赶紧一起来看看吧!
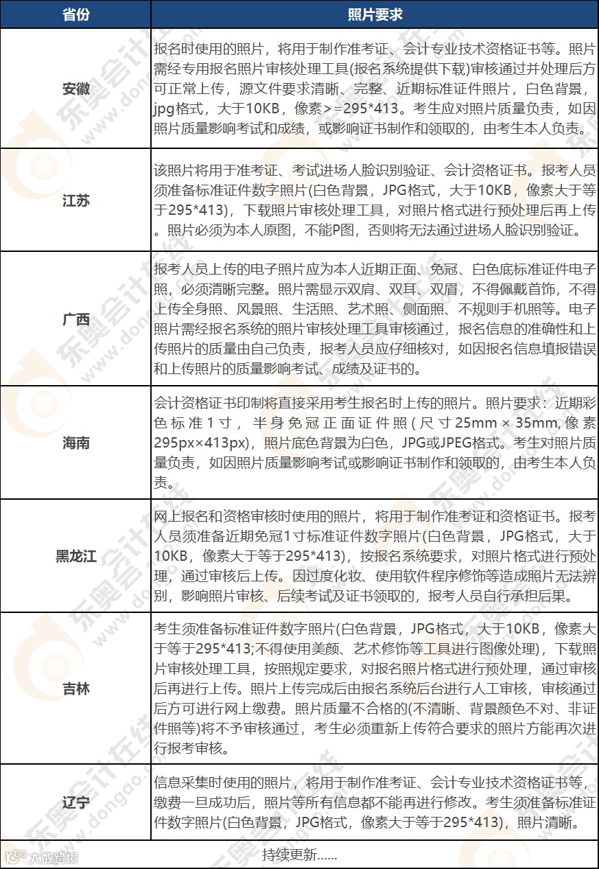
各地区报名照片要求汇总
截止到奥奥发文时间,已有多地报名简章已经公布了对报名照片的要求,整理如下:
目前,基本上都是要求1寸白底免冠证件照,jpg格式,大于10KB,像素>=295*413。同时,要求先下载照片审核处理工具,将照片经过审核处理后再进行上传。
那么,照片上传的流程是怎样的呢?奥奥以2022年初级会计照片审核处理工具使用为例,帮助大家提前了解一下~
如果你准备23年参加初级考试
不如一键加入东奥备考群
免费享受报名提醒、答疑
备考指导等超值服务
👇👇👇
照片处理流程详细图解
23年初级会计报名照片处理流程暂未公布,预计与去年差别不大,以下是22年初级会计报名照片处理流程图解,供大家参考!
1、下载安装“照片审核处理工具”
点击“照片审核处理工具”下载并解压安装图像处理软件,然后双击打开桌面上的快捷方式“报名照片审核处理工具”。
考生注意:
①本工具是报名照片审核处理工具,只有审核通过的照片才能在报名注册时正常上传。
②照片必须是标准证件数字照片,严格按照各地报名简章要求准备好照片。
③为保证照片清晰度,禁止将像素数量不满足要求的照片进行放大后使用。
④报考人员对照片质量负责,如因照片质量影响考试、成绩或证书的,由报考人员本人负责。
2、点击“打开照片文件”按钮
点击“打开照片文件”按钮,选中所要上传的报名照片,并打开:
3、验证照片是否符合要求
如照片符合要求将自动裁切出符合要求的报名照片,不符合要求会提示照片存在的问题。
如果上传照片不符合规范(如尺寸不对、像素过低、非白底照片等)将出现以下提示页面,这时,考生需要重新调整后上传。
4、保存照片
照片审核通过后,点击"保存照片文件"按钮,保存审核合格后的照片文件(默认文件名为:报名照片.jpg):
5、上传照片
将保存后的"报名照片.jpg"文件作为报名照片上传至报名系统,报考人员保存照片后点击“退出操作”即可。
关于报名照片的问题就说到这!奥奥建议大家有条件的话可以准备一张好看的照片,因为以后证书上就是这张照片哦~
说明:因考试政策、内容不断变化与调整,东奥会计在线提供的以上初级会计报名时间等信息仅供参考,如有异议,请考生以官方部门公布的内容为准!
初级教材&轻一何时发货?
近期,奥奥收到很多小伙伴询问:初级教材&东奥轻一何时发货的问题!
今日,东奥正式对外公布23年初级图书发货公告!对大家的高频问题进行解答!
问题1:2023年初级图书什么时候现货?
答:2023年初级【官方教材】预计于2月6日左右现货,现货入库后第一时间安排给学员办理发货,请您耐心等待;
2023年初级【轻松过关】系列辅导书,老师及东奥教研、教学人员一直在紧锣密鼓的编写图书,但是为了保证质量,我们会在图书确定无问题后,再进行印刷,预计2月中旬左右会出版,出版后,我们的多个库房,24小时同时为不同地区学员进行发货;
问题2:预定图书发货怎么通知?
发货后会给您发送物流短信提醒,通过扫描下方二维码,输入【购买订单号】自助查询物流状态!
说明:因快递单量较大,可能涉及快递物流更新不及时,如暂未查到物流更新进展,您可以换个时间再刷新查看!
问题3:图书是完全按照购买顺序进行邮寄吗?
答:是的,根据购买时间顺序进行审单发货,但为了让所有学员尽快收到图书,我们会通过多个库房一起「就近」发货!
另受快递揽收及物流在途时效均受到影响,不能完全保证不会出现突发情况或特殊情况的发生,但如果出现少许顺序偏差,相隔时差也一定很短,希望您能谅解!
问题4:图书使用什么快递邮寄,是否可以选择?
答:东奥默认中通或韵达快递邮寄,偏远地区可能会采用邮政等,由于订单量较大,避免合作快递网点压力过大导致积压及滞留,暂无法接受指定!
问题5:图书是否可以修改地址?
答:图书未邮寄是可以更改的,如地址有变动,请您及时联系东奥客服进行修改!
问题6:图书收货前怎么安排学习?
答:由于2023年教材下发较晚,为了让您能有更充足时间备考,我们的基础班课程已提前开课,如果您购买 了「初级书课包」商品,现在就可以提前听课学习!
Ps:如何激活领取课程:
-天猫、京东、抖音学员:购买成功10分钟后→扫描右边二维码输入订单号、东奥官网用户名(如未注册请输入手机号)→激活成功后→会计云课堂APP,点击“学习”
-官网学员:无需激活,自动赠送
今年初级报名推迟,考试提前,备考23年初级的时间被大大缩短!
图片来源:新浪微博
罕见3个月「超短备考期」难度激增!尤其是对于零基础学员来说,备考难度更是大!
为了帮助大家降低备考难度,东奥决定特将23年基础班提前开课!依据新大纲,精选恒考点,帮你抢先打牢基础,从容应对考试!
东奥已开课,还没购课的同学抓紧啦
东奥重磅推出3款轻一书课包~
书课配套,备考更轻松!
名师+好书+好课
一站式备齐带你躺赢初级!
奥奥强烈推荐轻一豪华版
省心上岸,一套就够!
👇点击下方图片,开启通关之旅👇
东奥针对不法分子诈骗行为的郑重声明
近日,北京东奥时代教育科技有限公司(下称“东奥”)接到学员举报,有不法分子捏造事实,以“双减政策制度不符合要求,资金链断裂,东奥被迫停业,主动上报资产、开设资金监管账户为学员办理退费”为由,采用国家市场监督管理总局的名义发布虚假文件、通过加退款群、诱骗点击链接等非法手段实施诈骗行为。
该行为已涉嫌违法犯罪,严重损害了东奥和广大学员的合法权益。现东奥针对该诈骗行为,特此发表声明如下:


↓ 关注我,一起发现更多宝藏 ↓
|本文由东奥会计在线(ID:dongaocom)整理发布。
部分内容/图片源自于人社部等;若须引用或转载,请务必与我们联系并在文首注明以上信息。未经授权擅自转载者将被依法追究法律责任。东奥会计在线保留所有权利。

