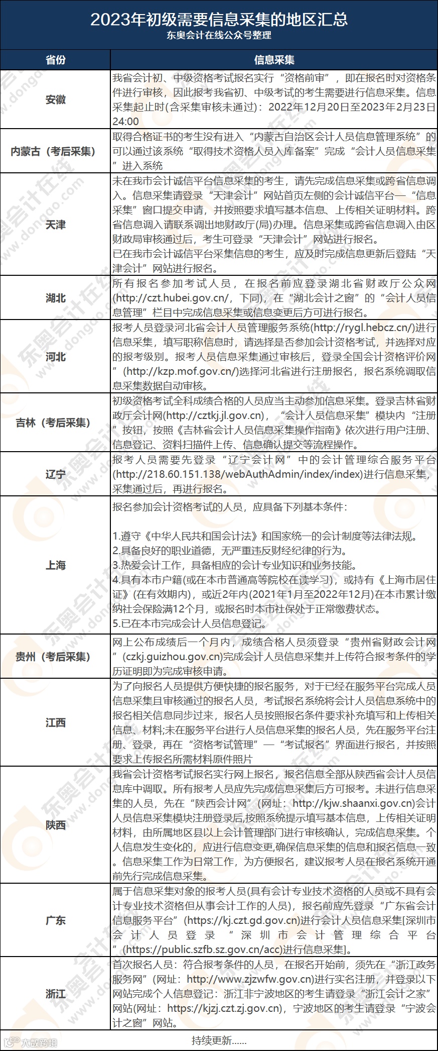
初级报名在即,准备报考23年初级考试的小伙伴们注意了!多地明确要求报名需完成信息采集!否则无法报名成功!
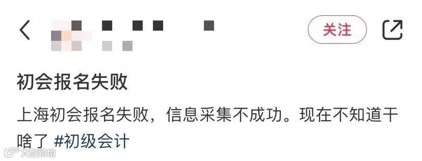
往年有很多因为信息采集失败,导致未能报名成功的小伙伴👇🏻
图片来源:小红书截图
哪些地区需要信息采集吗?
采集的流程是什么呢?需要准备什么资料?
往年采集的信息可以修改吗?
奥奥为大家整理了关于信息采集的答疑,速速一起来看!
信息采集是什么?
信息采集指的是:当地财政厅等相关机关采集持证人员的信息,包括学历、职称、行业、单位、部门、年龄、性别、照片等基本信息。一般需要自行在网上申报,交给财政部提交数据。
自从会计从业资格考试取消后,会计人员的认定不再是以是否持有从业资格证为依据。会计人员的信息都需建档入库,以信息库是否存在会计人员信息为标准进行会计人员的管理和服务。
# 奥奥解释:
信息采集属于系统录入。2021年初级会计考试网上报名系统开通后,部分地区会直接从当地的会计人员管理系统中调取信息,如果报名人员没有在系统中录入信息,则会导致信息调取失败,进而影响报名。
信息采集需要什么呢?
信息采集的内容包括:个人基本信息、本人电子照片、教育经历、学历学位、会计从业信息、专业技术资格等、守信、失信、已发表论文等,各地可能会有不同,因此建议大家查询所在地区信息采集要求!
🔔23年初级正式开课啦🔔
名师+好书+好课
一站式备齐带你躺赢初级
👇点击下方卡片,查看课程详情👇
23年初级报名前
这些地区务必提前完成信息采集!
各地区23年报名政策已发布,奥奥已整理需要在报名前进行信息采集地区,大家务必在报名前完成!
长按识别下方二维码
回复关键词:采集
查看各地初级报名信息采集公告原文
在工作地采集还是在户籍地?
会计人员信息采集实行属地化原则。
在岗会计人员
按工作单位所在地行政区划进行采集,即在系统内填报工作单位所属市、县(市、区),工作单位在外省的在所在省采集(请关注所在省市财政部门相关信息),省内单位派驻外省的按省内单位采集。
非在岗人员
在其户籍所在地、居住地或学校所在地中任选其一进行采集。具体情况参见本省有关规定。
23年初级报名倒计时2天
东奥名师团为你有效赋能!
根据往年经验,每年都有考生,因为错过报名时间、没有提前看报考地的特殊要求等种种原因,错过一年一度的初级会计职称考试报名!
识别下方二维码立即预约报名
👇👇👇
不知道如何报名?/报名遇到小问题?23年初级报名期间(2月7日-28日),东奥初级名师团10大名师3维度全天直播,为你备战初级有效赋能!
1
沉浸式报名步骤详解
2月7日8点起,东奥金牌学习规划师,手把手报名指导!为你逐一解答报名问题!
👇🏻扫码进群,获取直播入口👇🏻
2
初级名师团·指点迷津
报考备考迷茫不定?多位初级名师做客东奥直播间,多场直播为你解答23年备考难题!
👇🏻扫码进群,获取直播入口👇🏻
3
东奥名师· 正课大公开
2月9日-15日,每晚19:00开始,东奥正课免费听,踏向备考第一步!
获取上方三重福利
及更多干货分享
赶快扫码锁定东奥初级备考群
👇👇👇
为帮助大家节省时间、顺利报考东奥上线了初级报名条件政策查询系统!
即扫即查!报名不耽误!第一时间获取23年初级各地报名政策扫描下方二维码立即查询
👇🏻👇🏻👇🏻
💪💪💪
初级教材变动已公布
今年都有哪些变动?
难度如何?又该如何备考?
2月6日12点,19点
东奥名师黄洁洵、肖磊荣老师
详细为你解读教材变动&学习方法指导
你关心的所有备考问题
都会在直播中为你解答
点击下方卡片,立即预约直播
👇🏻👇🏻👇🏻

↓ 关注我,一起发现更多宝藏 ↓
|本文由东奥会计在线(ID:dongaocom)整理发布。
部分内容源自各地区财政厅。若须引用或转载,请务必与我们联系并在文首注明以上信息。未经授权擅自转载者将被依法追究法律责任。东奥会计在线保留所有权利。

