重磅消息!刚刚!
官方正式公布2023年中级教材变化!
各科目页码均有所增加~
那么今年的教材到底变化大不大?
各科目的新增内容多吗?
针对最新教材应该如何备考呢?
长按识别下方二维码
回复关键词:变化
查看2023年中级教材变动对比
今年教材变化大不大
新增或者删除了哪些考点?
赶紧跟着奥奥抢先来看!
2023中级教材变化对比
有增有减有改,速看!
终于等到了!教材变动一出,东奥第一时间进行整理,以下为中级各科目具体变化内容,一块来看看!
1
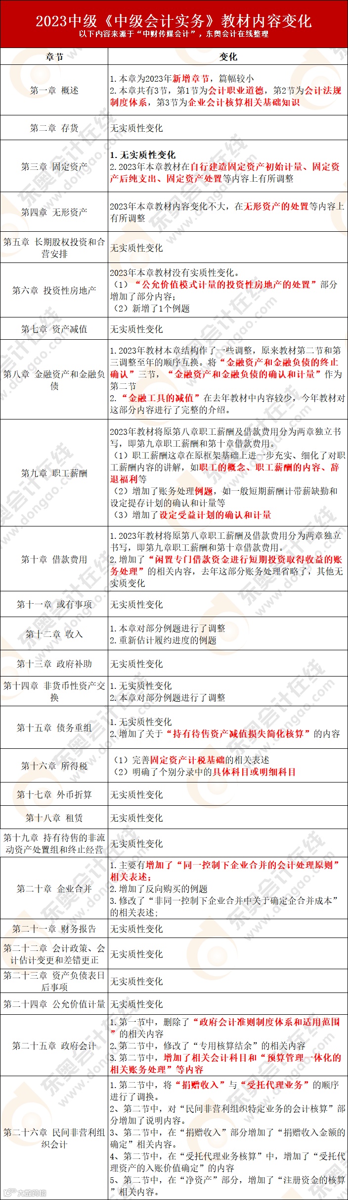
《中级会计实务》教材变动(26章)

2
《财务管理》教材变动(共10章)

3
《经济法》教材变动(共7章)

由于篇幅有限,识别下方二维码
回复关键词:变化
查看2023年中级教材变动对比
教材变化大不大?变化后难不难?
东奥名师直播解读来了!
今年的中级教材实在是“难产”,从3月等到4月,终于等到了!
教材都有哪些变动?今年难度如何?又该如何备考?东奥名师直播解读来了!
+
23年中级教材变动解读
直播安排如下
本次将有2轮重磅解读直播,官方教材变动直播后,东奥名师张敬富、张一琳、苏苏老师第一时间抢先解读,4月24日3场「新教材变化——抢先解读」!
待中级教材正式下发后,还有3大《轻一》名师张志凤、闫华红、黄洁洵老师深度解读及学习方法指导!
长按识别下方二维码
立即预约教材变动解读直播
教材变化已公布
23中级教材即将现货!
经历了一次又一次发货时间的改动,让大批中级考生直呼:“受不住啊!”
今日教材变化已出,根据官方教材店铺显示,2023年中级官方教材将于4月26日开始发货,看来这波教材发货时间可以说是“稳了”!终于等到了!
图片来源:中财传媒会计
中级考试求新求变,因此每年教材变化的内容,都是考点。通过教材及时掌握变化的内容,可以避免因为使用旧教材或旧资料出现的知识重复或遗漏的问题。
所以,新教材的变化对考生来说至关重要!中级教材现货后奥奥也会第一时间通知大家,请大家近期关注奥奥~
2023中级报名政策汇总
务必收藏~
23年中级全国统一报名时间是6月20日至7月10日。截止目前,已经有27地区公布了考试报名简章!
奥奥进行了汇总,包含报名时间、资格审核、报名费用!火速来看↓
请大家一定要仔细查看当地规定,牢记报名时间及要求,防止错过报名~
教材即将下发,备考即刻起航
东奥3大福利,助你学习无忧!
中级教材下发及报名节点延后,很担心时间不够用?一次过3科有压力?别焦虑!东奥给出3大震撼福利,让您中级速成无忧!
福利1:免费多送1年!
为帮助学员应对今年的教材下发晚、备考时间短的问题,6月30日前购D班2年3科班,免费多送1年,畅学3年3科!给你超安心的保障!
福利2:D班新增特训营,60小时快过中级
23年中级教材下发延后,备考时间缩短,为助您省时过关,D畅听班独享冲刺好课豪华升级为「60H逆袭特训营」!
由轻一名师倾力打造,每科只要40~60H「超浓缩」速成体系,助力高效过中级!
福利3:「初中级衔接特训营」免费听!
专为想要1年拿下初中级两个证的学员打造!初级轻一名师肖磊荣亲授,只要8~10小时,带您理清:
专为初级学员转考中级打造,5月初级考后即刻开班!
建议23初级考生,5月考后立即跟进本班,全面了解初中级衔接的高效方法+必学知识点,学习后,即可跟进「60H逆袭特训营」,提升学习效率!
价值¥500的「初中级衔接特训营」,购中级D畅听班免费送!
2023东奥中级新课大升级
买课送书,即刻开学
82%东奥学员的共同选择
17位东奥超一线名师好课全享
购D班更有机会瓜分50w学习奖金
👇2023新课已开班,扫码立即开学👇
23年的中级备考之旅已经正式扬帆起航!希望考生们都尽快稳住心态,以不变应万变,尽快进入学习状态!认真备考,早日上岸!
扫码进入东奥中级备考群
get更多中级备考干货&最新资讯
👇👇👇
↓ 关注我,一起发现更多宝藏 ↓
|本文由东奥会计在线(ID:dongaocom)整理发布。
若须引用或转载,请务必与我们联系并在文首注明以上信息。未经授权擅自转载者将被依法追究法律责任。

