刚刚!
财会圈发生大事件
2023年中级官方教材正式现货了!
终于等到啦
长按识别下方二维码
↓立即订购23年中级官方教材↓
新教材已公布
今年有哪些新增与删减?
变化大不大?变化后难不难?
相比于往年简单了还是难了?
23年考生应该如何应对?
东奥名师直播解读来了!
东奥张志凤、闫华红、黄洁洵老师
详细解读中级教材变化&学习方法指导!
👇🏻点击下方卡片,立即预约直播👇🏻
12:00~13:00,张志凤老师《实务》指导
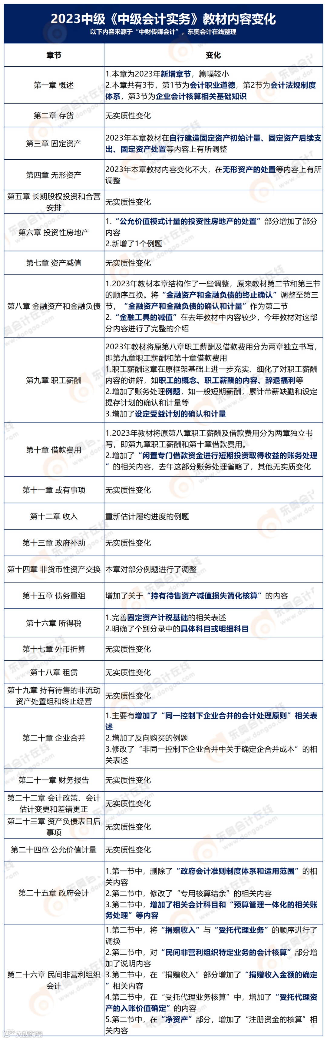
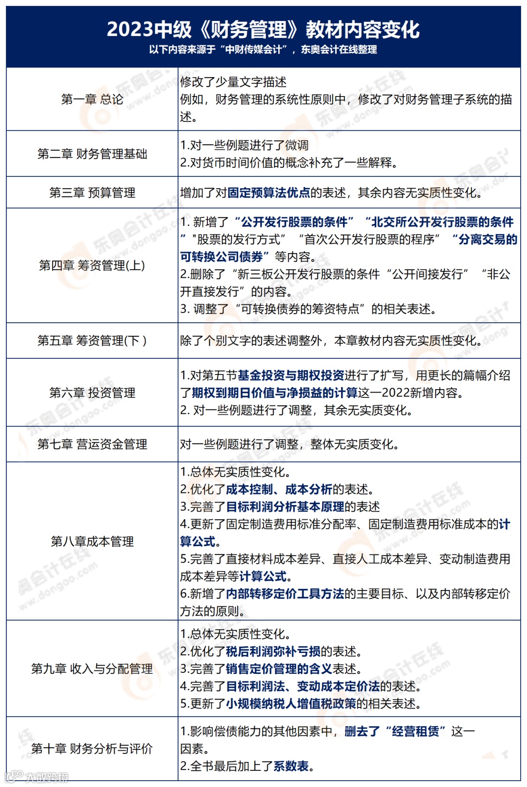
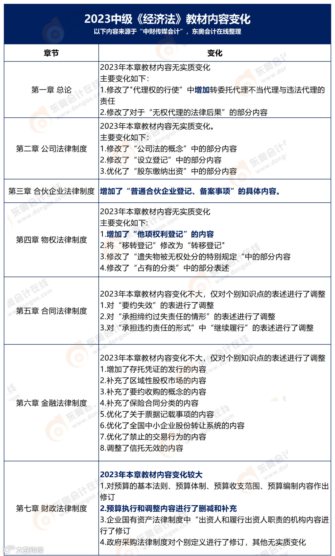
2023中级教材变动详细解析
立即抢先看!
23日,中级教材变动率先公布,教材变动大不大,都有哪些变化呢?中级3科的难度如何,又该如何复习呢?
东奥教务团队已为大家整理好详细变动,赶快一起来看!



扫描下方二维码
回复关键词【变化】
获取23年中级教材详细变化PDF版
👇👇👇
你最关心的
中级教材&轻一何时发货?
教材已经正式现货!大家最关注的就是:东奥中级教材&东奥轻一何时发货!
东奥发布《关于23年中级考试图书发货时间公告》!为大家进行解答!
问题1:2023年中级图书什么时候现货?
答:2023年中级《官方教材》已于「4月26日」现货,购买后48h内发货!
2023年中级《轻松过关®》系列辅导书,预计「5月中上旬] 左右陆续出版!
2023年中级巧学《基础大通关》《好题大通关》辅导书,预计「5月中下旬] 左右陆续出版!
2023年中级《轻松过关®四》《21天浓缩记忆册》适用冲刺阶段,预计考前2-3个月出版,敬请期待!
问题2:预定图书发货怎么通知?
发货后会给您发送「物流短信」提醒,您也可以通过扫描右边二维码,输入「购买订单号」自助查询物流状态!
问题3:图书是完全按照购买顺序进行邮寄吗?
答:是的,根据购买顺序发货,但为了让所有学员尽快收到图书,会通过多个库房一起「就近」发货!
问题4:图书使用什么快递邮寄,是否可以选择?
答:东奥默认使用「中通」、「韵达」或「极兔」快递为学员办理邮寄,偏远地区可能会采用邮政!
Ps:如何激活领取课程:
-天猫、京东、抖音学员:购买成功后→扫描右边二维码输入订单号、东奥官网用户名(如未注册请输入手机号)→激活成功后→会计云课堂APP,点击「学习」
-官网学员:无需激活,自动赠送
2023年中级会计备考
该如何规划?
2023年中级会计备考已经步入正轨,你的备考进度如何了?
虽然中级会计报名时间延后了,但是大家开始备考的时间可没有延后!奥奥在这里建议大家,中级备考可分为3个阶段进行规划!
在教材下发之后,就进入基础阶段的学习,这个阶段要注重学习质量,争取将每一个知识点都学习透彻。将备考速度放慢。全面学习中级会计考试教材中的所有知识点,不放过任何一个考点。
这个阶段学习重心要由看书转变为做题,大家可以通过做专项练习、跨章节综合题、模拟试题等不同类型的习题全面复习,从而加深对重要考点的印象,加强对教材的记忆。
在考前冲刺阶段大家要稳住心态,无论如何不要半途而废。考生们可以将复习重心回归到知识点上,做历年考试试题,归纳命题人的出题思路,总结解题技巧,另外,还要进行上机练习熟悉机考。
扫码进入东奥中级备考群
get更多中级备考干货&最新资讯
👇👇👇
23年中级备考
拒绝等待,即刻开学!
根据财政部报名简章可知,23年中级报名时间比22年晚了3个月!备考时间足足缩短近50%!
而中级教材又厚又难懂,如果不借助网课和辅导书学习,时间会非常紧迫!
中级会计教材已经下发,基础阶段如何备考呢?快跟奥奥一起来看这些“神级”备考好物!
23年新版《轻一》,超强升级!购买即送《轻一名师3套题》!
25年匠心沉淀,财会考生人手必备,东奥名师编著,紧贴考纲!一书在手,备考「超安心」!
🔥🔥🔥
中级备考圣经·王牌《轻一》
23年超强升级!
现购《轻一》 享2套书、2套课、4大赠品
预售7折,火速抢购
👇👇👇
教材已经现货,备考务必开启!为了帮助大家追赶进度,东奥特此推出中级小班冲刺VIP!
8周集训营,平均每天每科仅需学习1.5h,帮助大家在有限时间内快速过中级!
为什么选择中级小班冲刺VIP?
📔8周速成:独创性价比学习法,8周学完3本书,极速高效;
📔50人小班:名师+学霸+班导3师引领,小班精细化管理;
📔协议退费:考试不过,全额退费,哪科没过退哪科;
5月25日第一期开班,开班即涨价!!
开班前,强烈推荐尽早进入「1V1补基础专享服务」,老师会1对1带您先补上基础,并针对个人的情况,再进行2次1V1回访。开班后无忧跟得上8周极速计划。
独创
东奥独创性价比学习法
专业名师评估不同内容得分性价比,不同内容分类应对,科学冲刺,轻松破局。
冲刺3步
决战8周集训营!
①8周科学规划:重构教材框架,真正短时高效!结合性价比学习法每周攻克3~5个专题!
②超能提效训练营,周周都是小循环!精准控制时间,帮你锁住每一分!
③集训后,专项带练,强化记忆!8周集训后,再进行主客观题集训,三轮模考和考前终级带背!
帮助消化吸收,吃透重难点,增强信心,让学员从容应考。
还有4种答疑方式,一站式扫清疑惑!并且赠送 2款「补基础」大课及资料,3大好书助力上岸,6大专属记忆资料 + 8大独享题库凝练备考精华!
中级·决战8周集训营·预售期间限时特惠!D班学员升级享额外优惠~赶快识别下方二维码了解课程详情,今年拿下中级就靠它了↓
祝大家都能高效备考,早日拿到中级会计师资格证!
23年中级教材正式现货!
东奥张志凤、闫华红、黄洁洵老师
详细解读中级教材变化&学习方法指导!
识别下方二维码,立即预约直播
👇🏻👇🏻👇🏻
↓ 关注我,一起发现更多宝藏 ↓
|本文由东奥会计在线(ID:dongaocom)原创发布。
若须引用或转载,请务必与我们联系并在文首注明以上信息。未经授权擅自转载者将被依法追究法律责任。


