现书现课即刻开学,23年初级轻一书课包低至128元起,点击上方卡片,了解更多书课详情↑↑↑
🛎紧急提醒🛎
2023上海考生请注意
初级报名第1批今日24时即将截止!
千万别错过!
长按识别下方二维码
回复关键词:报名
↓立即获取23年各地区初级报名入口↓
以下地区着重注意报名时间:
海南:2月7日-26日
河南:2月14日-27日
西藏:2月7日-27日
上海:第一批次2月13-17日24时;第二批次2月24-28日12时;
除以上地区外,其他地区报名截止时间均为2月28日。小奥建议大家尽早报名,以免遇到特殊情况无法报名。
>>戳我查看2023初级报名流程
除此之外,奥奥还为大家整理了23年初级报名前务必注意的两大事项,赶快来看!
报名前确认资格审核方式
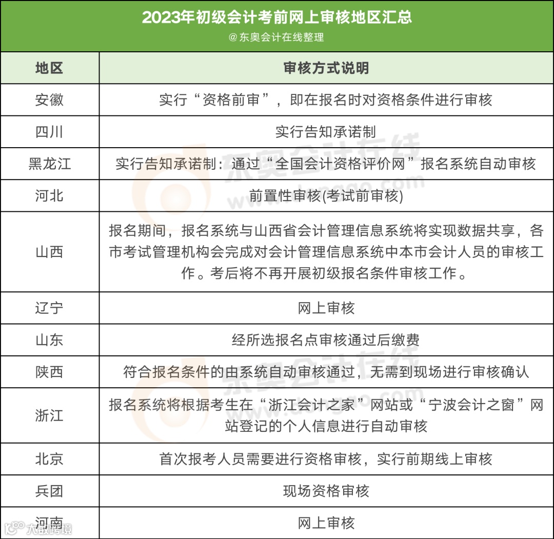
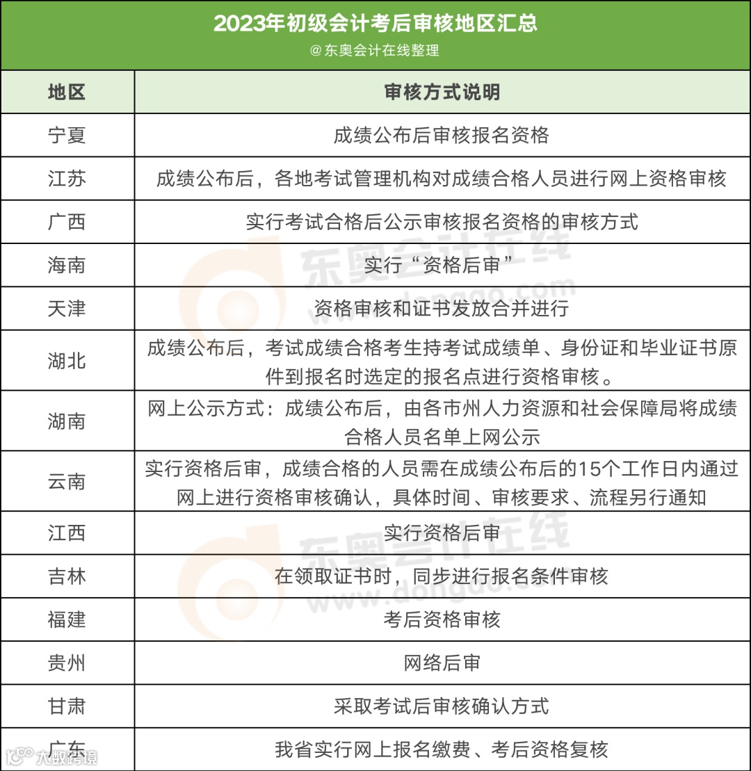
信息审核:为了确保每位参加考试的考生符合报名要求,初级会计考试资格设置了审核环节。但是各地的审核的方式不同。
按照审核方式,一般可以分为线上审核和线下审核。
线上审核一般来说就是考生根据官方通知按要求上传审核材料,或者是[告知承诺],一般就是考生确认自己符合报考条件,做出承诺即可;而线下审核则是需要考生带着审核材料在指定时间去指定地点进行审核。
另外也可以分为考前审核&考后审核,就是在考试之前审核(报名之前审核)或者考试之后审核的意思。
小奥为大家统计了各地审核方式,大家赶快来看!
👇🏻考前网上审核地区👇🏻
👇🏻现场审核地区👇🏻
👇🏻考后审核地区👇🏻
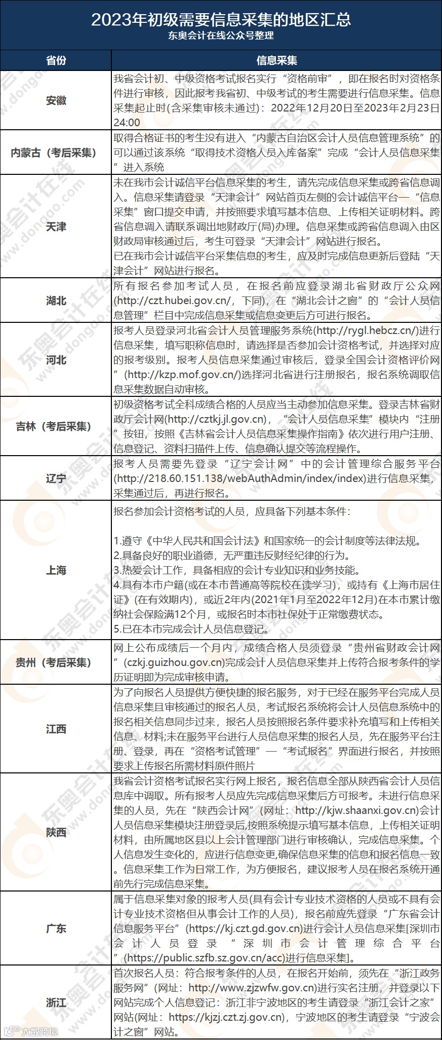
明确是否需要信息采集!
很多小伙伴们还是没有搞明白,到底什么是信息采集,要去哪里进行信息采集,今天小奥就一次性给大家说清楚!
明确要求完成信息采集之后再报名的地区的考生,一定要按要求先进行信息采集!
23年初级报名开启
东奥各地政策查询器来了
👇🏻扫码轻松了解各地报名政策👇🏻
初级报名火热进行中
23年轻一纸质书0元免费领啦!
23年初级报名火热进行中,东奥贴心福利来啦!
2023初级《轻松过关®️一》纸质书限时0元领!没错!免费领!(任选一科目)
✅ 全阶段覆盖,紧贴考纲
✅ 深度剖析考点
✅ 精编习题,全方位打磨
内核强大、功能齐全的"小白书"你值得拥有!数量有限,先到先得!
参与活动,更有23年初级必备资料包、《初级会计备考指南书》免费领取~
扫码下方二维码
👇🏻后台回复【轻一】即可免费领取👇🏻
ps:活动结束后,如无特殊情况,图书将于20个工作日内发出。
初级报名火热进行中,你报名了吗?
报考了初级之后
你是否也会想有机会
再考个中级、注会什么的?
甚至想着
今年要不把初级和其他的证书
一起考一考试试?
体验一把一年双证的快乐?
👇🏻扫码免费试读中级/注会轻一👇🏻
向左滑动看更多
机会这不就来了嘛!
23考季东奥初级学员专享跨考福利!
识别二维码,立享¥2200补贴~
不用费心对比,省钱又省心
👇🏻扫码立即了解👇🏻
说明:因考试政策、内容不断变化与调整,以上初级会计报名等信息仅供参考,如有异议,请以官方部门公布的内容为准!
↓ 关注我,一起发现更多宝藏 ↓
|本文由东奥会计在线(ID:dongaocom)整理发布。
若须引用或转载,请务必与我们联系并在文首注明以上信息。未经授权擅自转载者将被依法追究法律责任。东奥会计在线保留所有权利。

