根据2023年中级报名简章,我们知道中级会计职称考试一共有3门考试科目,分别是《中级会计实务》、《财务管理》和《经济法》,考生需要在连续的2个年度内通过3科,才能拿下中级证书~
最近奥奥发现,大家都对科目搭配方法比较感兴趣,奥奥这就来为大家奉上23年中级最佳科目搭配方案!
赶快来根据自己的备考情况对号入座,带你分分钟"上岸"!
23年中级备考
科目搭配这样选就对了!
1
一年三科
【学习难易程度】
《中级会计实务》★★★★★
《财务管理》★★★★
《经济法》★★★
【适合人群】
有一定的会计基础、时间较为充裕、学习能力强或者同时备考注会的考生。
【备考周期】
建议是450个小时,奥奥特别提醒:今年中级会计考试报名时间延后近三个月,所以大家一定要提前开始备考,不要等到报名之后再开始学习!
【学习时间】
每天最少三个小时,要有计划的学习,不要一会儿学这个一会儿又学那个的,那样学不利于知识的连贯性,要一科一科的学、一章一章的学。
2
两年三科
【有基础考生】
有基础的考生无论是正在从事会计相关的工作还是通过了初级会计师考试,或者是之前备考过中级会计师考试,大家对于会计相关的内容有了一定的了解,因此学习的时候知识点理解会比较容易!
【零基础考生】
零基础考生之前大多没有接触过会计相关知识,基础也比较薄弱。
如果你想2年备考时间较为均衡,可按照以下三个方案进行搭配!
一键关注
获取最新财会备考资讯&备考干货
恭喜中级考生
23年一年多证的大好机会来了!
2023年财会考试时间基本确定,在这个“考证热”的时代,很多同学都有了中级&注会、税务师一备多考的想法!
那么,作为中级考生,是否可以同时备考注会、税务师呢?又该如何搭配科目?一起看下!
1
报考政策
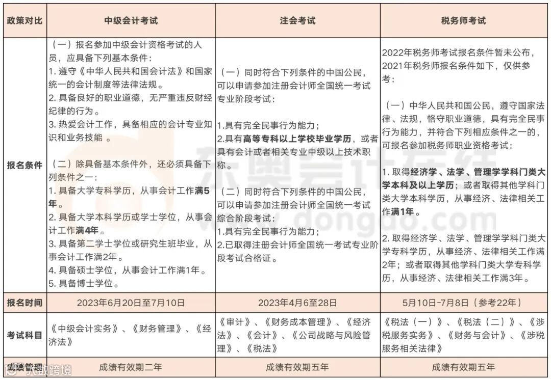
从报名条件来看,中级>税务师>注会,如果你可以报考中级,税务师和注会是都可以报考的!
2
科目重合度对比
⭐ 中级&注会
中级会计职称和注册会计师的部分科目关联性较强,从深度和广度上来说,注册会计师《会计》、《财管》和《经济法》基本包含了中级会计《中级会计实务》、《财务管理》和《经济法》考试的内容。
所以反过来说,考完了中级会计职称,也相当于学习了一部分注册会计师的内容。
⭐ 中级&税务师
税务师的部分科目与中级会计考试科目的契合度很高,其中税务师的《财务与会计》与中级会计的《中级会计实务》和《财务管理》的契合度高达90%,税务师的《涉税服务相关法律》与中级会计的《经济法》的契合度也不低。
3
一备多考科目搭配建议
⭐ 中级&注会
① 中级《中级会计实务》+注会《会计》
针对有基础且基础较好的考生,可以先学习注会会计的课程。该科目的难度较大,需要花费的时间相对较长。
② 中级《财务管理》+注会《财务成本管理》
在两科目同时准备的情况下,对于中级与注会中的重复章节,考生可以先学注会的内容,以注会为主,之后再结合中级财务管理的内容进行整合。
③ 中级《经济法》+注会《经济法》+注会《税法》
注会经济法及注会税法的范围和难度均大于中级经济法的内容,建议大家在学习的时候以注会为主,学完注会的知识点后再去看中级的内容相对来说就会简单一些。注意,千万不要只看注会内容,因为中级经济法的部分内容在注会中并没有体现,需要单独掌握。
⭐ 中级&税务师
① 中级会计实务、财务管理+税务师财务与会计(强烈建议);
② 中级经济法+税务师涉税服务相关法律;
③ 中级经济法+税务师税法(一)、税法(二)、涉税服务实务;
看完上文的对比分析,大家是不是也开始心动了呢?
既可以节约备考时间,还能拿到多张证书。如果你打算一备两考,那么快行动起来,挑战自我,相信自己一定能顺利通过考试!
为了更好的帮助考生上岸,东奥特别上线老学员跨考大额补贴活动,最高可领7000元补贴!
23年全考种新课全面升级!
中注税买课即送书,书课同步 !
东奥老学员可领7000元超高补贴!
购课帮你省钱,让你安心!
想要实现一年多证逆袭
赶快一键扫码领取大额补贴
👇🏻👇🏻👇🏻
↓ 关注我,一起发现更多宝藏 ↓
| 本文由东奥会计在线整理发布。
若须引用或转载,请务必与我们联系并在文首注明以上信息。未经授权擅自转载者将被依法追究法律责任。东奥会计在线保留所有权利。

