春暖花开,气候宜人,阳春四月可太适合开启备考了,不少小伙伴已经进入了学习状态,还有小伙伴内心纠结:
“要不要等新教材下发后在备考?”
“报2科,有必要这么早备考?”
“手里没有资料,怎么学?”
......
税务师考试科目多,涉及范围广,对于零基础考生来说,备考还是存在一定难度的。因此大家一定要提前备考,不要有临时抱佛脚的心态,充分备考才是通过税务师考试的更优选择。
为此,奥奥为大家奉上2023年税务师【预习核心资料包】!
2023税务师【预习核心资料包】
限时0元免费领!
内含23年预习计划、历年真题
必备公式、常用税率、跨考建议等超多干货
✅帮你规划23年学习计划
✅带你快速入门税务师考试
✅送你最有分量的备考干货
预习核心资料,一网打尽!
2023年税务师考试提前抢学
有它就够了!
扫码关注后回复:资料
👇立即0元免费领👇
对于任何一项考试,备考资料都是必不可少的,收集到的资料越全面,对备考来说当然会越好。
但是,资料太多太杂,其实你会发现有很大一部分资料你根本不会看,有些资料看了用处也不大;有时候,资料多了,反而是一种累赘。
资料不在多在于精,这份资料包样样是精华,限时免费领取!快来和奥奥看一看详细情况!
23年预习计划表
“凡事预则立,不预则废。”做什么事有了计划就容易取得好的结果。特别是备考税务师这种学习任务繁重的考试,计划必不可少。
历年真题整理
在备考复习过程中,做题是必不可少的,什么样的题最重要呢?当然就是历年的考题!资料包里超多真题,赶快拿去练习!
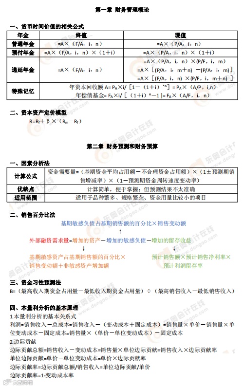
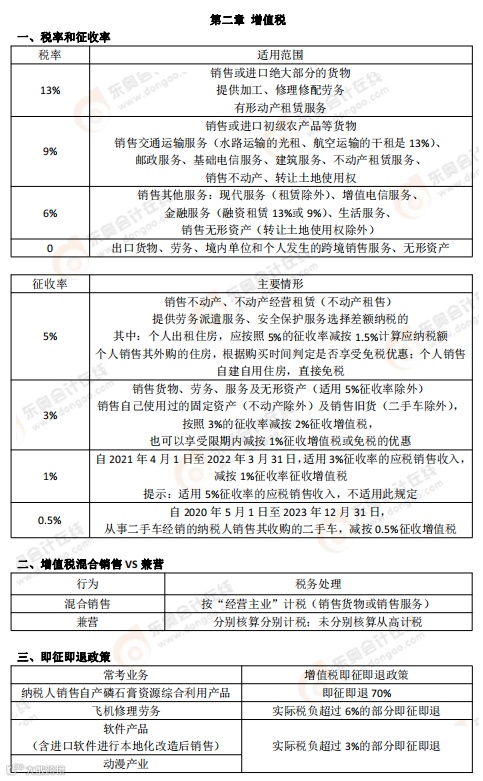
必备公式、常用税率
还包含《税法一》、《税法二》常用税率,以及《财务与会计》必备公式,帮助大家在做题的同时能够速记、巧记税率及公式,速速领取吧!
跨考注会、中级干货
奥奥还为跨考的小伙伴准备了税务师跨考注会、中级多科目内容对比,非常详细,一定要仔细看看!
内容详尽,今天还能免费领!
还在等什么?
拿到手就可以立马开始学习啦!
核心资料一网打尽,
预习备考快人一步!
扫码关注后回复:资料
👇立即0元免费领👇
↓ 关注我,一起发现更多宝藏 ↓
|本文由东奥会计在线(ID:dongaocom)整理发布。
若须引用或转载,请务必与我们联系并在文首注明以上信息。未经授权擅自转载者将被依法追究法律责任。

