2023年税务师新课全面升级,买课送书,东奥老学员现购D班立省¥500,扫码购买↑
昨日,中税协发布
2023年税务师职业资格考试报名公告!
🔔
报名时间
5月8日10:00-7月10日17:00
补报名时间
8月4日10:00-8月14日17:00
💥
更重要的是
2023年税务师考试大纲正式公布!
考试大纲是考试知识点的提纲
知识点的变动一目了然!
今年的考试大纲变化大吗❓
各科目新增内容多吗❓
针对变化应该如何备考呢❓
东奥教务团队详细变动解读来了!
赶紧跟着奥奥火速来看~
识别下方二维码
回复:大纲
查看23年税务师考试大纲完整版
👇👇👇
2023年税务师考试大纲
变化详细对比
2023年税务师大纲一出,东奥教务团队进行解读,以下为大纲解读详细内容,一块来看看!
《财务与会计》大纲变动
《涉税服务实务》大纲变动
《涉税服务相关法律》大纲变动
由于篇幅有限,此处仅展示了部分内容
识别下方二维码
回复:大纲
获取大纲变动详细对比PDF
👇👇👇
《税法一》大纲变动
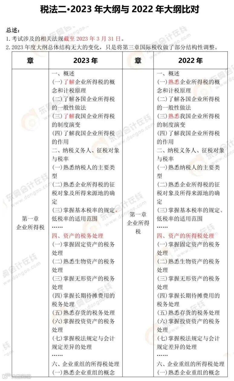
《税法二》大纲变动
由于篇幅有限,此处仅展示了部分内容
识别下方二维码
回复:大纲
获取大纲变动详细对比PDF
👇👇👇
考试大纲正式公布
23年税务师备考正式拉开帷幕!
23年税务师考试大纲已经发布,这也就意味着23年税务师备考正式拉开帷幕。还未开始备考的小伙伴,真的要行动起来了!
很多考生表示:大纲出来了,今年要加油!立即备考。
图片来源:新浪微博
对于每一个备考的考生来说,考试大纲是复习的指导性文件,是命题组专家命题的唯一依据,决定着当年考试的命题方向。
无论考题如何变化,都离不开考纲上的内容。所以考生一定要重视税务师大纲,针对大纲变动调整备考方向。
【新增和变动】:历年考试中,新增和变动之处即重点,大纲发布后,要及时了解变化,及时补充学习新增知识点、重点标记和更新变动知识点。
【删减】:删减内容不必浪费时间复习,但是若删减知识点影响知识的完整性,也可花费少量时间进行简单了解。
建议大家结合大纲变动,借助旧教材提前学习没有变动的章节,具体变动章节可以等新教材公布后学习!
距离税务师报名仅剩3天!为了帮助大家顺利完成报名,奥奥为大家准备预约报名提醒,避免大家忘记报名~
税务师教材何时发布?
官方透露5月上旬!
往年,税务师教材会在报名开始后发布,从下表可以看出,一般情况下,教材大都在5月上市。
那么,今年税务师教材何时发布?
在中税协发布的《2023年度税务师职业资格考试报名公告》中,透露:23年税务师教材将于5月上旬公开发行。
图片来源:中税协
官方教材即将到来,为了帮助考生更高效备考,东奥王牌《轻一》也加紧了筹备的步伐……
👍税务师备考力荐好书
东奥王牌《轻松过关®一 》
《轻松过关》系列图书,在财会考证圈可谓是家喻户晓人手一本!驰名25年的备考圣经!
《轻松过关®一 》是一本什么样的书?
💫全面:紧扣考点,学练同步,适合备考全阶段。
💫应试:例题经典、针对性强,总结命题规律。
💫凝练:高度归纳,重难点精析精妙、透彻。
25年匠心沉淀,从1998年,东奥《轻松过关》品牌图书面世至今,已被千万考生奉为「备考圣经」!
23年,《轻一》再次踏上新征程,迎来超多创新升级!
以《税法一》为例
《轻一》中共含有186个考点精析、383道经典例题、35个大题精练、140+个盲点、坑点提示。更有东奥引以为傲的五部分专业设置等超多创新升级,帮助考生更好的进行备考。
由刘颖、彭婷、张泉春、陈小球、美珊、王立立、6位东奥名师亲编!看东奥名师的书,学透知识更轻松!
向左滑动看更多
此外,新版《轻一》·限时7折更享超强加赠:花1套《轻一》的钱享2套书+2套课+4大赠品!
23年新版《轻一》,超强升级!
预售7折,限时赠《考点抢先学》
下单即寄《考点抢先学》
教材下发后寄《轻一》
↓点击海报,立即购买↓
↓ 关注我,一起发现更多宝藏 ↓
|本文由东奥会计在线(ID:dongaocom)整理发布。
若须引用或转载,请务必与我们联系并在文首注明以上信息。未经授权擅自转载者将被依法追究法律责任。


