23年注会期中考试上线!中期自检,学情分析,专业建议!识别二维码立即自测↑
考注会的小伙伴都知道,注会不仅难学,而且还难理解,一年能考过两科真的谢天谢地,虽然它是有难度的,但是有些地区考过不仅会有现金奖励,还能享受证书互免互认的政策。
近日,又有几个地区公布关于考过注会的相关福利政策,一起来了解一下吧~
两地推出CPA福利
2023年务必考过注会!
1
福建
重要内容如下:
(一)个人申请条件
符合下列条件之一,并同时符合《福建省注册会计师行业人才基金管理办法(试行)》第七条、第八条规定的专业人才,可以向我会申请行业人才基金奖励。
1.2020年起参加注册会计师全国统一考试在连续三个年度内获得全科合格者;2021年起参加注册会计师全国统一考试并在连续两个年度内获得全科合格者(2021年厦门考区停考的考生除外);
2.2021年厦门考区停考的考生,在2019年、2020年及2022年参加注册会计师全国统一考试并获得全科合格者和在2020年及2022年参加注册会计师全国统一考试并获得全科合格者;
3.2022年1月1日至12月31日期间参加财政部(中注协)组织的行业专业技能竞赛,取得名次的个人;
4.被财政部(中注协)或省财政厅(省注协)选拔为行业领军后备人才,于2022年1月1日至12月31日期间完成培养周期的培训,经考核合格者;
5.2022年1月1日至12月31日期间取得英国特许会计师(ACA)、英国特许公认会计师(ACCA)、澳洲会计师(CPA Australia)、香港会计师(QP)等境外执业资格的;
6.2022年1月1日至12月31日期间在中文核心期刊(经济类)上发表文章的;
7.2022年1月1日至12月31日期间受省注协委托,在注册会计师课题研究方面取得突出成绩的;
8.2022年1月1日至12月31日取得博士学位的专业人才;
9.经省注协认可的其他可以奖励的情形。
(二)事务所申请条件
1.2022年1月1日至12月31日期间参加财政部(中注协)组织的行业专业技能竞赛,取得名次的团体;
2.注册会计师被财政部(中注协)或省财政厅(省注协)选拔为行业领军后备人才,于2022年1月1日至12月31日期间完成培养周期的培训,经考核合格,且在培养周期内未转所的,其所在事务所可向我会申请行业人才基金奖励。
2
河南
重要内容如下:
各有关考生:
2022年注册会计师全国统一考试综合阶段、专业阶段考试成绩已经公布,为了贯彻落实国家和河南省人才战略,培养行业优秀后备人才,河南省财政厅注册会计师考试委员会办公室(以下简称省考办)拟对我省考试成绩优秀考生授予“金榜考生”荣誉称号,并进行奖励及后续跟踪培养,现将有关情况通知如下:
一、授予“金榜考生”的基本条件
本次拟表彰考生的初步选拔条件为:专业阶段6科一次通过考生及综合阶段考试成绩名列前茅的考生共计20人。按照自愿参加的原则,在征求考生本人意愿的基础上,按照考试成绩从高到低进行选拔。
二、核实“金榜考生”相关信息
省考办依据考试管理系统对“金榜考生”的报名信息、考风考纪等情况进行审核,并由考生所在单位出具工作鉴定及审核意见。
三、培训、授予“金榜考生”荣誉证书及奖励
为了体现对成绩优秀考生的表彰和培养,省考办对拟授予“金榜考生”荣誉证书的考生进行专题培训,培训结业后颁发“注册会计师全国统一考试河南考区‘金榜考生’证书”并奖励现金3000元。
此外,根据考生个人情况、基本素质、适应能力等适时推荐参加中注协、省注协举办的行业培训和学术论坛等。
由此可见注册会计师是被重视的,更是被社会认可的,发展前景也是一片光明的~
恭喜!
CPA证书可以评定职称!
1
广东
近期,深圳市财政局关于公开征求《深圳市财政局关于〈会计改革与发展“十四五”规划纲要〉的实施方案(征求意见稿)》意见的通告。
图片来源:深圳市财政局
其中明确指出:
加强评审专家管理、优化评审工作,加大会计师职称宣传,持续提升会计专业技术职称影响力。
落实财政部推动会计专业技术资格考试与注册会计师等职业资格考试科目互认,与会计专业学位研究生教育相互衔接的相关政策,畅通会计人才提升渠道。
2
北京市人社局发布<北京市人力资源和社会保障局 北京市财政局 关于印发《北京市深化会计人员职称制度改革实施办法》的通知>
具体内容如下:
图片来源:北京人社局
在通知中,明确指出:
完善会计领域职业资格与职称对应关系。减少人才重复评价,取得国家注册会计师资格的会计人员,可视同具备会计师职称。
并可作为申报高级会计师职称的条件,用人单位可根据工作需要,对符合对应条件的人员按照相应专业技术岗位任职条件和聘任程序,择优聘任相应级别专业技术职务。
3
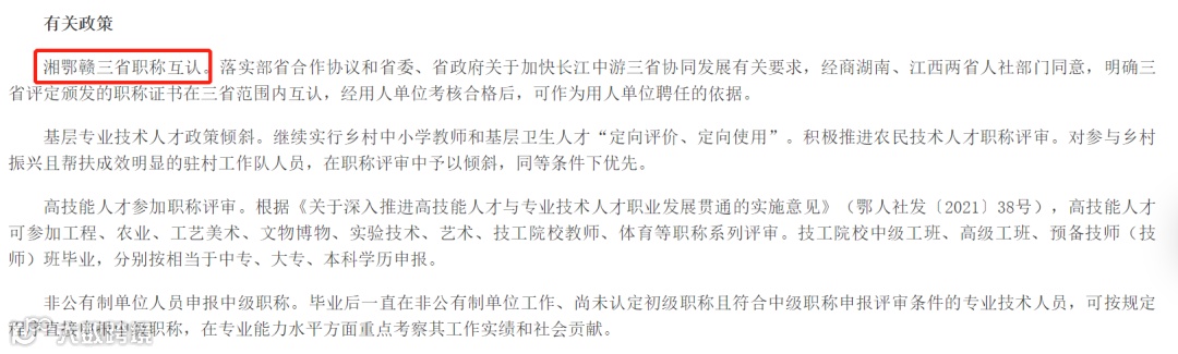
湖北
湖北省人社厅发布2022年职称评审工作启动通知,提到湘鄂赣三省职称互认。
图片来源:湖北省人社厅
这里我们要讲一下,我国职称评定是哪里评哪里有效,会计职称是人社部评定的,所以全国有效。
但是除了人社部评定之外,各省市也有自己的评定标准,比如湖北在公布第二批34项专业技术类职业资格与职称对应关系时,明确注册会计师等同于会计师或审计师职称,而同期湖南和江西没有类似的规定。
但随着三省职称互认,如果你持有CPA证书,并在湖北被评定为会计师,那么直接默认你在江西和湖南也获得了会计师的职称。
拥有一个CPA证书,相当于拥有三省的会计师职称,羡慕吧!
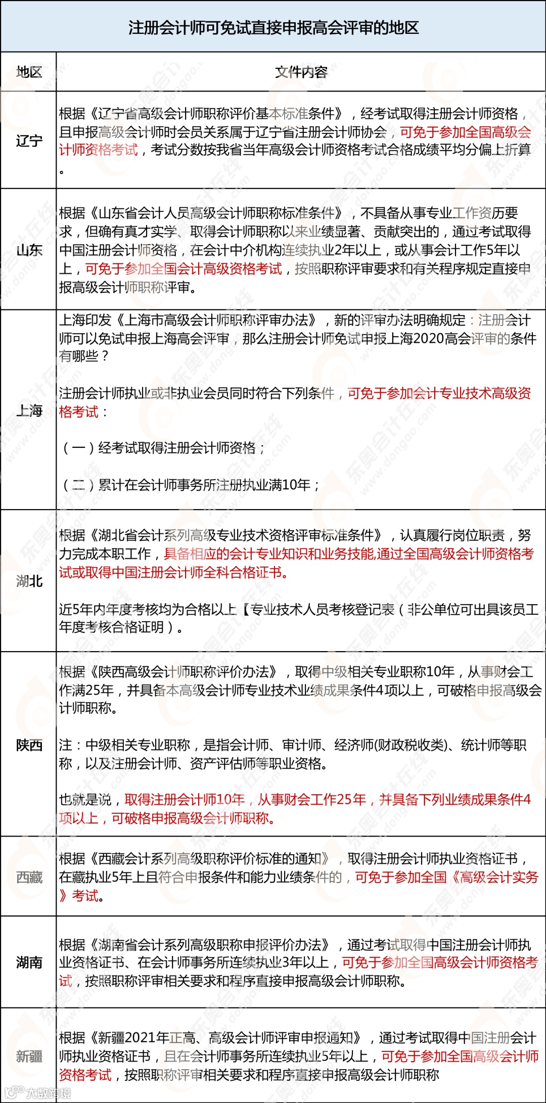
这些地区明确
CPA和高会互认!
1
CPA和高会互认
2019年1月份,财政部下发文件《关于深化会计人员职称制度改革的指导意见》,对于即将参加高会考试或者即将面临高会评审的考生来说是一个好消息!
意见指出外语和计算机应用能力不作统一要求;下放评审权限;探索相近科目互认互免等。
自此,2019年部分省份相继下发通知,规定注册会计师可以免试申报评审或者可以具备报考高会的资格。
未来!互免的范围必将越来越广泛!CPA证书的含金量也会越来越高!
肿么样?到手的CPA证书是不是更香了!
23年注会备考已开启,想要今年一举通关,现在就要学习啦!
考试临近,为避免考生23考季学习购课后时间不足,即日起,购买注会D畅听班学员免费多送1年!
购3年6科,直接享4年6科
购5年6科,直接享6年6科。
不用费心比对,A+B+C班全享!送6本图书,轻松系列、巧学组合任选!考前独享权威名师·逆袭集训!
↓识别下方二维码了解详情↓
↓关注我,一起轻松过关↓
|本文由东奥会计在线(ID:dongaocom)整理发布。
若须引用或转载,请务必与我们联系并在文首注明以上信息。未经授权擅自转载者将被依法追究法律责任。

