现购《轻一》享2套实体书、2大配套课、7大赠送,点击图片立即了解👆
CPAer注意啦!明日开始报名交费!你准备好了吗?!
2023注册会计师考试交费时间为2023年6月15日-30日(8:00-20:00),各地注协也陆续发布了交费提醒!
然而!还没开始交费,就涌现一批主动放弃考生!赶紧跟着奥奥来看看!
今晚19:30,凌紫绮老师注会《审计》指导!有效避免学习误区!点击立即预约↓
明日即将交费
第一批放弃CPA考生已经出现!
交费期间,允许考生在考区不变的前提下,对所报科目进行调整。那么,CPAer们会如何调整科目呢?
针对科目调整意愿,奥奥进行了小调研!其中:
40%考生比较理性,不调整!
31%考生打算减少科目!
4%考生打算增加科目!
17%考生表示不打算交费,准备弃考了!
就这样,第一批放弃CPA考生已经出现!你是哪类呢?
多地发布CPA交费提醒
这些务必注意!
明早8点!CPA报名交费即将开启!多地已发布交费提醒及注意事项!一起来看!
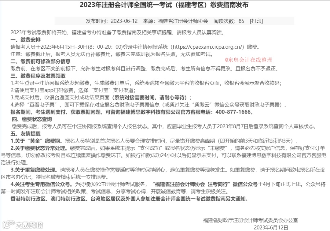
1、福建
请报考人员于2023年6月15日-30日(8:00-20:00)登录中注协网报系统缴费。
注意:缴费截止后,报考人员无法再补缴费用。缴费未完成则视为报名失败,无法参加考试。
图片来源:福建注协
2、深圳
报名人员应于2023年6月15—30日(每天8:00—20:00)登录网报系统完成交费。交费期间,为方便考生根据个人备考情况调整报考科目,在考区不变的前提下,允许考生对所报科目进行增减。
交费完成后,报考科目、考区及其他相关报名信息不得更改,且报名费不予退还。
图片来源:深圳注协
报名人员如在交费环节遇到系统错误导致提示交费失败(银行已扣款,但报名系统显示未交费的)请与深圳注协工作人员联系,请勿重复交费!
🔥🔥🔥
CPA备考圣经·王牌《轻一》
23年超强升级!
下单即可激活《轻一》电子书!
现货7折,火速抢购
👇👇👇
各地CPA报名费用汇总
报名费标准按照各省、自治区、直辖市价格主管部门、财政部门制定的相关规定执行。
所以注会考试各地区报名费用并不统一,考生需根据报考考区所下发的报名简章,确定报名所需费用。
长按识别下方二维码
回复关键词:交费
获取23年注会交费入口
重磅福利来袭
0元领注会《轻四》图书!
注会备考基础阶段已结束,接下来要做的就是刷题!刷题!刷题!
注会《轻四》免费领啦(任选1科)
👇🏻扫码立即参与👇🏻
仅限前50,先到先得
扫码回复【轻四】免费领
刷题不可盲目刷,要刷高质量的题,东奥《轻四》则是你考前冲刺,必刷6套模拟卷。
考前冲刺最后六套题可以有效检测你的学习成果,让你不断的查缺补漏,达到全面、扎实掌握考点与考试命脉。
👉🏻 考前模拟 :6套高质量考前模拟试卷,东奥名师口碑之作;
👉🏻解析透彻:紧锁命题方向,解析透彻详细,直击考点;
👉🏻 紧扣考情 :紧贴考试脉搏,考前查缺补漏,短时助力备考!
注会《轻四》纸质书限时0元领!
✅ 考前点押 ✅ 高质量模拟卷
✅ 紧扣考情,查缺补漏
冲刺阶段必刷6套模拟题
《轻四》你值得拥有!
名额有限即将送完,先到先得
扫码后台回复【轻四】即可免费领取
👇🏻👇🏻👇🏻

你决定好报名哪几科了吗?
🔥🔥🔥
CPA备考圣经·王牌《轻一》
现购《轻一》 享2套书、2套课、7大赠品
下单即赠《轻一名师3套题》!
扫码立即购买,即刻开学
👇👇👇
↓关注我,一起轻松过关↓
|本文由东奥会计在线(ID:dongaocom)整理发布。
若须引用或转载,请务必与我们联系并在文首注明以上信息。未经授权擅自转载者将被依法追究法律责任。

